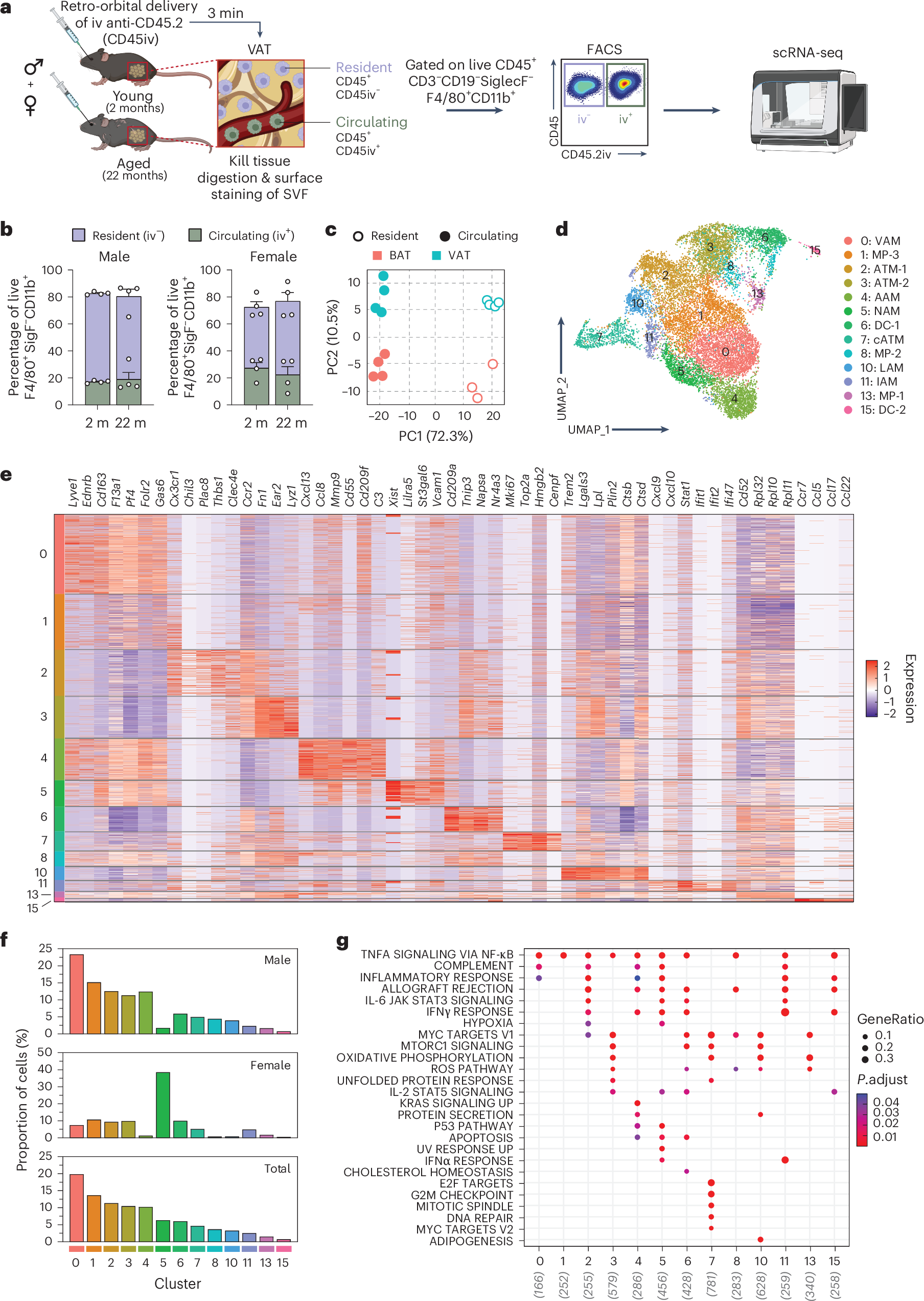
Fig. 1: Transcriptional landscape of resident adipose tissue macrophages.

a, Schematic of experimental procedure for iv labeling of circulating cells with CD45.2 antibody (CD45.2iv) via retro-orbital delivery in 2-month-old and 22-month-old male and female mice. CD45.2 antibody was allowed to circulate for 3 min, after which animals were killed. The VAT SVF was collected and stained with antibodies against CD45, CD3, CD19, SiglecF, CD11b and F4/80. Resident and circulating F4/80+CD11b+ cells (resident, live CD45+CD45.2iv−CD3−CD19−SiglecF−; circulating, live CD45+CD45.2iv+CD3−CD19−SiglecF−) from the VAT were sorted using fluorescence-activated cell sorting and sequenced via bulk RNA-seq and scRNA-seq. b, Superimposed bar graph of resident (CD45+CD45.2iv−CD3−CD19−SiglecF−) and circulating (CD45+CD45.2iv+CD3−CD19−SiglecF−) F4/80+CD11b+ cells from VAT of 2-month and 22-month-old male and female mice, analyzed via flow cytometry. The data are presented as a percentage of total live F4/80+SiglecF−CD11b+ cells and are representative of three independent experiments with n = 4 per sex and age group. Data are displayed as the mean ± s.e.m. c, PCA plot of resident (CD45+CD45.2iv−CD3−CD19−SiglecF−) and circulating (CD45+CD45.2iv+CD3−CD19−SiglecF−) F4/80+CD11b+ cells from the BAT and VAT of 2- and 22-month-old male and female mice. d, UMAP representation of unsupervised clustering of 14,697 resident F4/80+CD11b+ (CD45+CD45.2iv−CD3−CD19−SiglecF−) cells sorted from five pooled VAT depots of young and aged male (7,878 and 7,082 cells, respectively) and female (1,233 and 2,607 cells, respectively) mice. UMAP excludes clusters that lacked significant expression of Ptprc (CD45), Itgam (CD11b) and Adgre1 (F4/80). Cluster abbreviations are as follows: MPs, ATMs, DCs, cATMs, VAMs, AAMs, NAMs, IAMs and LAMs. e, Heatmap of each cell’s (column) scaled expression of DEGs (row) per cluster, with exemplar genes labeled. f, Repartition of cells in each cluster as a fraction of total cells profiled (bottom), fraction of cells from male (top) and fraction of cells from female (middle) mice. g, ‘Hallmark’ gene enrichment analysis per cluster. Enrichment analysis was performed using the ClusterProfiler R package (v.4.11.0), using a default one-sided hypergeometric test to assess statistical significance. Multiple hypothesis testing was corrected using the Benjamini–Hochberg procedure (false discovery rate; FDR). Default parameters were applied throughout the analysis, including a P value cutoff of 0.05 and a q value cutoff of 0.2.