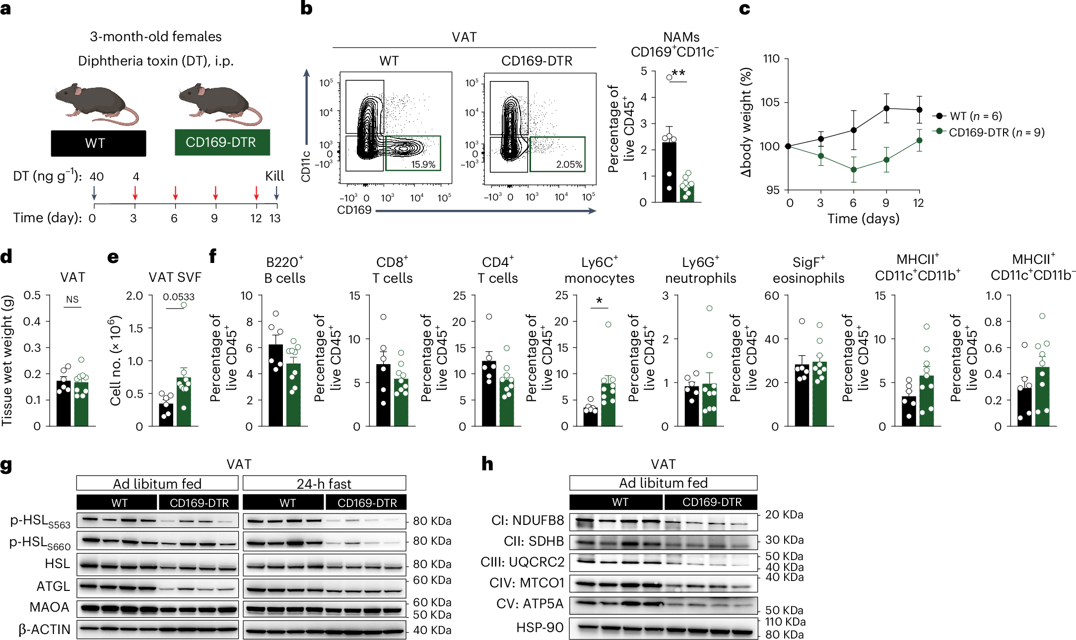
Fig. 5: CD169+ NAMs are necessary for preventing catecholamine resistance and adipose tissue dysfunction.

a, Schematic representation of the experimental protocol used to deplete CD169-macrophages using CD169-DTR mice. 3-month-old WT (n = 6) and CD169-DTR (n = 9) female mice were injected intraperitoneal (i.p.) with 40 ng g−1 DT on day 0 (D0) followed by 4 ng g−1 DT on D3, D6, D9 and D12 and killed on D13. b, Representative flow cytometry plots (left) and bar graph (right) quantifying NAMs in the VAT SVF from WT and CD169-DTR 3-month-old female mice treated with DT and killed on D13. Data is represented as a mean ± s.e.m. Statistical significance was determined via Student’s two-tailed t-test with α = 0.05 and P < 0.05. c, Change in body weight curves for 3-month-old WT and CD169-DTR female mice (n = 6–9 per genotype) treated with DT and killed on D13. d, VAT tissue wet weight of 3-month-old WT and CD169-DTR female mice treated with DT and killed on D13 (n = 6–9 per group). Data are represented as a mean ± s.e.m. Statistical significance was determined via a Student’s two-tailed t-test with α = 0.05 and P < 0.05. e, SVF cell number from the VAT of 3-month-old WT and CD169-DTR female mice treated with DT and killed on D13 (n = 6–9 per group). Data are represented as mean ± s.e.m. Statistical significance was determined via Student’s two-tailed t-test with α = 0.05 and P < 0.05. f, Flow cytometry of the VAT from 3-month-old WT and CD169-DTR female mice treated with DT and killed on D13. Bar plots represent the proportion of B cells, CD8+ T cells, CD4+ T cells, monocytes, neutrophils, eosinophils and MHCII+CD11c+ ATMs or DCs as a fraction of the total live CD45+ subset (n = 6–9 per group). Populations were defined using the cell surface markers and gating strategy outlined in Extended Data Fig. 5. Data are represented as a mean ± s.e.m. Statistical significance was determined via Student’s two-tailed t-test with α = 0.05. Results were considered statistically significant as *P < 0.05; **P < 0.01; NS, not significant. g, Total expression and phosphorylation levels of lipolysis proteins from the VAT of ad libitum-fed or 24-h fasted 9-month-old WT and CD169-DTR female mice treated with DT and killed on D8 (n = 4 per genotype). h, Total expression of electron transport chain proteins from the VAT of ad libitum-fed or 24-h fasted 9-month-old WT and CD169-DTR female mice treated with DT and killed on D8 (n = 4 per genotype).