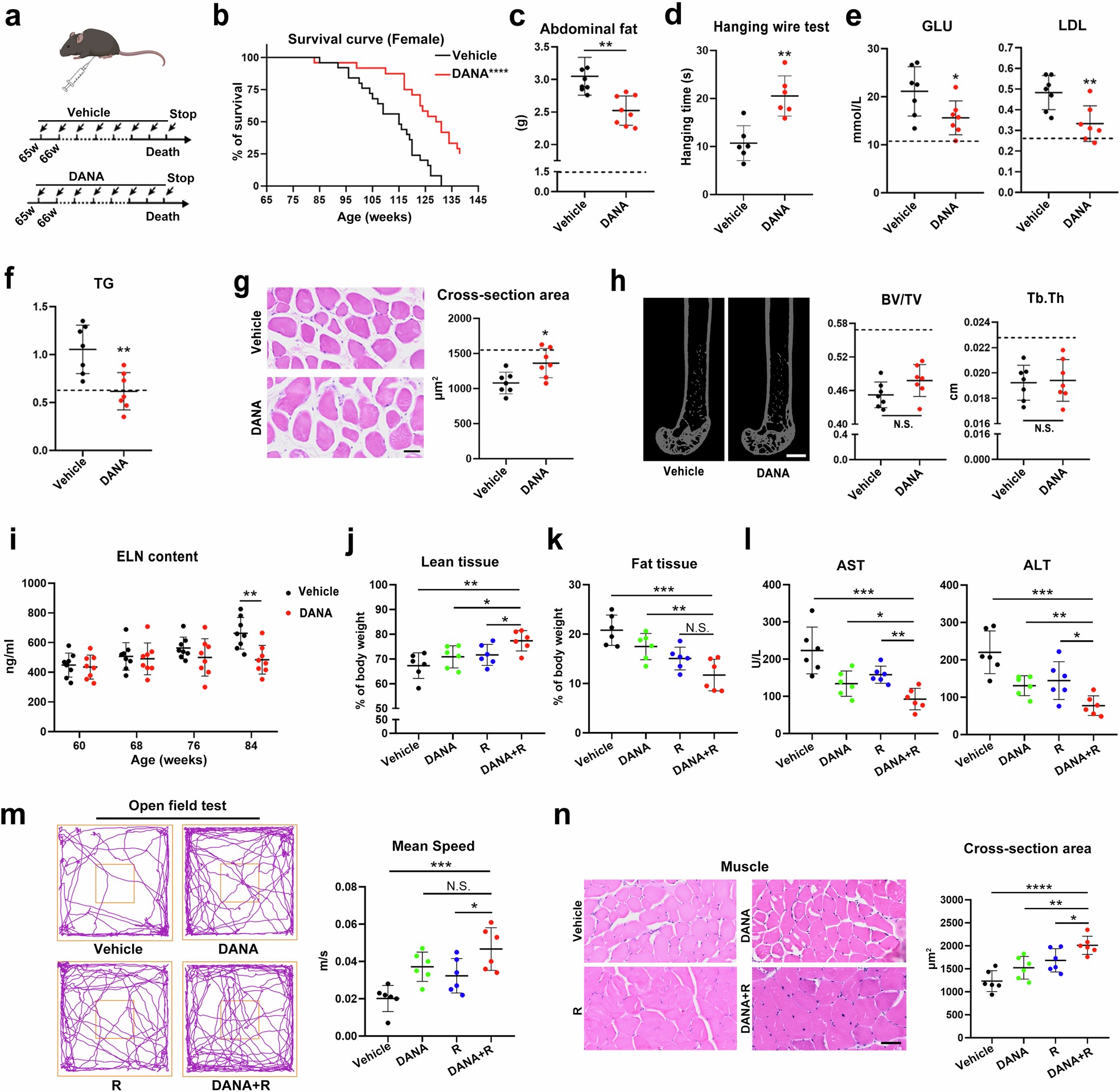
Extended Data Fig. 9: DANA monotherapy or combined with Rapamycin alleviates aging in naturally-aged mice.
From: Elastin-derived extracellular matrix fragments drive aging through innate immune activation

a, Illustrative representation of DANA treatment regimen. Illustration was created using FigDraw. b, Survival curves for mice treated with DANA or vehicle (vehicle: n = 25, DANA: n = 24; DANA versus vehicle P < 0.0001 by log-rank test and P = 0.0003 by Gehan–Breslow–Wilcoxon test). c, Abdominal fat weight of mice (vehicle: n = 7, DANA: n = 8, DANA versus vehicle P = 0.0012) at the experimental endpoint (84 weeks of age). d, Statistical hanging time of hang wire test (n = 6 per group, DANA versus vehicle P = 0.0015). e,f, Levels of serum biochemistry markers (TG, LDL, and GLU) in mice (n = 7 per group, GLU: DANA versus vehicle P = 0.0376; LDL: DANA versus vehicle P = 0.0061; TG: DANA versus vehicle P = 0.0034). g, Representative H&E-stained images of muscle fiber (left) and the quantification of cross-sectional areas (right) (n = 7 per group, scale bar = 50 μm, DANA versus vehicle P = 0.0134). h, Representative micro-CT images of bone tissue and the quantification of BV/TV and Tb.Th (n = 7 per group, scale bar = 1 mm). i, Serum levels of ELN fragments (n = 8 per group, DANA versus vehicle P = 0.0035). *p < 0.05, **p < 0.01. The black dashed line in bar plots indicates the average value for middle-aged mice (36 weeks of age). j,k, The proportion of lean tissue (j) or fat tissue (k) to the total body weight in mice at the experimental endpoint, 84 weeks (n = 6 per group, Lean tissue: DANA + R versus vehicle P = 0.0040, DANA + R versus DANA P = 0.0263, DANA + R versus R P = 0.0395; Fat tissue: DANA + R versus vehicle P = 0.0005, DANA + R versus DANA P = 0.0069). l, Serum levels of AST (left) and ALT (right) (n = 6 per group, AST: DANA + R versus vehicle P = 0.0009, DANA + R versus DANA P = 0.0456, DANA + R versus R P = 0.0014; ALT: DANA + R versus vehicle P = 0.0002, DANA + R versus DANA P = 0.0059, DANA + R versus R P = 0.0163). m, Open field test, including movement trajectories (left) and average speed (right) (n = 6 per group, DANA + R versus vehicle P = 0.0007, DANA + R versus R P = 0.0379). n, Representative H&E-stained images of muscle fibers (left) and quantification of cross-sectional areas (right) (n = 6 per group, DANA + R versus vehicle P < 0.0001, DANA + R versus DANA P = 0.0035, DANA + R versus R P = 0.0319). * P < 0.05, ** P < 0.01, *** P < 0.001, **** P < 0.0001. Scale bar = 1 mm for h, scale bar = 50 μm for g,n. Unpaired two-tailed Student’s t-test with a two-tailed 95% confidence interval (c-h). Log-rank test and Gehan–Breslow–Wilcoxon test (b). Two-way ANOVA (i-n).