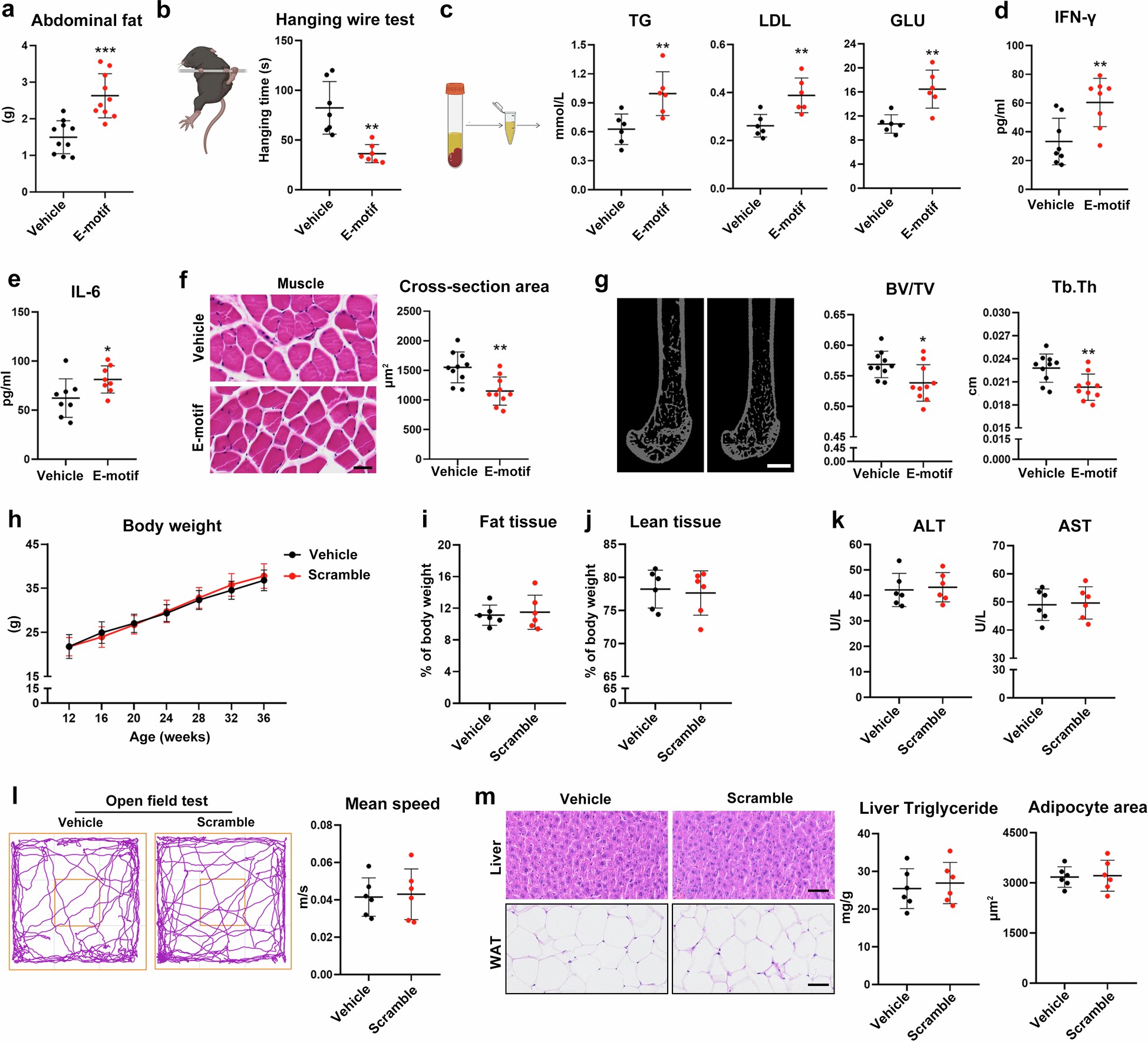
Extended Data Fig. 2: E-motif induces systemic aging.
From: Elastin-derived extracellular matrix fragments drive aging through innate immune activation

a, The weight of abdominal fat of mice at the experimental endpoint aged 36 weeks) (n = 10 per group, E-motif versus vehicle P = 0.0002). b, Hang wire test and corresponding quantification of hanging time (n = 7 per group, E-motif versus vehicle P = 0.0029). Illustration was created using FigDraw. c, Serum biochemistry analysis (TG, LDL, and GLU levels) in mice (n = 6 per group, TG: E-motif versus vehicle P = 0.0086; LDL: E-motif versus vehicle P = 0.0049; GLU: E-motif versus vehicle P = 0.0024). d,e, Levels of serum inflammatory markers (IFN-γ and IL-6) in mice (n = 8 per group, IFN-γ: E-motif versus vehicle P = 0.0053; IL-6: E-motif versus vehicle P = 0.0415). f, Representative H&E-stained images of muscle fibers (left) and quantification of cross-sectional areas (right) (n = 10 per group, scale bar = 50 μm, E-motif versus vehicle P = 0.0021). g, Representative micro-CT images of bone tissue and the quantification of bone volume/tissue volume (BV/TV) and trabecular thickness (Tb.Th) (n = 10 per group, scale bar = 1 mm, BV/TV: E-motif versus vehicle P = 0.0183; Tb.Th: E-motif versus vehicle P = 0.0059). h, Body weight changes of mice treatment with scramble peptide or vehicle over time (n = 6 per group). i,j, The proportion of fat tissue (i) or lean tissue (j) to the total body weight in mice at the experimental endpoint (n = 6 per group). k, Serum levels of ALT and AST (n = 6 per group). l, Open field test, including movement trajectories and average speed (n = 6 per group). m, Representative H&E-stained images of liver tissue and WAT and the quantification of triglyceride content and adipocyte areas (n = 6 per group). All the comparison between Scramble and vehicle group did not show statistical significance. * P < 0.05, ** P < 0.01, *** P < 0.001, **** P < 0.0001. Scale bar = 1 mm for g and scale bar = 50 μm for f,m. Two-way ANOVA (h). Unpaired two-tailed Student’s t-test (equal variance) or unpaired two-tailed with Welch’s correction (unequal variance) with a 95% confidence interval (a-g,i-m). Data are presented as mean values ± SD.