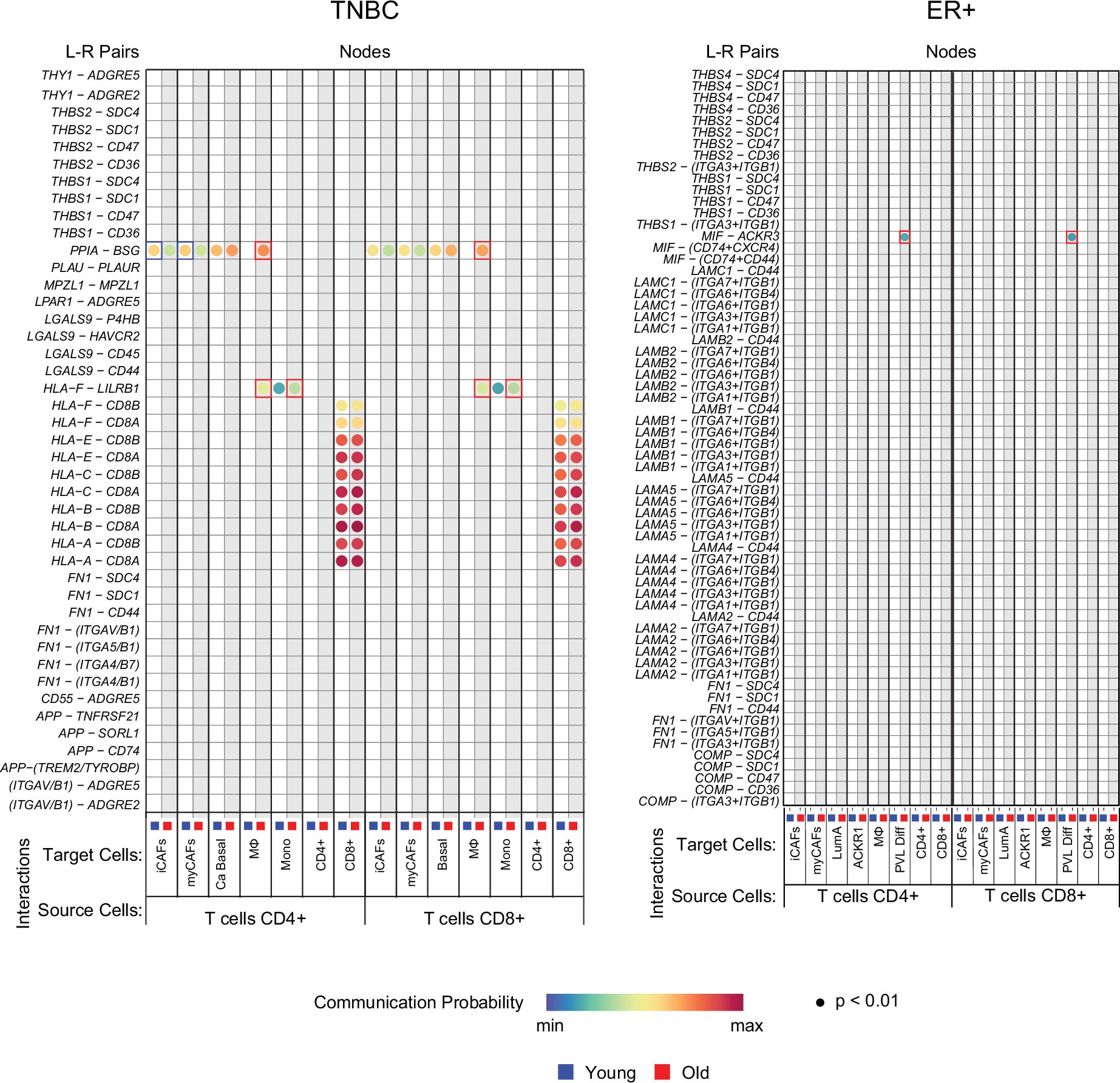
Extended Data Fig. 7: Age-associated signaling networks specific to CD4+ and CD8 + T cells in TNBC ER+ breast cancer (related to Fig. 6).
From: Cell populations in human breast cancers are molecularly and biologically distinct with age

Bubble plots representing the communication probability for each indicated ligand-receptor pair between CD4+ or CD8 + T cells and indicated target cells in TNBC (left) and ER+ breast cancer (right). Rows depict the ligand-receptor pairs and signaling pathways; columns depict specific source-target cell interactions in the ≤55 cohort (blue) or >55 cohort (red). Communication probabilities are represented by a color scale, with minimum values colored deep blue, increasing values depicted as green, then yellow, then orange, and maximum values as deep red. Each bubble represents a signaling node predicted to be active with permutation test-based p value < 0.01 according to CellChat probability calculations30. Colored boxes around bubbles indicate signaling nodes that were differentially enriched by at least 1.2- fold in either the younger (blue boxes) or older (red boxes) cohort.