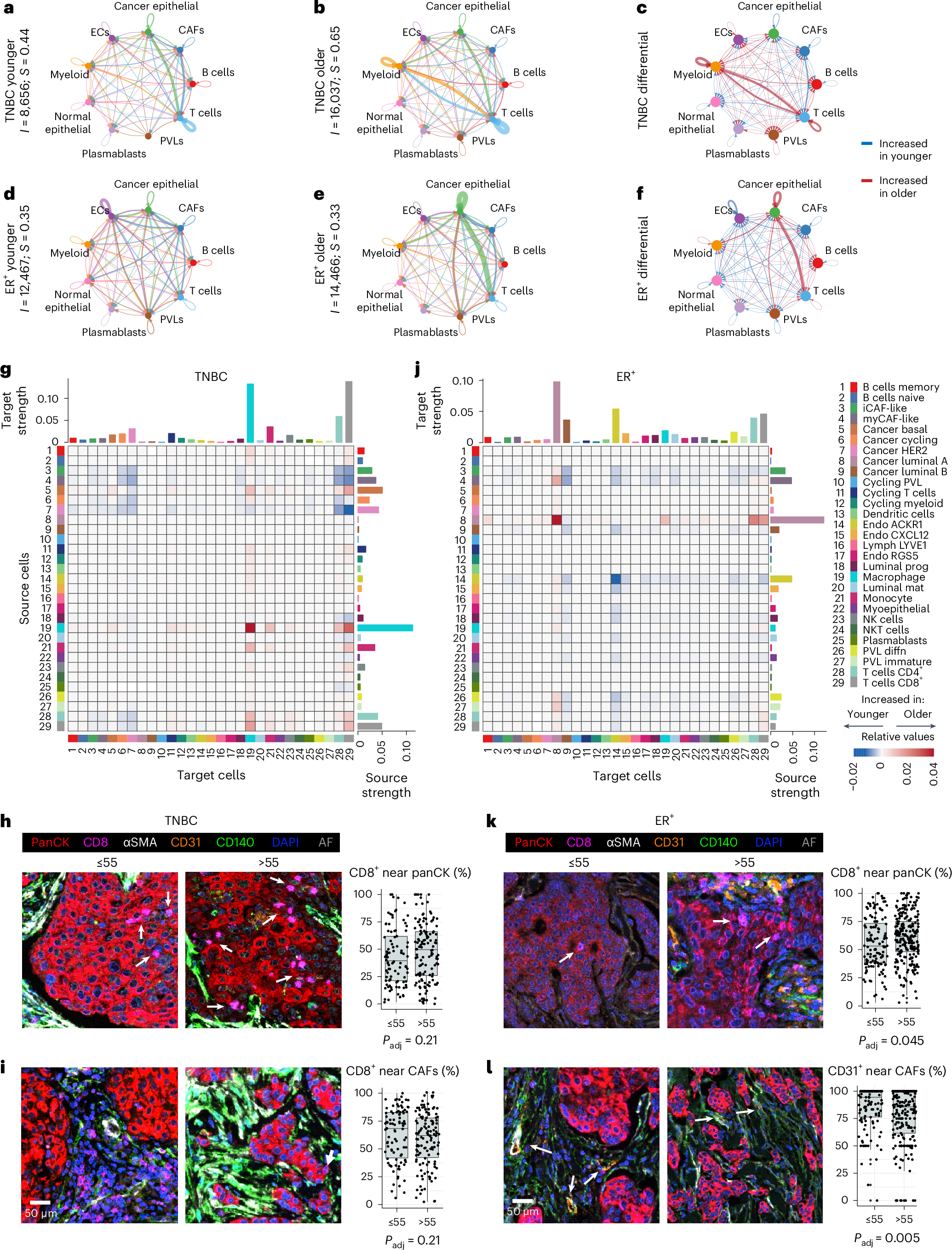
Fig. 5: Age-related cell–cell interactions in TNBC and ER+ breast cancer.
From: Cell populations in human breast cancers are molecularly and biologically distinct with age

a–f, Circos plot showing the predicted homotypic and heterotypic interaction strength between major cell types in TNBC (a–c) and ER+ breast cancer (d–f) tumors from the scRNA-seq atlas23 using the CellChat analysis. Circos plots are shown for younger patients (≤55, a,d), older patients (>55, b,e) and the differential between age groups (c,f). TNBC ≤ 55 years (n = 6, n = 20,591 cells), TNBC > 55 years (n = 4, n = 20,203 cells), ER+ ≤ 55 years (n = 6, n = 21,735 cells), ER+ > 55 years (n = 5, n = 15,344 cells). The indicated cell types are represented by colored nodes. a,b,d,e, The edge colors correspond to the source cell type. c,f, The edge colors indicate stronger interaction strength between cells in either the older (red) or younger (blue) patient tumors. Edge thickness is proportional to the strength of interaction between the given cell types. a,b,d,e, Information included with the ordinate labels indicates the total number of interactions (I) and total interaction strength (S) for each cohort. g,j, Heatmaps representing differential interaction strengths between each indicated target (x axes) and source (y axes) cell for TNBC (g) and ER+ breast cancer (j). The color scale is based on the differential interaction strength; shades of red indicate stronger interaction in the older cohort; shades of blue are stronger in the younger cohort. For example, homotypic macrophage interactions are stronger in older patients with TNBC compared to younger patients. The bar plots at the top of the heatmaps correspond to the absolute sum of differential incoming interaction strength for each cell type; the bar plots to the right of the heatmaps correspond to the absolute sum of differential outgoing interaction strength for each cell type. Cell-type color annotations are consistent throughout (g,j). h,i,k,l, mIF imaging and quantification of tumor microarrays of patients with TNBC and ER+. Each tissue core was imaged in its entirety and 1–3 cores were analyzed per patient. Representative images of patients aged 55 years and younger and older than 55 years show staining for panCK (red), CD8 (pink), α-smooth muscle actin (SMA) (white), CD31 (orange), CD140 (green) and nuclei (blue); autofluorescence (AF) appears gray. For TNBC, the box plots represent the median percentage of CD8+ T cells (pink) located within 30 µm of the tumor epithelium (red) (h); the median percentage of CD8+ T cells (pink) located within 30 µm of CAFs (CD140b+/CD31−/SMA+/−, green or white) (i); n = 94 patients ≤55 years; n = 127 patients >55 years. For ER+ breast cancer, the box plots represent the median percentage of CD8+ T cells (pink) located within 30 µm of the tumor epithelium (red) (k), and the median percentage of CD31+ ECs (orange) located within 30 µm of CAFs (CD140b+/CD31−/SMA+/−, green or white) (l); n = 132 patients ≤55 years; n = 237 patients >55 years. Statistical significance was determined using a two-sided Wilcoxon rank-sum test, adjusted using the Benjamini–Hochberg method. For the box plots, the data points represent the median values for a single patient; the center line represents the median; the box limits represent the upper and lower quartiles; and the whiskers represent 1.5 times the interquartile range. h,i,k,l, Data are provided in Source Data for Fig. 5.