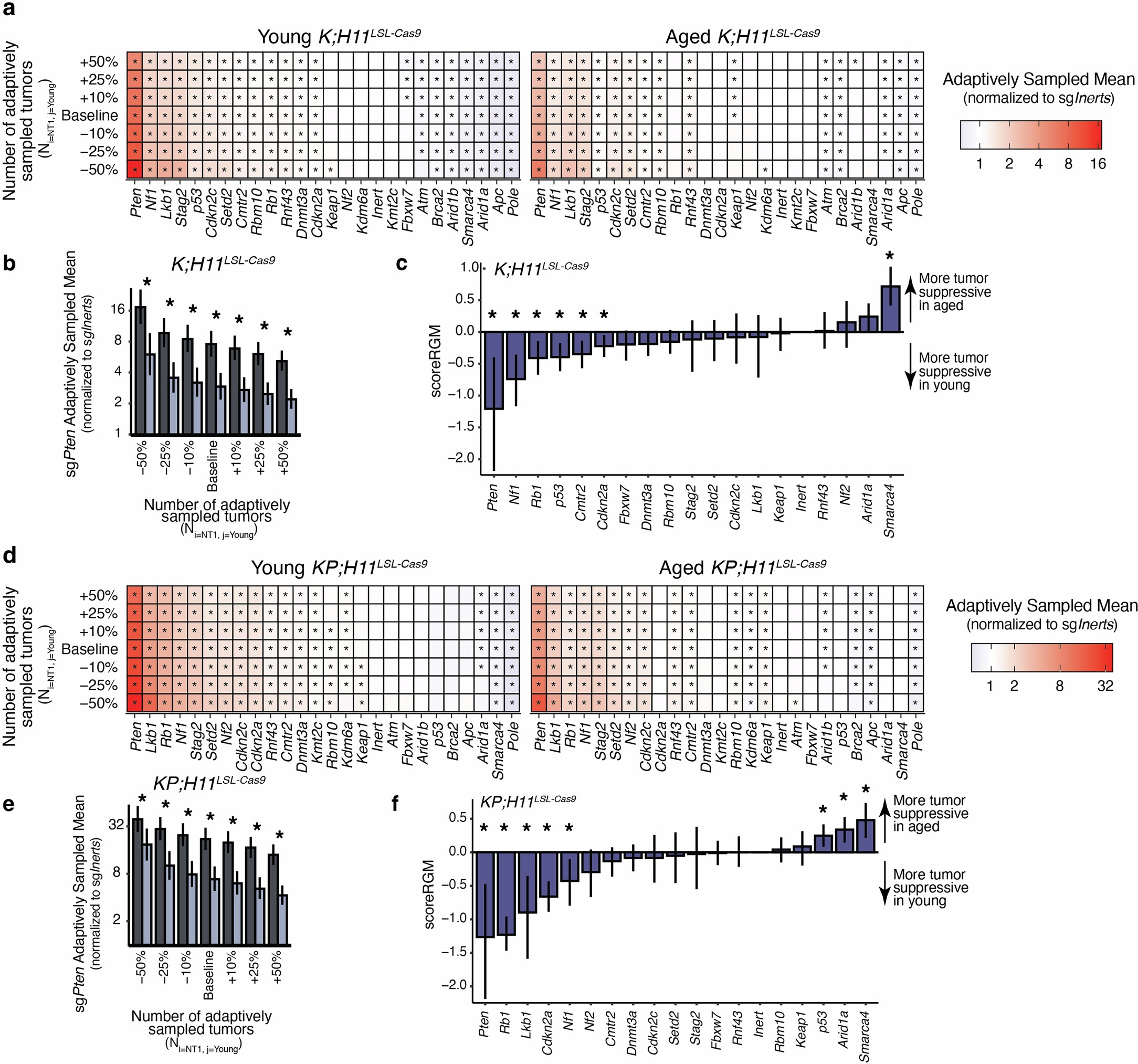
Extended Data Fig. 2: Differential effect of Pten inactivation with age is robust to variation in number of tumors adaptively sampled and statistics used to quantify impact of age on tumor suppressor function.
From: Aging represses oncogenic KRAS-driven lung tumorigenesis and alters tumor suppression

a. Adaptively sampled mean (ASM) tumor sizes normalized to sgInert for all tumor genotypes in young and old K;H11LSL-Cas9 mice transduced with Lenti-sgRNAAging/Cre, varying the number of tumors adaptively sampled by the indicated percentages. Stars denote a significant impact on ASM (two-sided FDR-corrected p < 0.05). This sensitivity analysis demonstrates stability in ASMs across a range of adaptively sampled tumor numbers. b. The impact of sgPten on tumorigenesis is greater in young than old K;H11LSL-Cas9 mice across a range of adaptively sampled tumor numbers. Stars indicate a differential effect with age (FDR-adjusted two-sided p value < 0.05; p = 4.0×10−4 for −50%, all other p < 1.0×10−4). For a-b: ‘Baseline’ corresponds to the analyses shown in Fig. 2. c. Differential effects of tumor suppressor inactivation on tumor size with age quantified by scoreRGM (Li et al.) in K;H11LSL-Cas9 mice transduced with Lenti-sgRNAAging/Cre. Stars indicate differential effect with age (FDR-adjusted two-sided p value < 0.05; p = 0.028, 0.011, 0.028, 0.011, 0.011, 0.036 for Pten, Nf1, Rb1, p53, Cmtr2, and Cdkn2a, p < 10−4 for Smarca4.). d. ASM tumor sizes normalized to sgInert for all tumor genotypes in young and old K;P53 flox/flox;H11LSL-Cas9 (KP;H11LSL-Cas9) mice transduced with Lenti-sgRNAAging/Cre, varying the number of tumors adaptively sampled by the indicated percentages. Stars denote a significant impact on ASM (two-sided FDR-corrected p < 0.05). This sensitivity analysis demonstrates stability in ASMs across a range of adaptively sampled tumor numbers. e. The impact of sgPten on tumorigenesis is greater in young than old KP;H11LSL-Cas9 mice across a range of adaptively sampled tumor numbers. Stars indicate a differential effect with age (FDR-adjusted two-sided p value < 0.05; p = 1.7×10−2 for −50%, all other p < 1.0×10−4). For d-e: ‘Baseline’ corresponds to the analyses shown in Fig. 3. f. Differential effects of tumor suppressor inactivation on tumor size with age quantified by scoreRGM (Li et al.) in KP;H11LSL-Cas9 mice transduced with Lenti-sgRNAAging/Cre. Stars indicate differential effect with age (FDR-adjusted two-sided p value < 0.05; p = 0.019, 0.012, 0.043, 0.028, 0.0094, 0.0018 for Pten, Lkb1, Nf1, p53, Arid1a and Smarca4, p < 10−4 for Rb1 and Cdkn2a.) a-c: N = 22 young and 20 old K;H11LSL-Cas9 mice. d-f: N = 16 young and 25 old KP;H11LSL-Cas9 mice. All panels: Error bars indicate 95% confidence intervals around the point estimate of the test statistic (center of bars). P values and confidence intervals were calculated using nested bootstrap resampling.