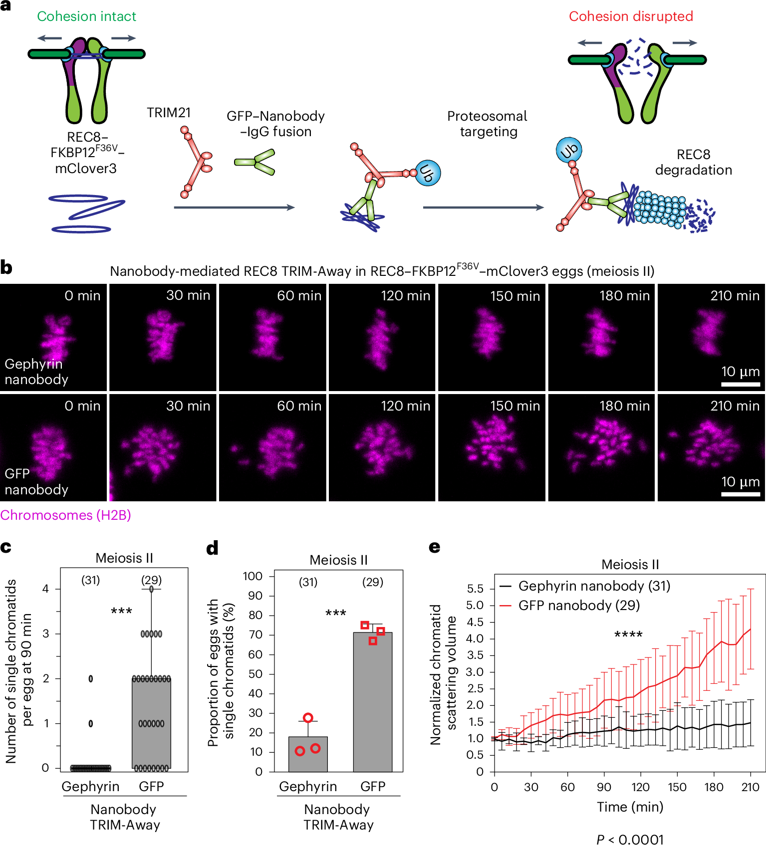
Fig. 3: Nanobody-mediated TRIM-Away of endogenous REC8 in REC8−FKBP12F36V−mClover3 oocytes accelerates premature separation of sister chromatids.
From: A versatile cohesion manipulation system probes female reproductive age-related egg aneuploidy

a, Graphical description of nanobody-based approach for rapid degradation of endogenous REC8 in REC8−FKBP12F36V−mClover3 oocytes. Recognition of mClover3-tagged REC8 by IgG−Fc1 fusion GFP nanobodies in TRIM21-expressing REC8−FKBP12F36V−mClover3 eggs induces endogenous REC8 degradation via TRIM-Away and generates prematurely separated sister chromatids. b, Images from representative time-lapse movies of sister chromatids (H2B−mScarlet) in Gephyrin or GFP TRIM-Away eggs from REC8−FKBP12F36V−mClover3 mice. t = 0 minutes denotes the start of live imaging experiment. c, Quantification of the number of single chromatids per egg at 90 minutes of live imaging in Gephyrin or GFP TRIM-Away eggs from REC8−FKBP12F36V−mClover3 mice. d, Quantification of the proportion of cells containing single chromatids in Gephyrin or GFP TRIM-Away eggs from REC8−FKBP12F36V−mClover3 mice. e, Measurements of chromatid scattering volumes from time-lapse movies of Gephyrin or GFP TRIM-Away metaphase II-arrested eggs from REC8−FKBP12F36V−mClover3 mice. Lines represent mean values, and error bars indicate s.e.m. Data are from three independent experiments. Statistical significance was evaluated using Student’s t-test (c,d) or two-way ANOVA (e). The number of analyzed oocytes is indicated in brackets and italics.