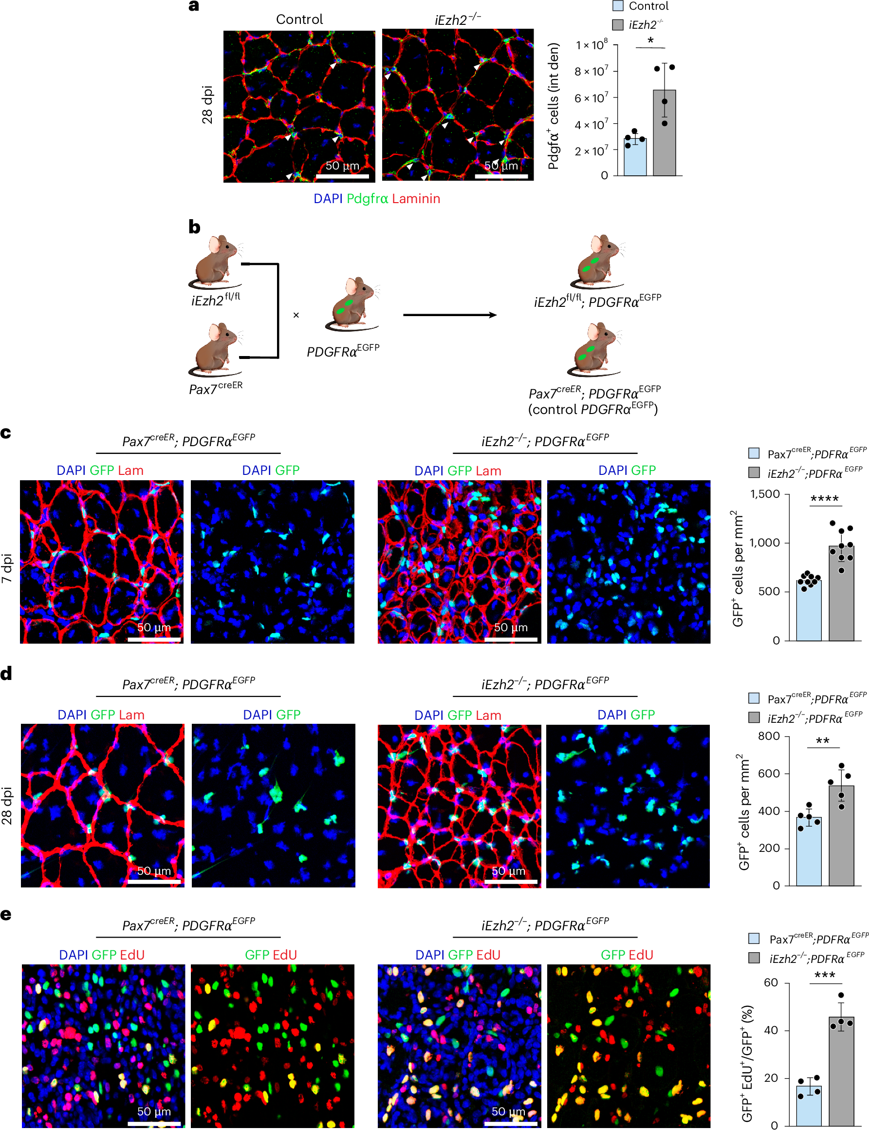
Fig. 2: Impaired muscle regeneration results in FAP expansion in iEzh2−/− mice.

a, Pdgfrα and Laminin immunostaining of TA muscle sections from control and iEzh2−/− mice at 28 dpi. DAPI marks nuclei. Quantification of Pdgfrα+ cells is shown on the right. Two muscle sections per mouse were analyzed. Data are presented as mean ± s.d., n = 4 mice, *P = 0.0129. b, Breeding schematic for Pax7creER and iEzh2fl/fl mice crossed with PDGFRαEGFP mice. c,d, Laminin immunostaining of TA muscle sections from control PDGFRαEGFP or iEzh2−/−;PDGFRαEGFP mice at 7 dpi (c) and 28 dpi (d). GFP+ nuclei identify FAPs; DAPI marks nuclei. Quantification of GFP+ cells is shown on the right for each timepoint (c,d). Two muscle sections per mouse were analyzed. Data are presented as mean ± s.d. c, n = 9 mice, ****P < 0.0001; d, n = 5 mice, **P = 0.004. e, EdU immunostaining of TA muscle sections from control PDGFRαEGFP or iEzh2−/−;PDGFRαEGFP mice at 4 dpi. GFP+ nuclei identify FAPs. Quantification of GFP+EdU+ cells is shown on the right. Two muscle sections per mouse were analyzed. Data are presented as mean ± s.d., n = 4 mice,***P = 0.0002. Two-tailed unpaired t-test was used for statistical comparisons in a and c−e. Lam, Laminin.