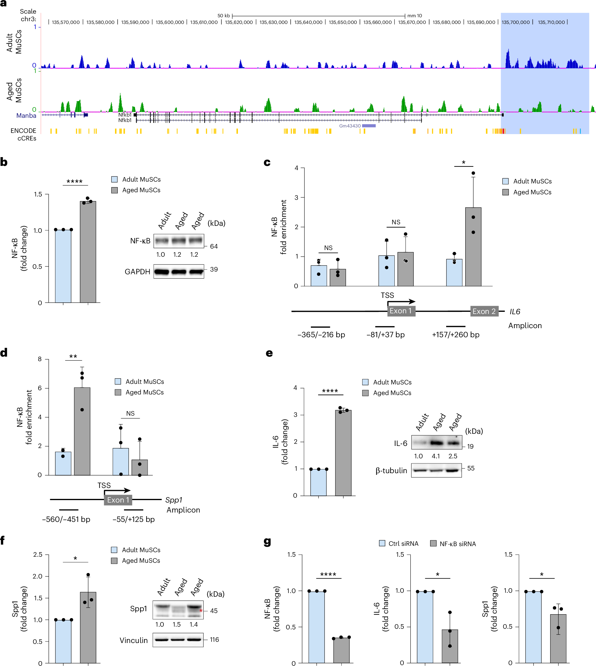
Fig. 7: Reduced H3K27me3 is associated with increased NF-κB expression and IL-6 and Spp1 activation in aged MuSCs.

a, Representative UCSC browser tracks of H3K27me3 CUT&RUN analysis at the Nfkb1 locus in adult (3-month-old) and aged (24-month-old) MuSCs at 3 dpi. The H3K27me3 signal was normalized against control IgG. ENCODE cCREs indicate predicted promoter (red), proximal (orange) and distal enhancers (yellow) and CTCF binding site (blue). The shaded area highlights predicted Nfkb1 promoter and enhancer elements with reduced H3K27me3 signal in aged MuSCs. b, Quantification of NF-κB mRNA and protein levels in adult and aged MuSCs at 3 dpi. In the immunoblot, numbers below the images indicate the fold enrichment of NF-κB normalized to GAPDH. Quantification was determined with ImageJ software. NF-κB mRNA expression is presented as mean ± s.d.; n = 3 independent experiments. ****P < 0.0001, two-tailed unpaired t-test. c,d, CUT&RUN-qPCR assay at the IL6 and Spp1 using chromatin from adult or aged MuSCs at 3 dpi. NF-κB antibody was used, with IgG as a negative control. Amplified regions are indicated relative to the TSS. Data are presented as mean ± s.d.; n = 3 independent experiments. Fold enrichment = 2(ΔCt(Target) − ΔCt(IgG)), *P = 0.046, **P = 0.005, NS, non-significant, two-tailed unpaired t-test. e, IL-6 mRNA and protein levels of adult and aged MuSCs at 3 dpi. In the immunoblot, numbers below the images indicate fold enrichment of IL-6 normalized to β-tubulin. Quantification was performed using ImageJ software. IL-6 mRNA expression is presented as mean ± s.d.; n = 3 independent experiments. ****P = < 0.0001, two-tailed unpaired t-test. f, Spp1 mRNA and protein levels in adult and aged MuSCs at 3 dpi. In the immunoblot, numbers below the images indicate fold enrichment of Spp1 normalized to vinculin. Quantification was performed using ImageJ software. Spp1 mRNA expression is presented as mean ± s.d.; n = 3 independent experiments. *P = 0.0368, two-tailed unpaired t-test. g, NF-κB, IL-6 and Spp1 expression in aged MuSCs transfected with control or NF-κB siRNA. Data are presented as mean ± s.d.; n = 3 independent experiments, *P = 0.017 (IL-6 panel), *P = 0.025 (Spp1 panel), ****P < 0.0001 (NF-κB panel), two-tailed unpaired t-test. cCREs, candidate cis-regulatory elements; chr3, chomosome 3.