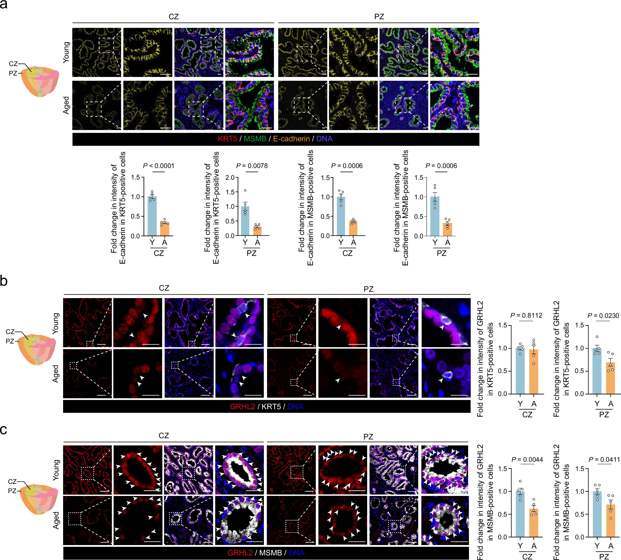
Extended Data Fig. 4: The expression of GRHL2 and CDK19 diminishes with age.
From: Reprogramming the GRHL2−CDK19 axis by gene therapy alleviates prostate aging

a, Immunostaining of E-cadherin, KRT5, and MSMB in CZ and PZ of both young and aged monkey prostates. The scale bar, 20 μm. b-c, Immunostaining of GRHL2 and KRT5 (b) or MSMB (c) in CZ and PZ of both young and aged monkey prostates. The scale bar, 50 μm and 25 μm (Zoomed in images). Arrowheads indicate KRT5- (b) or MSMB-(c) positive cells. a-c, Quantitative data are shown as the mean ± s.e.m. Young, n = 5 monkeys; Aged, n = 5 monkeys. Two-tailed Student’s t-test (a (fold change in intensity of E-cadherin in KRT5-positive cells of CZ), a (fold change in intensity of E-cadherin in MSMB-positive cells of PZ), b, c) or two-tailed Welch’s t-test (a (fold change in intensity of E-cadherin in KRT5-positive cells of PZ), a (fold change in intensity of E-cadherin in MSMB-positive cells of CZ)) P values are indicated.