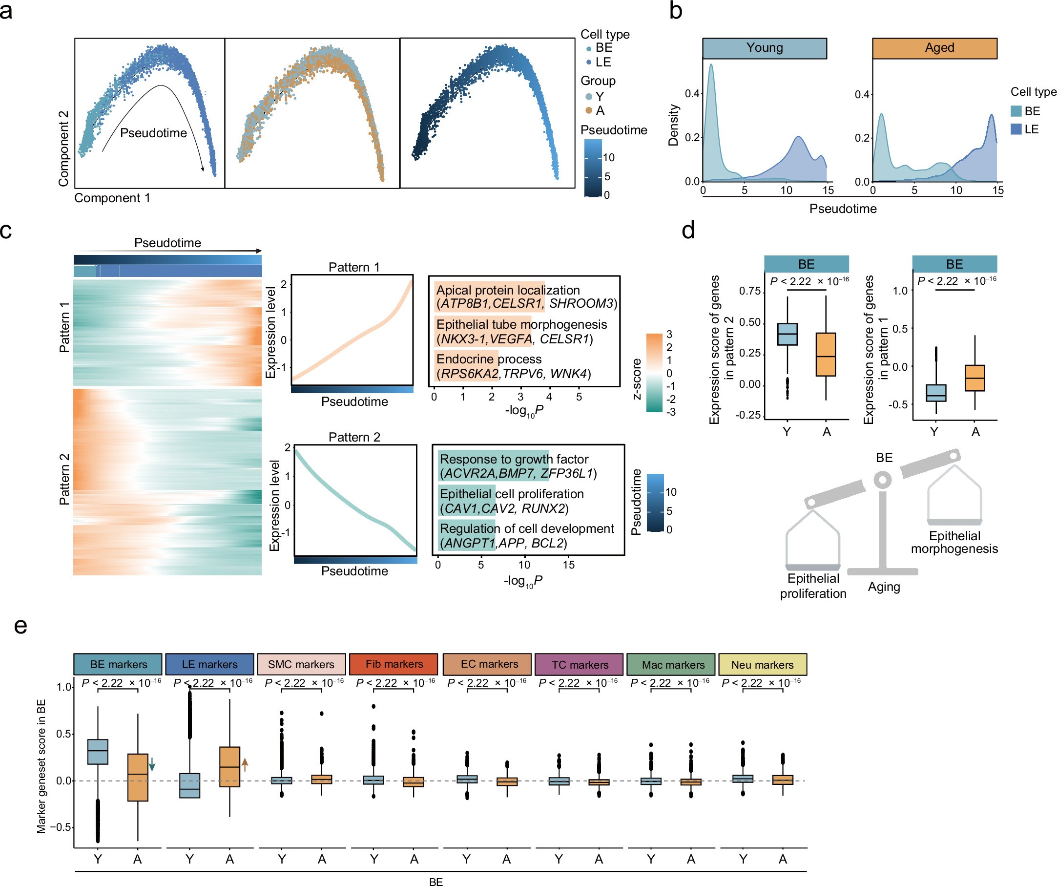
Extended Data Fig. 5: Age-dependent disruption of basal epithelial cell homeostasis.
From: Reprogramming the GRHL2−CDK19 axis by gene therapy alleviates prostate aging

a, Pseudotime trajectory showing the distribution of monkey prostate epithelial cells with aging. b, Density plots showing the density alteration of young (left) and aged (right) monkey prostate epithelial cells. c, The left heatmap showing the pseudotime-related genes in two patterns. Bar plots on the right represent the functional enrichment analysis of genes in pattern 1 and 2. d, Top, box plots showing the scores of gene sets in pattern 1 and 2 in BE (young BEs, 6,661 cells; old BEs, 5,553 cells). Bottom, a schematic diagram illustrating the status of BEs with prostate aging. Boxes show the medians and the IQR (25–75%), while the lengths of the whiskers represent 1.5 × IQR. Statistical analysis was performed using two-sided Wilcoxon rank-sum tests. Image in d was created with BioRender.com. e, Box plots showing the scores of various cell identity marker genes in young and aged monkey prostate BEs (young BEs, 6,661 cells; old BEs, 5,553 cells). Boxes show the medians and the IQR (25–75%), while the lengths of the whiskers represent 1.5 × IQR. Statistical analysis was performed using two-sided Wilcoxon rank-sum tests. Y, Young; A, Aged.