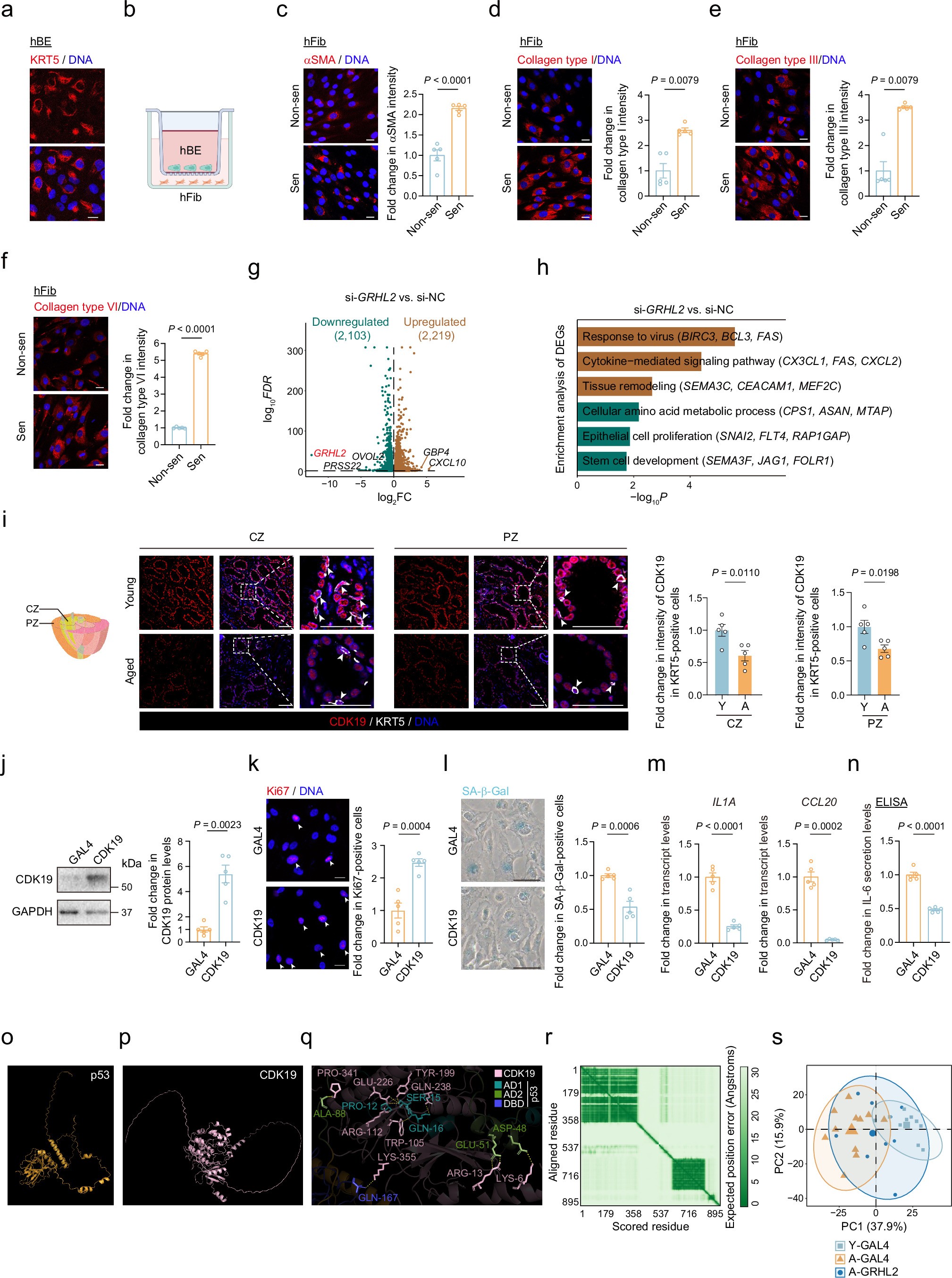
Extended Data Fig. 6: GRHL2-CDK19-p53-p21Waf1/Cip1 axis protects the basal epithelial cells from aging.
From: Reprogramming the GRHL2−CDK19 axis by gene therapy alleviates prostate aging

a, Immunostaining of KRT5 in hBEs. The scale bar, 20 μm. b, Schematic diagram depicting the co-culture of hBE and human fibroblast (hFib). Image was created with BioRender.com. c-f, Immunostaining of αSMA(d), Collagen type I (e), Collagen type III (f), and Collagen type VI (g) in hFibs co-cultured with non-senescent (Non-sen) or senescent (Sen) hBEs. g, Volcano plot showing the DEGs in hBEs transfected with si-GRHL2 compared to those transfected with si-NC. h, Bar pot showing the representative enriched terms of DEGs in hBEs transfected with si-GRHL2 compared to those transfected with si-NC. Upper-tailed cumulative hypergeometric test for significance. i, Immunostaining of CDK19 and KRT5 in CZ and PZ of both young and aged monkey prostates. Arrowheads indicate KRT5-positive cells. j, Western blot analysis of CDK19 protein levels in hBEs transduced with lentiviral vectors expressing GAL4 or CDK19. k, Immunostaining of Ki67 in hBEs transduced with lentiviral vectors expressing GAL4 or CDK19. l, SA-β-Gal staining in hBEs transduced with lentiviral vectors expressing GAL4 or CDK19. m, RT-qPCR analysis of IL1A and CCL20 transcript levels in hBEs transduced with lentiviruses expressing GAL4 or CDK19. n, ELISA analysis of IL-6 secretion levels in hBEs transduced with lentiviral vectors expressing GAL4 or CDK19. o and p, Computed model of structure of p53 (k) and CDK19 (p) proteins respectively. q, Computed model of docking residues between p53 and CDK19 proteins. r, Heatmap showing the expected position error of AlphaFold3 prediction. The vertical axis represents the aligned residue positions and the horizontal axis represents the scored residue positions. The color gradient, ranging from light to dark green, corresponds to the expected position error in angstroms, indicating the level of uncertainty in the predicted atomic positions. s, PCA plot showing the within-group consistency and batch effects of the sequenced samples. c-f and i-n, Data were presented as mean ± s.e.m. n = 5 biological repeats. Two-tailed Student’s t-test (c, i, k, l, m (fold change in transcript level of IL1A), n), two-tailed Wilcoxon rank-sum test (d, e) or two-tailed Welch’s t-test (f, j, m (fold change in transcript level of CCL20)) P values are indicated. Scale bars, 20 μm (c-f, k), 50 μm (i, l).