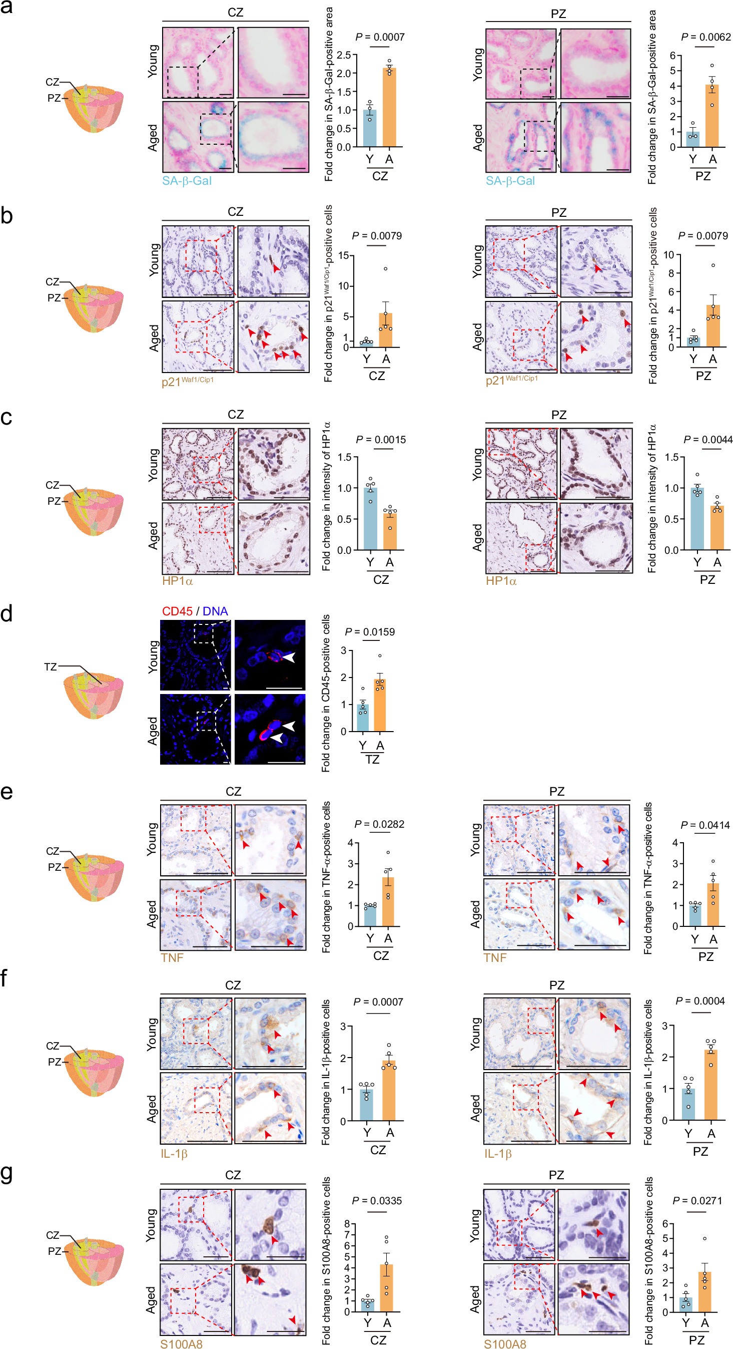
Extended Data Fig. 2: Aging-related inflammatory phenotypes of monkey prostate.
From: Reprogramming the GRHL2−CDK19 axis by gene therapy alleviates prostate aging

a, SA-β-Gal staining of the prostate CZ (left) and PZ (right) in young and aged monkeys. Nuclear Fast Red was used to counterstain the nuclei. b, Immunostaining of p21Waf1/Cip1 in the prostate CZ (left) and PZ (right) from young and aged monkeys. Arrowheads indicate p21Waf1/Cip1-positive cells. c, Immunostaining of HP1α in the prostate CZ (left) and PZ (right) from young and aged monkeys. d, Immunostaining of CD45 in the prostate TZ from young and aged monkeys. Arrowheads indicate CD45-positive cells. e, Immunostaining of TNF in the prostate CZ (left) and PZ (right) from young and aged monkeys. Arrowheads indicate TNF-positive cells. f, Immunostaining of IL-1β in the prostate CZ (left) and PZ (right) from young and aged monkeys. Arrowheads indicate IL-1β-positive cells. g, Immunostaining of S100A8 in the prostate CZ (left) and PZ (right) from young and aged monkeys. Arrowheads indicate S100A8-positive cells. a-g, Quantitative data are shown as the mean ± s.e.m. Young, n = 5 monkeys (b-g) or 3 monkeys (a); Aged, n = 5 monkeys or 4 monkeys (a). Two-tailed Wilcoxon rank-sum test (b, d), two-tailed Welch’s t-test (e, g (fold change in S100A8-positive cells of CZ)) or two-tailed Student’s t-test (a, c, f, g (fold change in S100A8-positive cells of PZ)) P values are indicated. Scale bars, 20 μm (a, d), 200 μm and 100 μm (Zoomed in images) (b, c, e), 100 μm and 50 μm (Zoomed in images) (f, g). Y, Young; A, Aged.