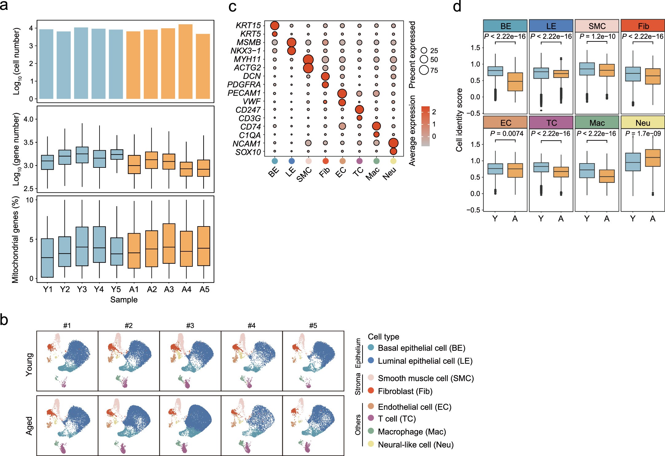
Extended Data Fig. 3: Construction of a single-nucleus transcriptome atlas for monkey prostate aging.
From: Reprogramming the GRHL2−CDK19 axis by gene therapy alleviates prostate aging

a, Bar plot showing the numbers of cells detected in different samples (top). Boxplots showing the gene numbers (middle), and the percentages of mitochondrial genes (bottom) detected in different samples (Y1: 8,625 cells, Y2: 6,509 cells, Y3: 11,056 cells, Y4: 9,328 cells, Y5: 8,237 cells, A1: 6,598 cells, A2: 8,183 cells, A3: 9,806 cells, A4: 16,399 cells, A5: 4,866 cells). Boxes show the medians and the IQR (25–75%), while the lengths of the whiskers represent 1.5 × IQR. b, UMAP plots showing the distribution of prostate cell types for each monkey. c, Dot plot showing the expression level of representative marker genes across monkey prostate cell types. d, Box plots showing the cell identity scores or each monkey prostate cell type. Y, Young; A, Aged (Y: 6,661 BEs, 23,420 LEs, 4,564 SMCs, 3,736 Fibs, 1,912 ECs, 1,655 TCs, 870 Macs, 937 Neus; A: 5,553 BEs, 29,368 LEs, 3,076 SMCs, 2,098 Fibs, 1,085 ECs, 2,910 TCs, 1,057 Macs, 705 Neus). Boxes show the medians and the IQR (25–75%), while the lengths of the whiskers represent 1.5 × IQR. Statistical analysis was performed using two-sided Wilcoxon rank-sum tests. Y, Young; A, Aged.