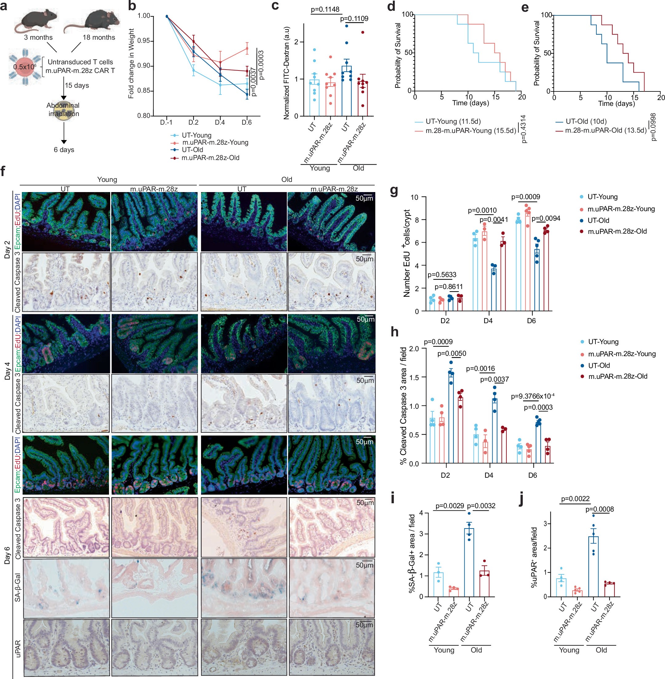
Extended Data Fig. 4: uPAR CAR T cells ameliorate the effects of abdominal irradiation in aging.

a, Experimental scheme for b-j. Young (3 months) and old (18 months) mice were infused with 0.5x10^6 untransduced T cells (UT) or uPAR CAR T cells (m.uPAR-m.28z). 15 days after cell injection mice were subjected to abdominal irradiation with 15Gy. Mice were harvested at 2, 4 and 6 days after irradiation or their survival was monitored long-term. b, Fold change in weight before and after abdominal irradiation with 15Gy. (D= day). (n=10 per group). c, Normalized plasma levels of FITC-Dextran 4 h after oral gavage at day 6. (n=9 per group). d, Kaplan-Meier survival curve of young mice after abdominal irradiation. (n= 8 per group).e, Kaplan-Meier survival curve of old mice after abdominal irradiation. (n=8 per group). f, Representative immunofluorescence staining of EpCAM (green), EdU (red) and DAPI (blue), and immunohistochemistry of cleaved caspase-3 of proximal jejunum at day 2, day 4 and day 6 post irradiation and SA-β-Gal staining and immunohistochemistry of uPAR in the proximal jejunum at day 6. g, Quantification of number of EdU positive cells per intestinal crypt at day 2, day 4 and day 6 post irradiation. (Day 2: n=4 for UT young, n=4 m.uPAR-m.28z young, n=4 UT old, n=3 m.uPAR-m.28z old). (Day 4: n=4 for UT young, n=3 m.uPAR-m.28z young, n=3 UT old, n=3 m.uPAR-m.28z old). (Day 6: n=4 for UT young, n=5 m.uPAR-m.28z young, n=5 UT old, n=4 m.uPAR-m.28z old).h, Quantification of number of cleaved caspase-3 positive cells per intestinal crypt at day 2, day 4 and day 6 post irradiation. (Day 2: n=4 for UT young, n=4 m.uPAR-m.28z young, n=4 UT old, n=4 m.uPAR-m.28z old). (Day 4: n=4 for UT young, n=3 m.uPAR-m.28z young, n=4 UT old, n=3 m.uPAR-m.28z old). (Day 6: n=4 for UT young, n=5 m.uPAR-m.28z young, n=5 UT old, n=4 m.uPAR-m.28z old). i, Percentage of histological area with SA- β-gal+ cells in the proximal jejunum at day 6 post irradiation (n=3 for UT young; n=4 for m.uPAR-m.28z young; n=4 for UT old; n=3 m.uPAR-m.28z old;). j, Percentage of histological area with uPAR+ cells in the proximal jejunum at day 6 post irradiation (n=4 for UT young; n=5 for m.uPAR-m.28z young; n=5 for UT old; n=4 m.uPAR-m.28z old). Results of 2 independent experiments (b-c). Results of 1 independent experiment (d-j). Data are mean ± s.e.m. (b-c,g-j). Two-tailed unpaired Student’s t-test (b-c,g-j). Log-rank (Mantel-Cox) test (d-e). Illustration created with Biorender.com (a).