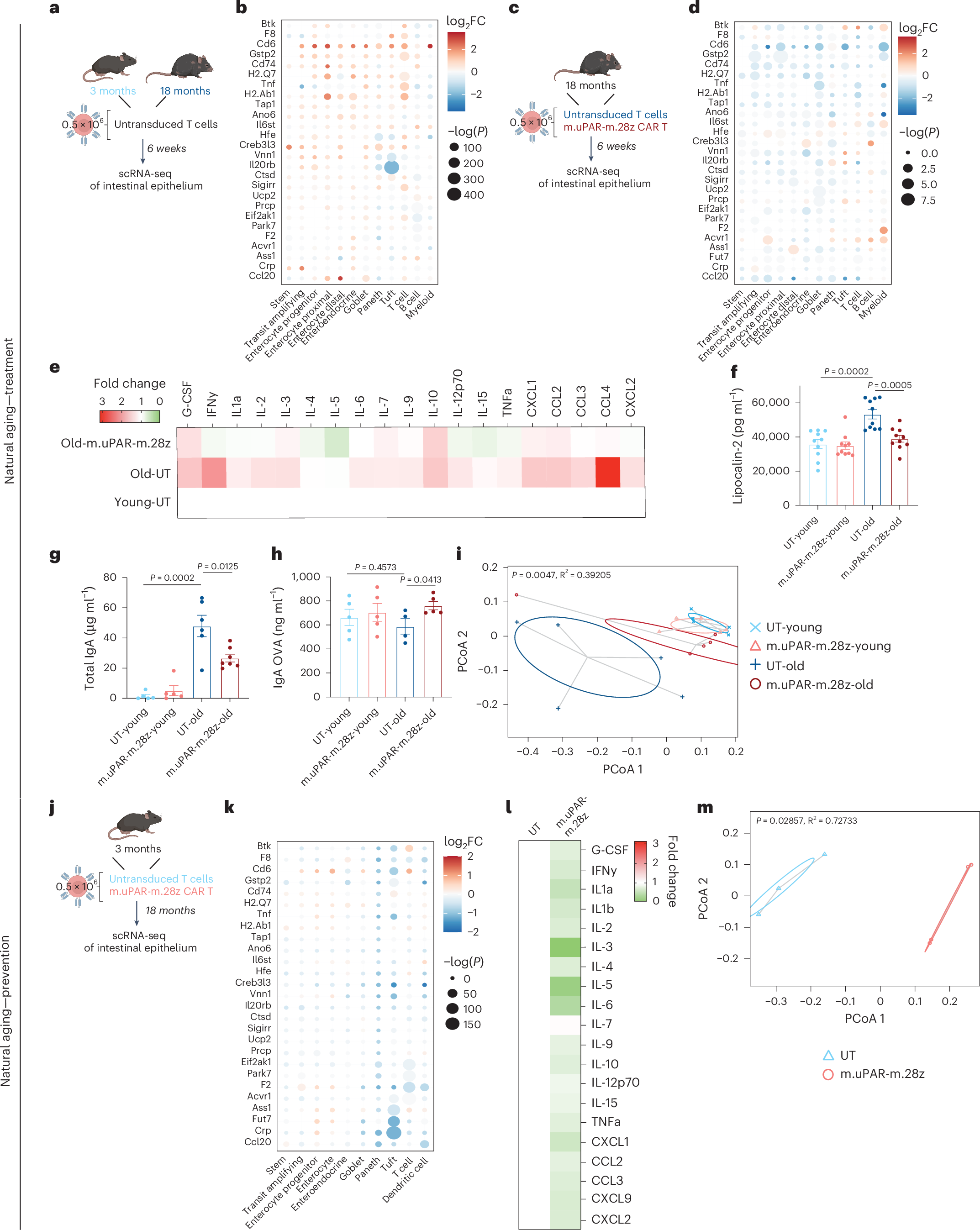
Fig. 6: uPAR+ cells drive chronic age-related intestinal inflammation.

a-i, Young (3 months) and old (18 months) mice were treated with 0.5 × 106 untransduced T cells (UT) or uPAR CAR T cells (m.uPAR-m.28z). Mice were harvested 6 weeks after infusion and (for a–d) scRNA-seq was performed from whole small intestine: duodenum, jejunum and ileum (n = 4 mice per group) a, Schematic of the experimental comparison for b where the transcriptome of old UT-treated mice was compared to that of young UT treated animals (n = 4 mice per group pooled into 2 replicates per group). b, Dot plot depicting differential expression of various immunomodulatory genes for different cell types in old UT mice versus young UT infused mice 6 weeks after infusion. Color scale represents average log2FC and size scale represents the degree of significance (n = 4 mice per group pooled into two replicates per group). c, Schematic of the experimental comparison for d, where the transcriptome of old m.uPAR-m.28z-treated mice was compared to that of old UT-treated animals (n = 4 mice per group pooled into two replicates per group). d, Dot plot depicting differential expression of various immunomodulatory genes for different cell types in old uPAR CAR T-treated mice versus old UT-infused mice 6 weeks after infusion. Color scale represents average log2FC, and size scale represents the degree of significance (n = 4 mice per group pooled into two replicates per group). e, Heatmap depicting the fold change in the protein levels of proinflammatory cytokines and chemokines in the intestinal epithelium 20 days after cell infusion (n = 4 mice per group). f, Plasma levels of lipocalin-2 20 days after cell infusion (n = 10 mice per group). g, Serum levels of total unspecific IgA in young and old mice 20 days after cell infusion (young UT n = 5, young m.uPAR-m.28z n = 5, old UT n = 6 mice, old m.uPAR-m.28z n = 7 mice). h, Young (3 m) and old (20 m) mice were infused with 0.5 × 106 UT or m.uPAR-m.28z CAR T cells. 20 days after infusion, mice were immunized by oral gavage with OVA and cholera toxin on three occasions separated by 7 days. Serum was collected on day 21, and levels of specific anti-OVA IgA were determined by ELISA. (Young UT n = 5, young.m.uPAR-m.28z n = 5, old UT n = 4 mice, old m.uPAR-m.28z n = 5 mice). i, Principal coordinate analysis (PCoA) of the microbial composition in fecal samples of young (3 months) and old (20 months) mice 20 days after infusion with 0.5 × 106 UT or m.uPAR-m.28z CAR T cells (n = 5 mice per group). j–m, Young (3 months) mice were treated with 0.5 × 106 untransduced T cells (UT) or uPAR CAR T cells (m.uPAR-m.28z). Mice were harvested 15 months after infusion at the age of 18 months, and for j–k, scRNA-seq was performed from whole small intestine: duodenum, jejunum and ileum. j, Schematic of the experimental comparison for k, where the transcriptome of m.uPAR-m.28z-treated mice was compared to that of UT-treated animals (n = 1 per group). k, Dot plot depicting differential expression of various immunomodulatory genes for different cell types in uPAR CAR T-treated mice versus UT infused mice. Color scale represents average log2FC, and size scale represents the degree of significance (n = 1 per group). l, Heatmap depicting the fold change in the protein levels of proinflammatory cytokines and chemokines 15 months after cell infusion (n = 3 for UT and n = 4 for m.uPAR-m.28z). m, PCoA of the microbial composition in fecal samples 15 months after cell infusion (n = 3 for UT and n = 4 for m.uPAR-m.28z). Shown are results of one independent experiment (a–m). Data are mean ± s.e.m. (f–h). Significance was determined by two-tailed unpaired Student’s t-test (b,d,f–h,k) or two-tailed PERMANOVA (i,m). Illustration was created with Biorender.com (a,c,j).