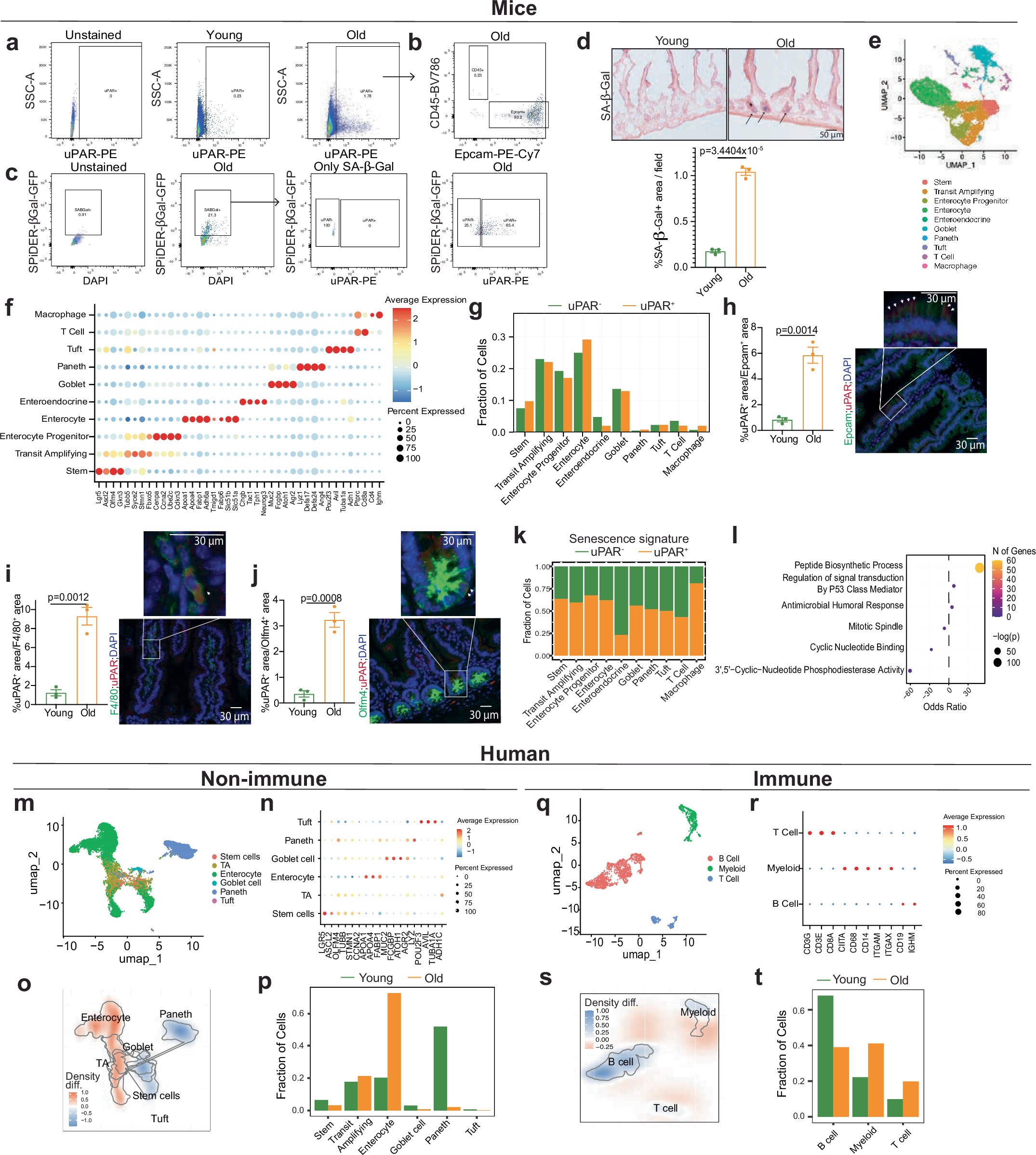
Extended Data Fig. 1: Age-dependent accumulation and characteristics of uPAR+ cells in murine and human small intestines.

a, Representative gating strategy from Fig. 1a. b, Representative gating strategy from Fig. 1b. c, Representative gating strategy from Fig. 1c. d, Representative SA-β-gal staining of proximal jejunum of young (3 months) and old (20 months) mice and quantification (n=3 per group). e-g,k-i, uPAR+ and uPAR− cells from isolated intestinal crypts of whole small intestine from 20 months old mice were FACS sorted and subjected to scRNA-seq (n=4 mice per group pooled into 2 replicates per group).e, UMAP visualization of small intestinal cell types generated by 10X chromium protocol. Colors indicate the 10 different intestinal epithelial lineages. f, Dot plot showing the 40 signature gene expressions across the 10 lineages. The size of the dots represents the proportion of cells expressing a particular marker, and the color scale indicates the mean expression levels of the markers (log1p transformed). g, Fraction of cells for each of the different cell types shown in e in uPAR+ and uPAR- cells. h-i. Percentage of uPAR+ area per EpCAM+ (h) or F4/80+ (i) or Olfm4+ (j) area per field as determined by immunofluorescence in the proximal jejunum of young (3 months) and old (20 months) mice (n=3 per group). Right: Representative immunofluorescence staining of EpCAM or F4/80 or Olfm4 (green), uPAR (red) and DAPI (blue) from old (20 months old) mice. White arrows highlight double positive cells. k, Stacked bar plot depicting fraction of cells expressing the senescence signature in Fig. 1k between uPAR+ and uPAR- cells across cell types shown in e. l, Pathway analysis using enrichR comparing differentially expressed genes between senescent uPAR+ cells versus senescent uPAR− cells in scRNA-seq data. Size scale represents number of genes in each ontology and color scale represents degree of significance. m-p scRNA-seq of small intestinal non-immune cell types in the whole small intestine of young (25–30 years old) and old (65–70 years old) subjects generated by 10X chromium protocol35 (n=1 per group). m, UMAP visualization of human cell types in small intestine generated by 10X chromium protocol. Colors indicate the 6 different intestinal epithelial lineages. n, Dot plot showing the 18 signature gene expressions across the 6 lineages. The size of the dots represents the proportion of cells expressing a particular marker, and the color scale indicates the mean expression levels of the markers (log1p transformed). o, UMAP visualization of human non-immune cell types in small intestine generated by 10X chromium protocol. Color scale indicates differences in density of cellular populations between old (65–70 years old) and young (25–30 years old) subjects. p, Fraction of cells in each of the 6 different populations from young (25–30 years old) and old (65–70 years old) subjects. q-t scRNAseq of small intestinal immune cell types in the whole small intestine of young (25–30 years old) and old (65–70 years old) subjects generated by 10X chromium protocol35 (n=1 per group). q, UMAP visualization of human cell types in small intestine generated by 10X chromium protocol. Colors indicate the 3 different intestinal immune lineages. r, Dot plot showing the 10 signature gene expressions across the 3 lineages. The size of the dots represents the proportion of cells expressing a particular marker, and the color scale indicates the mean expression levels of the markers (log1p transformed). s, UMAP visualization of human immune cell types in small intestine generated by 10X chromium protocol. Color scale indicates differences in density of cellular populations between old (65–70 years old) and young (25–30 years old) subjects. t, Fraction of cells in each of the 3 different populations from young (25–30 years old) and old (65–70 years old) subjects. Results of 1 independent experiment (a–t). Data are mean ± s.e.m. (d,h-j). Two-tailed unpaired Student’s t-test (d,h-j). Two-tailed Fischer’s exact test (l).