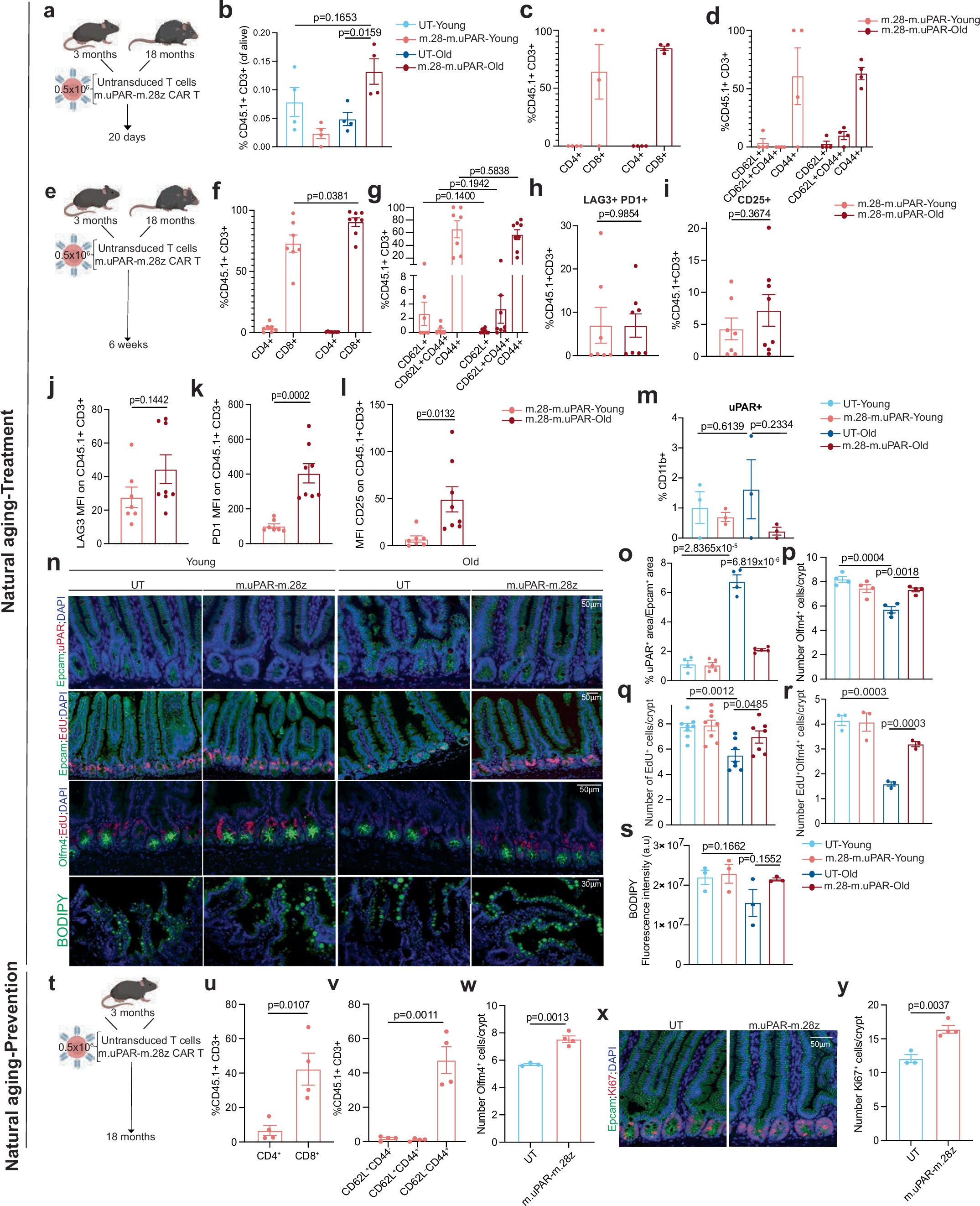
Extended Data Fig. 2: Profile and effect of uPAR CAR T cells in aged small intestine.

a, Experimental scheme for b–d: Young (3 months) and old (18 months) mice were treated with 0.5x10^6 untransduced T cells (UT) or uPAR CAR T cells (m.uPAR-m.28z). Mice were harvested 20 days after infusion. b, Percentage of CD45.1+ CD3+ cells in the intestinal crypts. (n=4 per group) as assayed by flow cytometry. c, Percentage of CD4+ or CD8+ cells from CD45.1+ CD3+ cells in the intestinal crypts. (n=4 per group). d, Percentage of CD62L, CD44, and CD62L and CD44 positive cells from CD45.1+ CD3+ cells in the intestinal crypts. (n=4 per group). e, Experimental scheme for f-s: Young (3 months) and old (18 months) mice were treated with 0.5x10^6 untransduced T cells (UT) or uPAR CAR T cells (m.uPAR-m.28z). Mice were harvested 6 weeks after infusion. f, Percentage of CD4+ or CD8+ cells from CD45.1+ CD3+ cells in the intestinal crypts (n=7 for young m.uPAR-m.28z and n=8 for old m.uPAR-m.28z). g, Percentage of CD62L, CD44, and CD62L and CD44 positive cells from CD45.1+ CD3+ cells in the intestinal crypts (n=7 for young m.uPAR-m.28z and n=8 for old m.uPAR-m.28z). h, Percentage of LAG3 and PD1 double positive cells from CD45.1+ CD3+ cells in the intestinal crypts (n=7 for young m.uPAR-m.28z and n=8 for old m.uPAR-m.28z). i, Percentage of CD25 positive cells from CD45.1+ CD3+ cells in the intestinal crypts. (n=7 for young m.uPAR-m.28z and n=8 for old m.uPAR-m.28z). j, Median Fluorescence Intensity (MFI) of LAG3 on CD45.1+ CD3+ cells in the intestinal crypts (n=7 for young m.uPAR-m.28z and n=8 for old m.uPAR-m.28z). k, Median Fluorescence Intensity (MFI) of PD1 on CD45.1+ CD3+ cells in the intestinal crypts (n=7 for young m.uPAR-m.28z and n=8 for old m.uPAR-m.28z). l, Median Fluorescence Intensity (MFI) of CD25 on CD45.1+ CD3+ cells in the intestinal crypts (n=7 for young m.uPAR-m.28z and n=8 for old m.uPAR-m.28z). m, Percentage of uPAR+ cells from CD11b+ cells in the intestinal crypts. (n=3 per group).n, Representative immunofluorescence staining of EpCAM (green), uPAR (red) and DAPI (blue); EpCAM (green), EdU (red) and DAPI (blue); Olfm4 (green), EdU (red), DAPI (blue) and BODIPY (green) uptake of proximal jejunum. o, Percentage of uPAR+ EpCAM+ area of total EpCAM+ area (n=4 for young UT, n=5 for young m.uPAR-m.28z, n=4 for old UT, n=5 for old m.uPAR-m.28z). p, Quantification of number of Olfm4+ cells per intestinal crypt in the proximal jejunum in samples from Fig. 2c.(n=4 per group). q, Quantification of number of EdU+ cells per intestinal crypt in the proximal jejunum (n=8 for UT and m.uPAR-m.28z young and n=7 for UT and m.uPAR-m.28z old). r, Quantification of number of EdU+ Olfm4+ cells per intestinal crypt in the proximal jejunum (n=3 per group). s, Quantification of the fluorescence intensity of BODIPY in jejunum (n=3 per group). t, Experimental scheme for u-y: Young (3 months) mice were treated with 0.5x10^6 untransduced T cells (UT) or uPAR CAR T cells (m.uPAR-m.28z). Mice were harvested 15 months after infusion when the mice were 18 months old. u, Percentage of CD4+ or CD8+ cells from CD45.1+ CD3+ cells in the intestinal crypts of m.uPAR-m.28z mice (n=4). v, Percentage of CD62L, CD44, and CD62L and CD44 positive cells from CD45.1+ CD3+ cells in the intestinal crypts of m.uPAR-m.28z mice (n=4). w, Quantification of number of Olfm4+ cells per intestinal crypt in the proximal jejunum (n=3 for UT and n=4 for m.uPAR-m.28z). x, Representative immunofluorescence staining of EpCAM (green), EdU (red) and DAPI (blue) in the proximal jejunum. y, Quantification of number of Ki-67+ cells per intestinal crypt in the proximal jejunum (n=3 for UT and n=4 for m.uPAR-m.28z). Results from 2 independent experiments (f-l,q). Results from 1 independent experiment (b–d,m-p,r-y). Data are mean ± s.e.m. (b–d,f-m,o-s,u-w,y). Two-tailed unpaired Student’s t-test (b–d,f-m,o-s,u-w,y). Illustration created with Biorender.com (a,e,t).