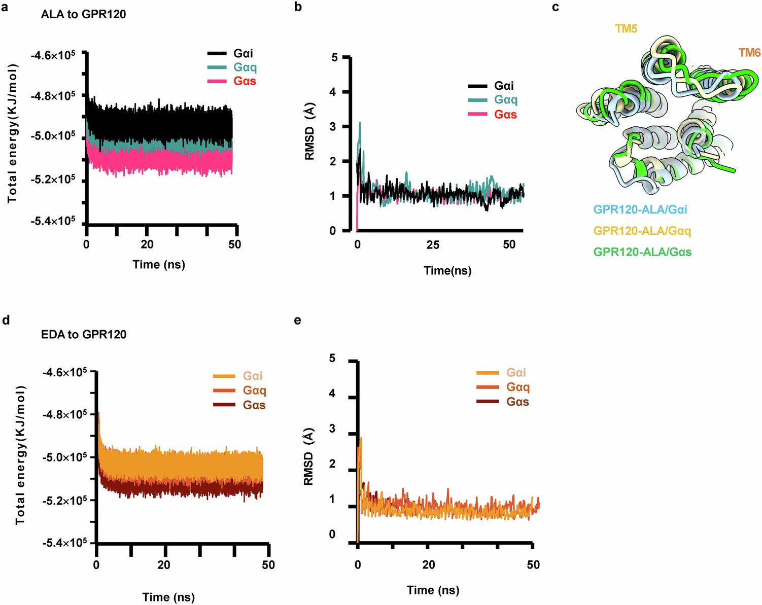
Extended Data Fig. 5: MD simulations of ALA or EDA bound to GPR120-Gα.

a, MD simulations of ALA bound to GPCR120 in complex with Gαi, Gαq, and Gαs. Total energy associated with Gαs binding was the lowest, followed by Gαq and Gαi1. b, The root mean square deviation (RMSD) value of ALA extracted from a 50-ms MD simulation between GPR120 and ALA with different G proteins. c, The distance between TM6 and TM7 was larger in the case of Gαs binding compared to the other two scenarios. d, e, MD simulations of EDA bound to GPCR120 in complex with Gαi, Gαq, and Gαs consistently demonstrate total energy values similar to those of ALA (d) and stable RMSD variation (e).