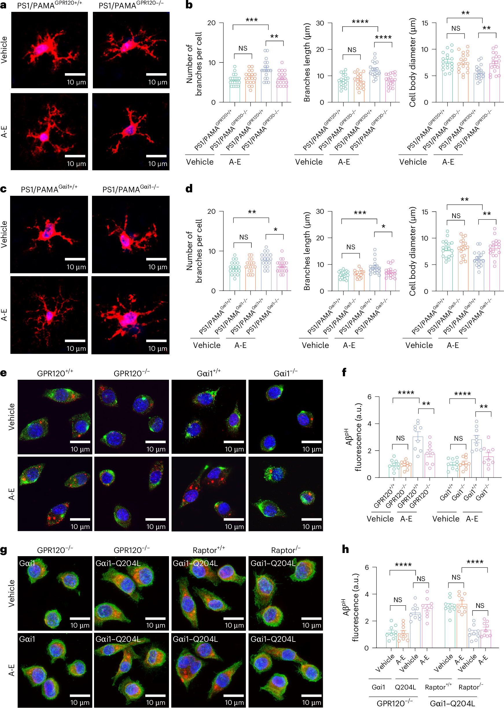
Fig. 6: Activation of PAMAs by ALA and EDA promotes amyloid phagocytosis.

a–d, Representative images (a and c) and plots (b and d) showing the morphologies of PAMAs in the cortex of PS1/PAMAGPR120+/+ and PS1/PAMAGPR120−/− mice (a and b), or PS1/PAMAGαi1+/+ and PS1/PAMAGαi1−/− mice (c and d). Mice at 5 months of age were treated with control vehicle or A-E for 45 consecutive days. Brain sections were prepared from the mice at 8 months of age and stained with anti-CD11b (red). DAPI was used for nuclear staining (blue). The number of branches, average branch length and cell body diameter were quantified. Experiments were repeated at least three times independently with similar results. Data are presented as mean ± s.e.m., n = 18 cells from 6 mice per group. *P < 0.05; **P < 0.01; ***P < 0.001; ****P < 0.0001; NS, no significant difference, one-way ANOVA with Bonferroni’s multiple comparisons test. e,f, Representative images (e) and a plot (f) showing phagocytosed AβpH (red) in the cultured PAMAs (CD11b+, green) from PAMAGPR120+/+ and PAMAGPR120−/−, or PAMAGαi1+/+ and PAMAGαi1−/− mice at 3 months of age. The cultured PAMAs were treated with vehicle or A-E for 10 min, and then pHrodo Red-labeled Aβ1-42 oligomers (AβpH) were added. After 2 h incubation, the phagocytosed AβpH fluorescence was quantified and normalized to the baseline. g,h, Representative images (g) and a plot (h) showing phagocytosed AβpH (red) in the cultured PAMAs (green) from PAMAGPR120−/−, PAMARaptor+/+, or PAMARaptor−/− mice at 3 months of age. The cultured PAMAs were expressed with exogenous Gαi1 or Gαi1–Q204L using the Lenti-CMV–Gαi1–IRES-GFP or Lenti-CMV–Gαi1–Q204L–IRES-GFP virus particles (0.1 μl of 6.5 × 1013 genomic particles per ml). The cultures were treated with vehicle or A-E for 10 min, and then pHrodo Red-labeled Aβ1-42 oligomers (AβpH) were added. After 2 h incubation, the phagocytosed AβpH fluorescence was quantified and normalized to the baseline. For e–h, data are presented as mean ± s.e.m. from 3 independent experiments performed in triplicates (n = 9); one-way ANOVA with Bonferroni’s multiple comparisons test was used. **P < 0.01; ****P < 0.0001; NS, no significant difference. The exact P values are reported as source data.