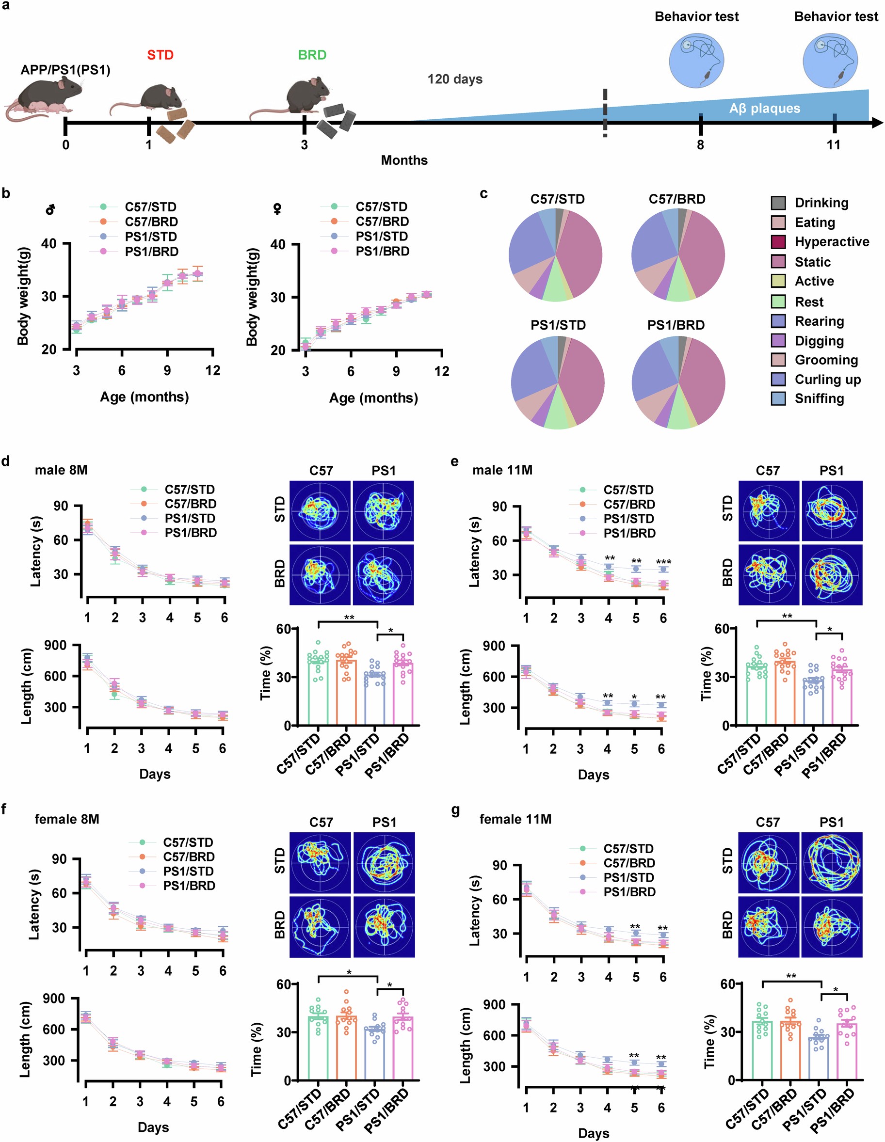
Extended Data Fig. 1: Black rice diet protects against memory declines in APP/PS1 mice.

a, Experimental schedule for administration of BRD in APP/PS1 (PS1) mice. b, Body weight of PS1 and sex-matched non-AD (C57BL/6 J) control mice treated with standard (STD) or black rice diet (BRD). Data are presented as mean ± s.e.m. (for male mice n = 15 mice per group, for female mice n = 12 mice per group). c, Home cage activities of the individual male C57 and PS1 mice treated with STD or BRD. Data are presented as the mean time. d, e, The latency (left, up) and the length (left, down) of swim path to reach the hidden platform during the training sessions and the representative heat maps (right, up) and the percentage of time spent in searching of a hidden platform in targeting quadrant (quadrant 2) during the probe trial (right, down) of the individual male C57 and PS1 mice at 8 (d) or 11 (e) months (M) old of age treated with STD or BRD. Data are presented as mean ± s.e.m., n = 15 mice per group. f, g, The latency (left, up) and the length (left, down) of swim path to reach the hidden platform during the training sessions and the representative heat maps (right, up) and the percentage of time spent in searching of a hidden platform in targeting quadrant (quadrant 2) during the probe trial (right, down) of the individual female C57 and PS1 mice at 8 (f) or 11 (g) months old of age treated with STD or BRD. Data are presented as mean ± s.e.m., n = 12 mice per group. For d-g, two-way ANOVA with Bonferroni’s multiple comparisons test was used for analysis of latency and length, one-way ANOVA with Bonferroni’s multiple comparisons test was used for analysis of time. *P < 0.05, **P < 0.01, ***P < 0.001. The exact P values are reported as source data for Extended Data Fig. 1.