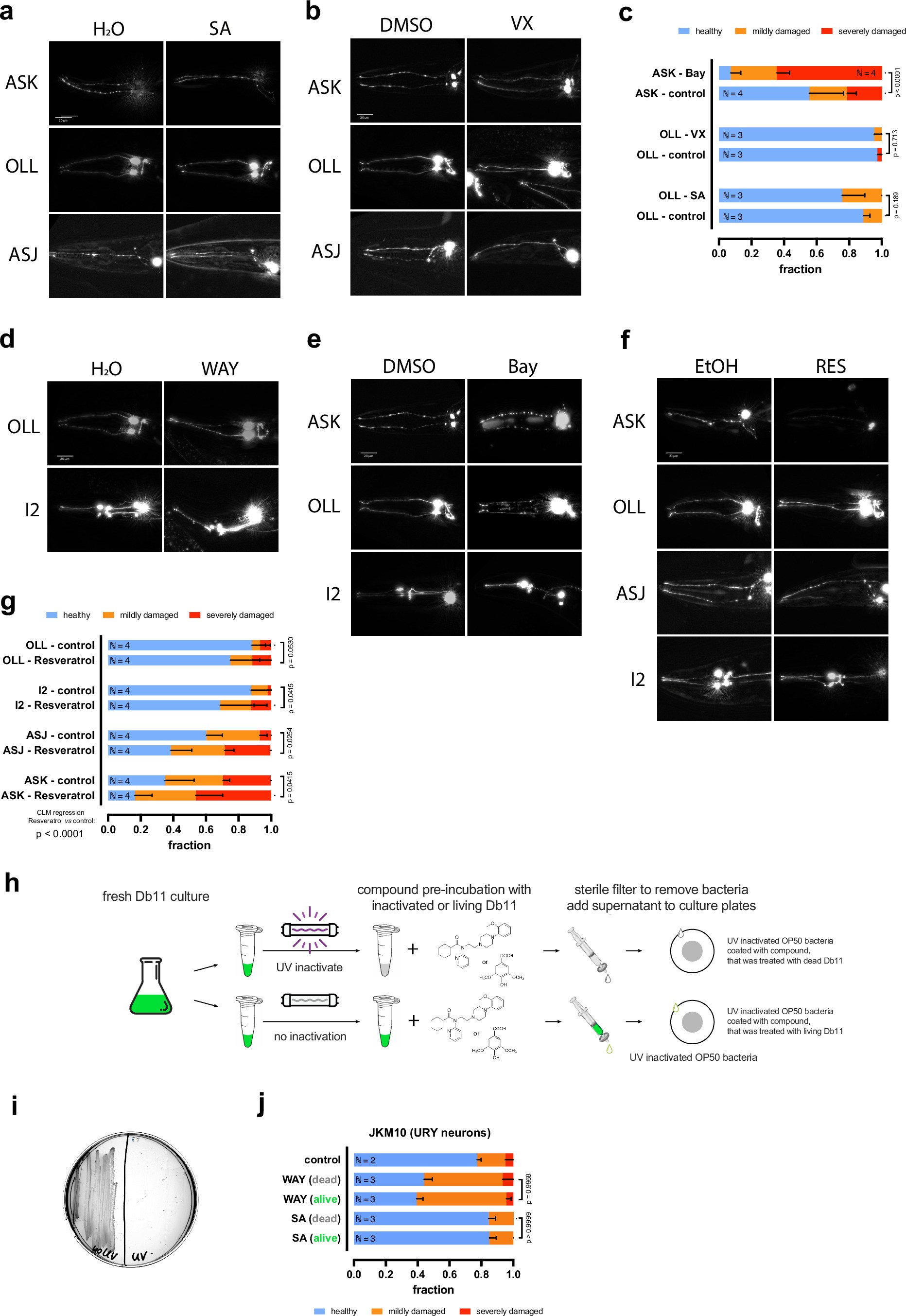
Extended Data Fig. 6: Components identified by in silico screen validation.

a) Z-stack fluorescence images of GFP expression in ASK, OLL, ASJ neurons after 24 h treatment with water control, 2.5 mM syringic acid (SA). Maximum projections after background subtraction (Fiji – rolling ball radius 80). Scale bars indicate 20 µm. b) Z-stack fluorescence images of GFP expression in ASK, OLL, ASJ neurons after 24 h treatment with 10 nM vanoxerine (VX). Maximum projections after background subtraction (Fiji – rolling ball radius 80). Scale bars indicate 20 µm. c) Fraction-plots displaying the fraction of nematodes expressing GFP in the OLL or ASK neurons categorized as ‘healthy’, ‘mildly damaged’, and ‘severely damaged’ that were treated with 2.5 mM syringic acid (SA), 10 nM vanoxerine (VX), or 250 µM Bay K8644 for 24 h. Three to four cohorts were analysed, consisting of 10 – 25 individual nematodes each. Statistical analysis was performed using a cumulative link model with a logit link to account for the ordered categorical nature of neuronal damage scores (Healthy < Mild < Severe). Multiple test adjusted (Benjamini Hochberg) p-values are shown. d) Z-stack fluorescence images of GFP expression in I2 neurons after 24 h treatment with 25 nM WAY-100635 (WAY). Maximum projections after background subtraction (Fiji – rolling ball radius 80). Scale bars indicate 20 µm. e) Z-stack fluorescence images of GFP expression in ASK, OLL, and I2 neurons after 24 h treatment with 250 µM Bay K8644. Maximum projections after background subtraction (Fiji – rolling ball radius 80). Scale bars indicate 20 µm. f) Z-stack fluorescence images of GFP expression in ASK, OLL, ASJ, and I2 neurons after 24 h treatment with 1‰ ethanol, or 200 µM resveratrol. Maximum projections after background subtraction (Fiji – rolling ball radius 80). g) Fraction-plots displaying the fraction of nematodes expressing GFP in the OLL, I2, ASJ, or ASK neurons categorized as ‘healthy’, ‘mildly damaged’, and ‘severely damaged’ that were treated with 200 µM resveratrol for 24 h. Four cohorts were analysed, consisting of 12 – 25 individual nematodes. Statistical analysis was performed using a cumulative link model with a logit link to account for the ordered categorical nature of neuronal damage scores (Healthy < Mild < Severe). Multiple test adjusted (Benjamini Hochberg) p-values are shown. h) Schema of experimental strategy to test whether Serratia marcescens Db11 bacteria metabolise syringic acid or WAY-100635. Db11 bacteria are grown and on half is inactivated by UV-C irradiation (500 mJ/cm^2), the other half is still alive. Compounds are added separately and incubated 48 h with dead or alive bacteria. Subsequently, solution is passed trough a 22 µm syringe filter to remove bacteria. The compound containing solution is afterwards added onto a lawn of UV-C inactivated OP50 bacteria. After drying, L4 stage nematodes are added and after 24 h neurodegeneration is assessed using fluorescence microscopy. i) Scan of UV-C inactivation test. Serratia marcescens Db11 bacteria were inactivated by UV-C irradiation (500 mJ/cm^2), streaked-out onto an NGM plate, and growth was documented after 24 h. Left side shows bacteria before inactivation, right side is bacteria after inactivation. j) Fraction-plot displaying the fraction of nematodes expressing GFP in the URY neurons categorized as ‘healthy’, ‘mildly damaged’, and ‘severely damaged’ that were treated with 2.5 mM syringic acid (SA) or 25 nM WAY-100635 (WAY), after compounds were pretreated with living or dead Db11 bacteria for 48 h, for 24 h. Three cohorts were analysed, consisting of 10 – 25 individual nematodes. Statistical analysis was performed using a cumulative link model with a logit link to account for the ordered categorical nature of neuronal damage scores (Healthy < Mild < Severe). Pairwise comparisons between conditions were performed using estimated marginal means (emmeans) with Tukey’s adjustment for multiple testing.