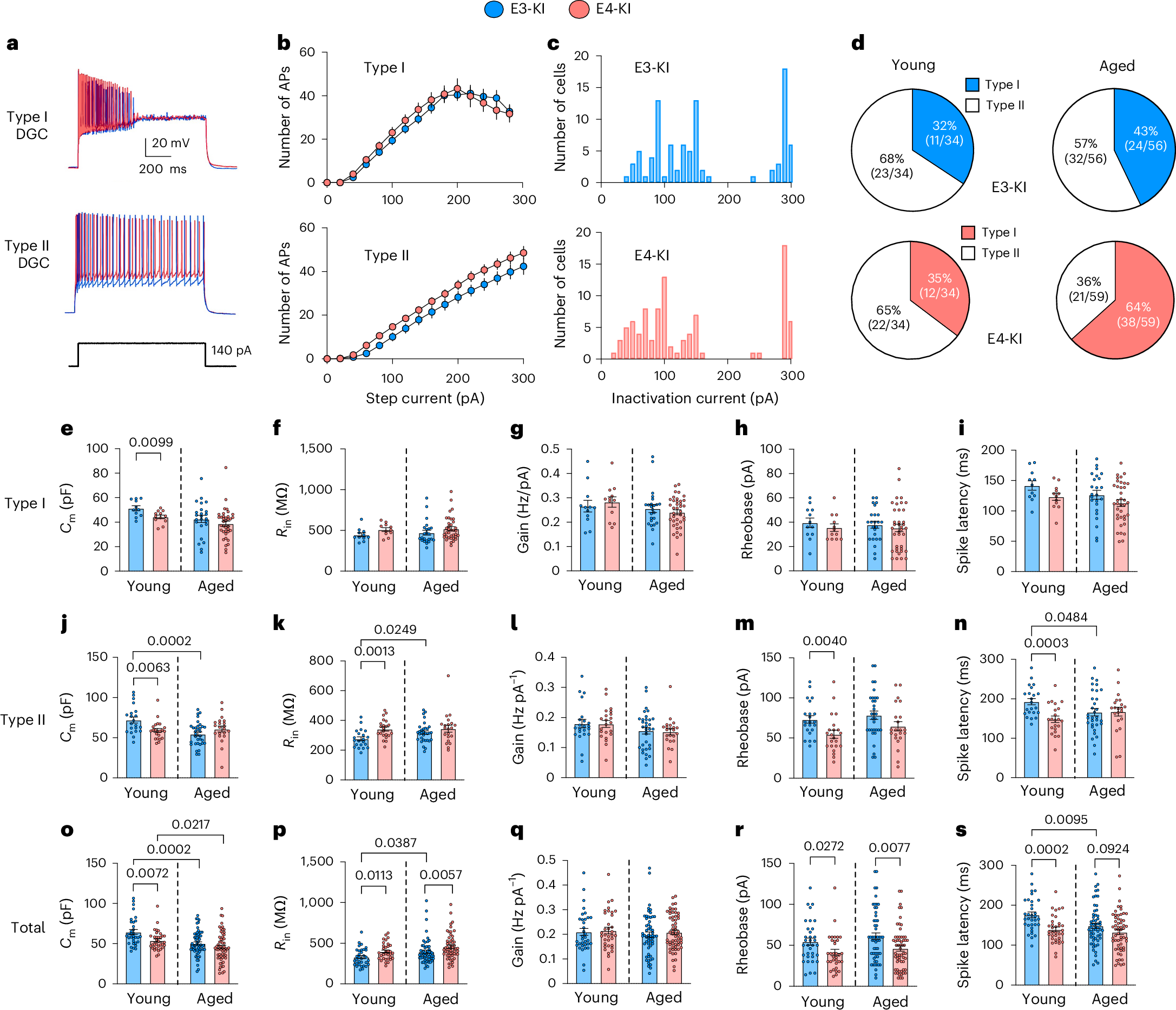
Fig. 3: DGC subpopulations display age-specific, APOE-genotype-specific and cell-subtype-specific morpho-electric and excitability differences.

a, Representative whole-cell current-clamp recordings of membrane potential response to a 1-second, 140-pA suprathreshold depolarizing current injection for Type I (top) and Type II (bottom) DGCs in young E3-KI and E4-KI mice. b, Mean input current–firing rate (I–F) curves in Type I (top) and Type II (bottom) DGCs from young E3-KI and E4-KI mice: the number of spikes elicited by 1-second epochs of incremental 20-pA depolarizing current injections. c, Histograms of inactivation threshold current values for E3-KI (blue) and E4-KI (red) DGCs across both ages. d, Proportions of Type I DGCs and Type II DGCs in E3-KI (blue) and E4-KI (red) young and aged mice. e–i, Lack of age- or APOE-related IE phenotype in Type I DGCs: values for Cm (e), Rin (f), output gain (g), rheobase (h) and spike latency (i). j–n, Age- and APOE-dependent changes in morpho-electric parameters of Type II DGCs: values for Cm (j), Rin (k), output gain (l), rheobase (m) and spike latency (n). o–s, Age-dependent and APOE-dependent changes in morpho-electric parameters in combined DGC population: values for Cm (o), Rin (p), output gain (q), rheobase (r) and spike latency (s). All data are represented as mean ± s.e.m. For all panels: young E3-KI: four mice, n = 11 Type I DGCs and 21 Type II DGCs; young E4-KI: three mice, n = 12 Type I DGCs (11 in f) and 22 Type II DGCs; aged E3-KI: 5 mice, n = 24 Type I DGCs (23 in f) and 32 Type II DGCs; aged E4-KI: five mice, n = 35 Type I DGCs (37 in e and 36 in f) and 22 Type II DGCs (21 in n). Significance was assessed using a maximum likelihood ratio test that included age and APOE genotype, with P values corrected for multiple comparisons using the FDR (5%). Post hoc unpaired two-tailed Student’s t-tests or Mann–Whitney U-tests were performed between groups if significant genotype or age effects were observed.