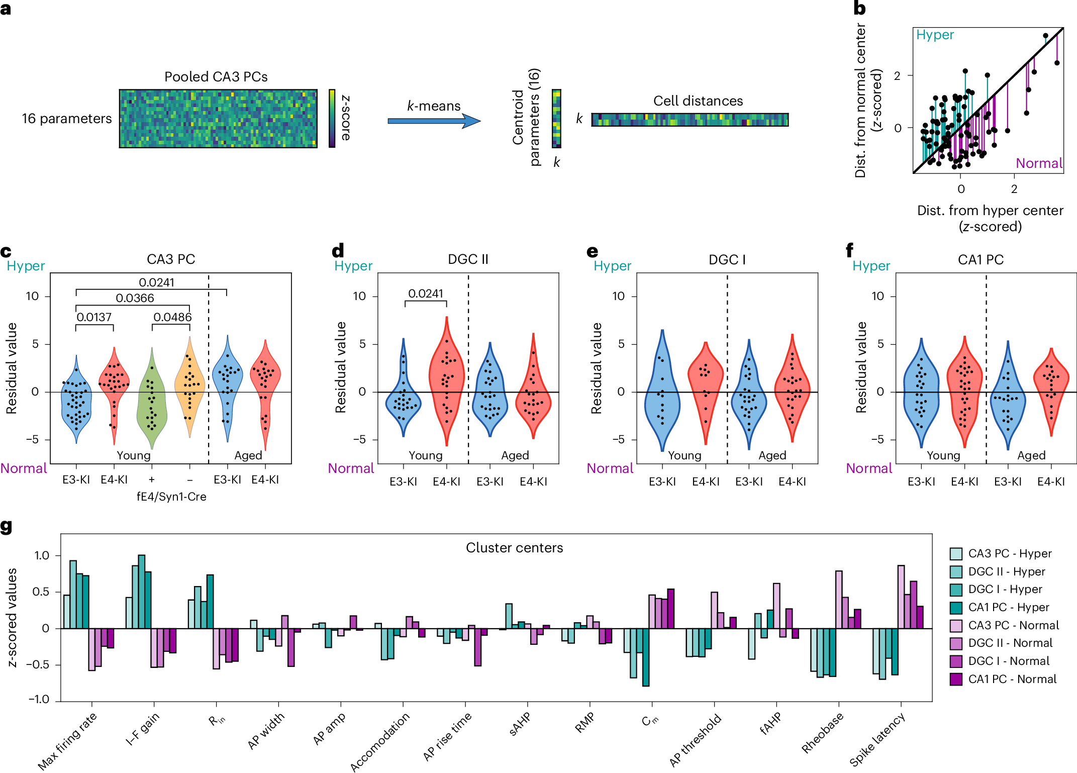
Fig. 5: Cluster analysis with k-means reveals selective vulnerability of CA3 PCs and DGCs.

a, Normalized cell parameters for CA3 PCs used for k-means clustering analysis. This analysis revealed two primary clusters defined by their centroids and distance to each centroid. b, Scatter plot of the distances of each cell to the hyperexcitable or normal cluster centroid. In this plot, the decision line for classification is represented by the unity line. The strength of membership to that cluster can be represented by the residual value of each cell to the unity line. c–f, Violin plots of the residual values for CA3 PCs (c), Type II DGCs (d), Type I DGCs (e) and CA1 PCs (f) across genotypes and age groups. g, Centroid loadings for all cell types. For all panels: CA3 PCs: young E3-KI: eight mice, n = 34 cells; young E4-KI: seven mice, n = 25 cells; aged E3-KI: six mice, n = 20 cells; aged E4-KI: four mice, n = 21 cells; fE4-KI/Syn1-Cre+: three mice, n = 18 cells; fE4-KI/Syn1-Cre−: three mice, n = 19 cells. DGCs: young E3-KI: four mice, n = 11 Type I DGCs and 22 Type II DGCs; young E4-KI: three mice, n = 11 Type I DGCs and 21 Type II DGCs; aged E3-KI: five mice, n = 24 Type I DGCs and 24 Type II DGCs; aged E4-KI: five mice, n = 23 Type I DGCs and 20 Type II DGCs. CA1 PCs: young E3-KI: four mice, n = 23 cells; young E4-KI: four mice, n = 28 cells; aged E3-KI: four mice, n = 19 cells; aged E4-KI: four mice, n = 17 cells. Significance was assessed using two-way ANOVA with post hoc Tukey’s multiple comparisons test.