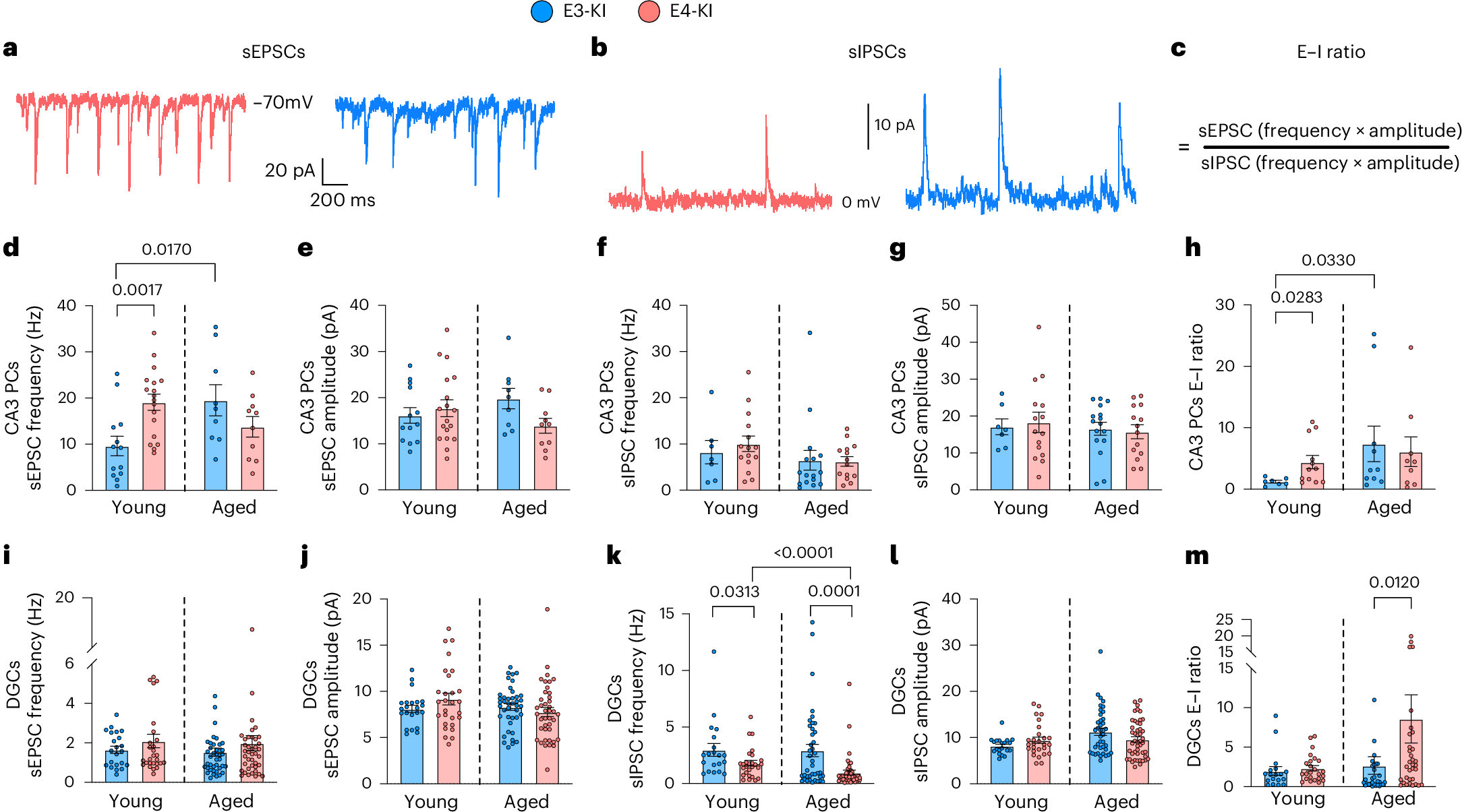
Fig. 6: APOE4-driven changes in spontaneous synaptic activity are age dependent and region dependent.

a, Representative traces of sEPSCs from CA3 PCs in young E4-KI and E3-KI mice. b, Representative traces of sIPSCs from DGCs in young E4-KI and E3-KI mice. c, Formula for calculating synaptic E–I ratio. d, sEPSC frequency in CA3 PCs. e, sEPSC amplitudes in CA3 PCs. f, sIPSC frequency in CA3 PCs. g, sIPSC amplitudes in CA3 PCs. h, E–I ratio in CA3 PCs. i, sEPSC frequency in DGCs. j, sEPSC amplitudes in DGCs. k, sIPSC frequency in DGCs. l, sIPSC amplitudes in DGCs. m, E–I ratio in DGCs. See Extended Data Fig. 8 for cumulative distribution analysis. All data are represented as mean ± s.e.m. CA3 PCs: young E3-KI: five mice, n = 13 cells (d,e) and 7 cells (f–h); young E4-KI: six mice, n = 18 cells (d,e) and 15 cells (f–h); aged E3-KI: six mice, n = 9 cells (d,e,h) and 16 cells (f,g); aged E4-KI: five mice, n = 10 cells (d,e,h) and 14 cells (f–g). DGCs: young E3-KI: six mice, n = 22 cells; young E4-KI: six mice, n = 27 cells; aged E3-KI: seven mice, n = 39 cells; aged E4-KI: 10 mice, n = 41 cells. Significance was assessed using unpaired two-tailed t-tests or Mann–Whitney tests.