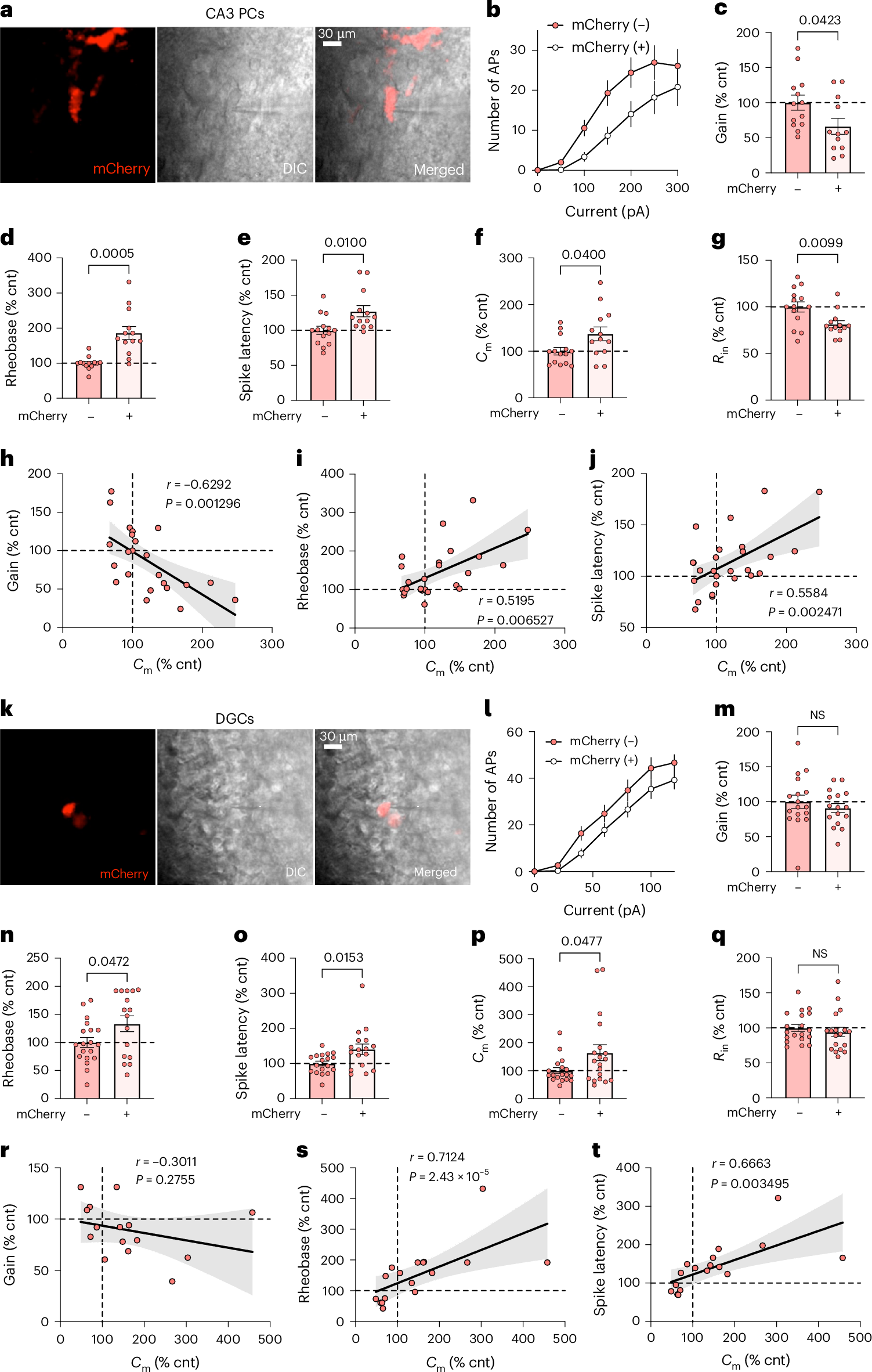
Fig. 8: CRISPRi-mediated Nell2 reduction normalizes cell size and excitability of CA3 PCs and DGCs in young E4-KI mice.

a, Example images of transduced CA3 PCs expressing mCherry (left) targeted for whole-cell patch recording in acute brain slices under differential interference contrast (DIC) imaging (middle). Right: overlay. c–g, Nell2 CRISPRi/mCherry+ CA3 PCs display normalized morpho-electric and excitability parameters: input current–firing rate (I–F) curves (b), output gain (c), rheobase (d), spike latency (e), Cm (f) and Rin (g). h–j, Increased Cm correlates with reduced excitability in all recorded CA3 PCs: Cm versus output gain (h), rheobase (i) and spike latency (j). k, Example images of transduced DGCs expressing mCherry (red, left) targeted for whole-cell patch recording in acute brain slices under DIC imaging (middle). Right: overlay. l–t, Nell2 CRISPRi/mCherry+ DGCs exhibit normalized morpho-electric and excitability phenotypes; no differences were observed in the input–frequency relationship (l) or output gain (m), consistent with the absence of a phenotype in non-transduced DGCs (Fig. 3b,q). However, Nell2 CRISPRi led to normalization of rheobase (n), spike latency (o) and Cm (p), whereas Rin showed no significant change (q). r–t, Increased Cm correlates with reduced excitability in all recorded DGCs: Cm versus output gain (r), rheobase (s) and spike latency (t). Control (‘cnt’) denotes the mean parameter value of mCherry− cells within each mouse; values from that mouse were normalized to this mean and expressed as % cnt. All data are represented as mean ± s.e.m. For CA3 PCs (b–j): five E4-KI mice, n = 13 mCherry+ and 12 mCherry− cells. For DGCs (l–t): four E4-KI mice; n = 17 mCherry+ cells (16 in m, 18 in q) and n = 19 mCherry− cells (17 in m, 18 in o,p). Significance was assessed using unpaired two-tailed t-test or Mann–Whitney U-test or Pearson’s correlation analysis (two-sided). NS, not significant.