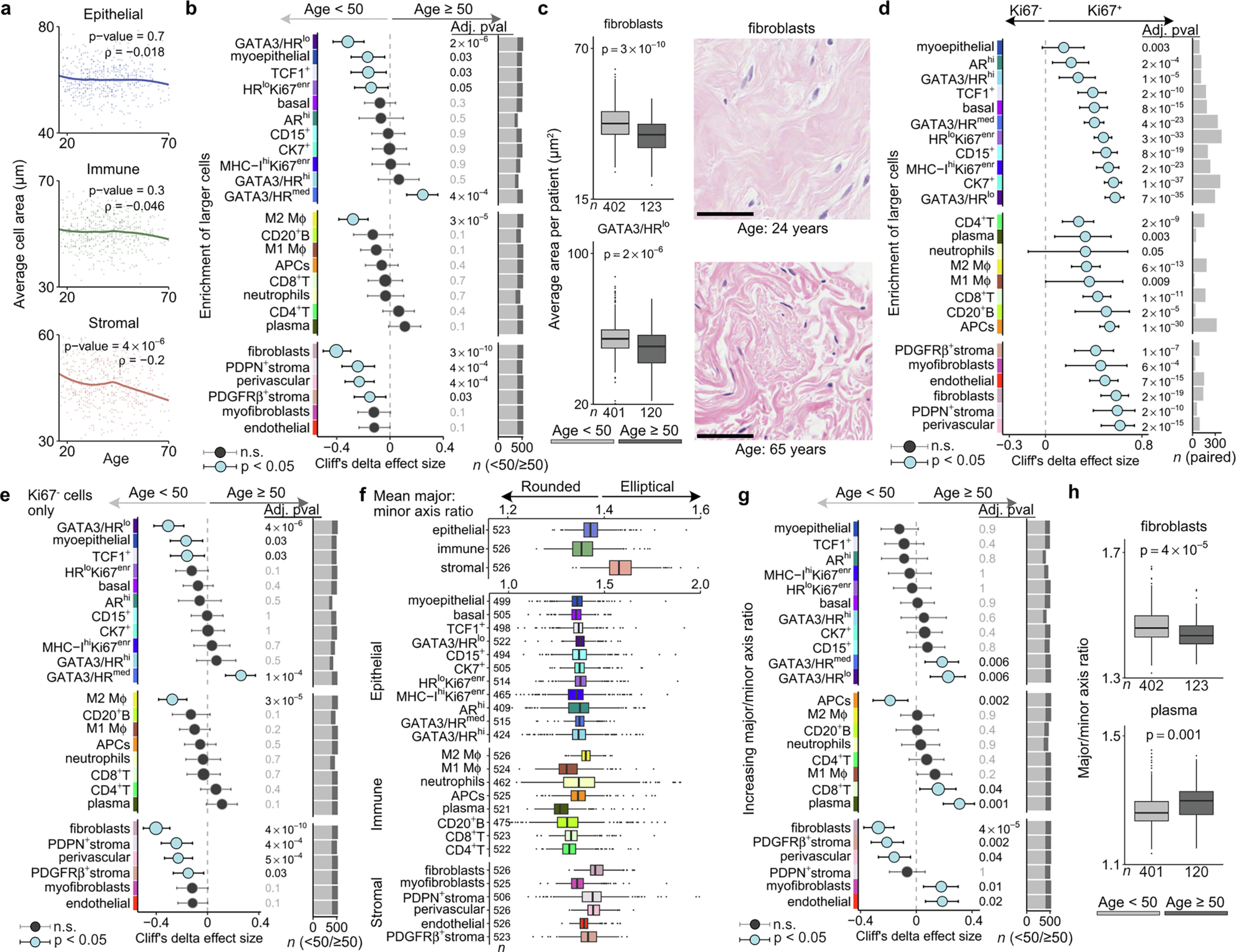
Extended Data Fig. 5: Cell area and axis ratio highlight age-related differences in phenotype morphologies.

a, Mean cell area as a function of age for each cellular compartment. Correlation coefficients (ρ) and p-values are derived from two-sided Spearman rank correlation coefficient tests; loess regression lines are shown. b, Effect sizes for associations between cell size and age: circles represent point estimates corresponding to median differences between groups and whiskers indicate 95% confidence intervals. Depicted p-values are derived from two-sided Mann-Whitney U tests and are corrected for multiple testing with the Benjamini-Hochberg method. Right-sided bar plots show the number of patients in each age group included in analyses (exact values provided in Supplementary Table 4). c, Boxplots of mean cell area for selected phenotypes. Representative H&E sections from two different patients are shown; scale bar, 50 µm. d, As for b, for associations between cell size and Ki67 status. Depicted p-values are derived from two-sided paired Wilcoxon signed-rank tests and are corrected for multiple testing with the Benjamini-Hochberg method. e, As for b, for Ki67- cells only. f, Boxplots of compartment and phenotype mean major/minor axis ratios. g, As for b, for associations between axis ratio and age. h, Boxplots of mean axis ratio for selected phenotypes. For c, f, h, boxes show 25th, 50th, and 75th centiles; whiskers indicate 25th/75th centiles ± 1.5 × interquartile range; points beyond whiskers are outliers. Adjacent to boxes are absolute numbers of patients in each category.