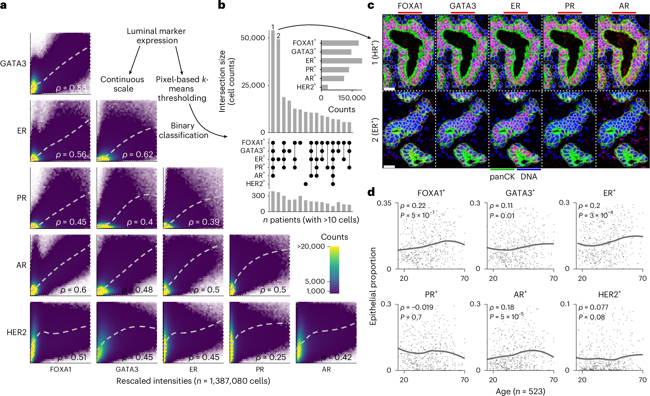
Fig. 2: Luminal heterogeneity of the breast epithelium.

a, Hex density plots of rescaled raw intensities between luminal markers. ρ is the Spearman rank correlation coefficient; loess regression lines are depicted. b, UpSet plot of luminal marker combination frequencies and numbers of patients with more than ten cells of each combination. Top right: the bar plot is the total cell counts positive for each marker. c, Representative images of the top two populations in the bar plot from b; scale bar, 20 µm. Representative images are shown from patients selected from the full cohort; similar staining patterns were observed across all patients included in the analysis. d, The relationship between proportion of positive luminal marker fraction and age. Correlation coefficients (ρ) and P values are derived from two-sided Spearman rank correlation coefficient tests, with loess regression lines shown.