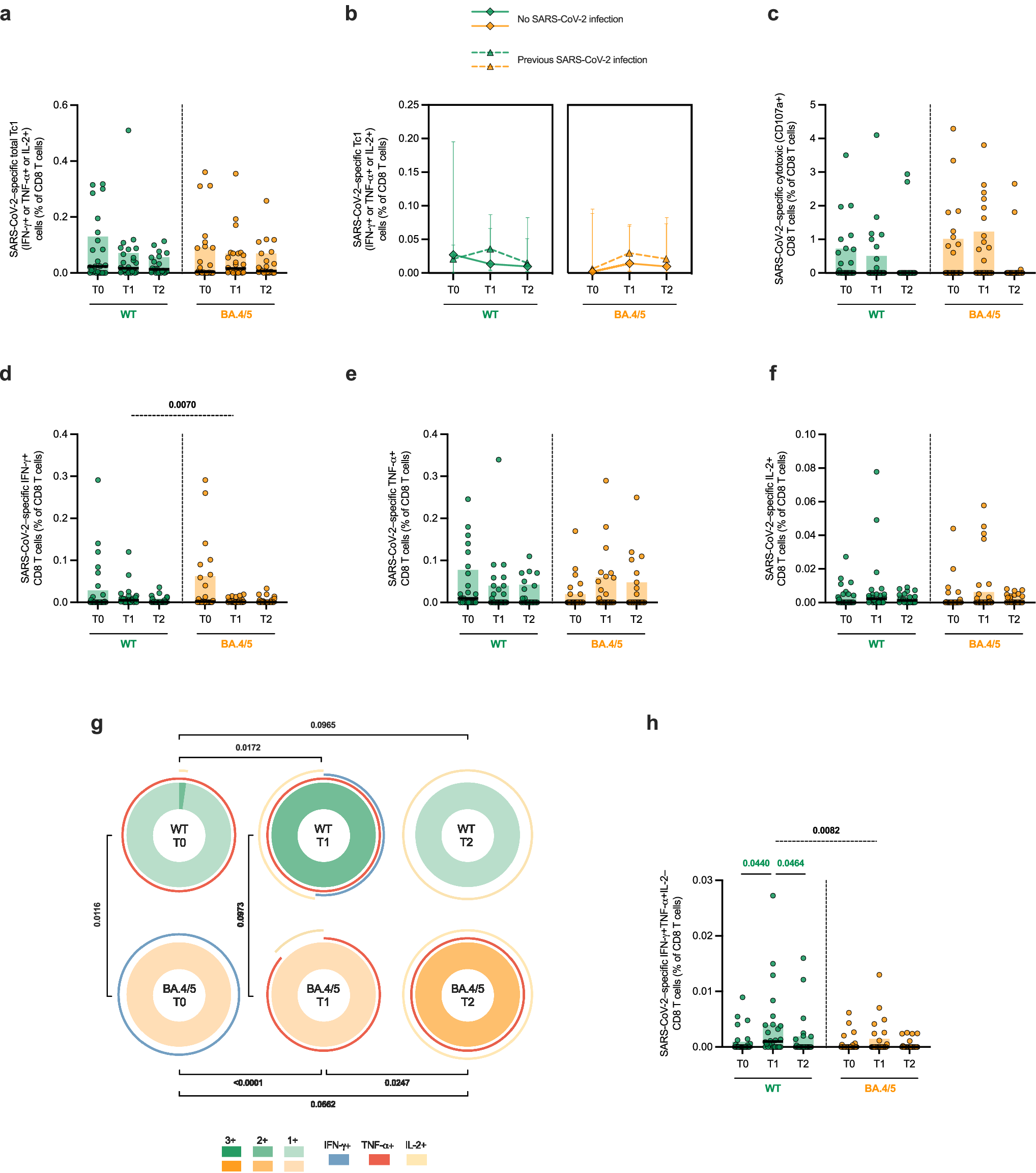
Fig. 3: SARS-CoV-2–specific CD8 T cells in PLWH receiving the original–BA.4/5 bivalent booster.
From: Long-term immune responses to SARS-CoV-2 Omicron BA.4/5 mRNA booster in people living with HIV

Frequency (percentage, %) of total SARS-CoV-2–specific Tc1 (IFN-γ+ or TNF-α+ or IL-2+) cells reactive against WT and BA.4/5 virus within CD8 T cells in the entire cohort (a) and in PLWH stratified according to previous SARS-CoV-2 infection (b). c Frequency (percentage, %) of SARS-CoV-2–specific cytotoxic (CD107a+) CD8 T cells reactive against WT and BA.4/5 virus within CD8 T cells. Frequency (percentage, %) of SARS-CoV-2–specific CD8 T cells producing IFN-γ+ (d), TNF-α+ (e), or IL-2+ (f) reactive against WT and BA.4/5 virus within CD8 T cells. g Donut charts showing the median distribution of polyfunctionality profiles within SARS-CoV-2–specific Tc1 cells; the donut slices represent median percentages of tri- (3+), bi- (2+), and mono- (1+) functional Tc1 cells reactive against WT and BA.4/5 virus; the arches around the circumference indicate the particular cytokine (IFN-γ, TNF-α, IL-2) produced by the portion of T cells that lie under the arc; parts of the donut surrounded by multiple arches represent polyfunctional cells. h Frequency (percentage, %) of bifunctional (IFN-γ+TNF-α+IL-2–) SARS-CoV-2–specific Tc1 cells reactive against WT and BA.4/5 virus within CD8 T cells. Green/orange circles (scatter plots): individual values; black bars (scatter plots): median values; green/orange boxes (scatter plots): interquartile ranges; green/orange diamonds and triangles (trajectory plots): median values; green/orange error bars (trajectory plots): interquartile ranges; statistical analyses in scatter plots: Kruskall–Wallis test with Dunn’s multiple comparisons test (comparison between time-points; P values < 0.05 showed in green or orange above solid lines) and Wilcoxon test (comparison between WT- and BA.4/5-reactive T cells; P values < 0.05 showed in black above dashed lines); statistical analyses in trajectory plots: Mann–Whitney test (comparison between PLWH with no SARS-CoV-2 infection and PLWH with previous SARS-CoV-2 infection); statistical analyses between donut charts: permutation test; T0 (day of booster administration): n = 25; T1 (1 month after booster administration): n = 26; T2 (4–9 months after booster administration): n = 23. SARS-CoV-2–specific T cells were measured subtracting unspecific cytokine production in paired unstimulated control samples from stimulated samples.