Abstract
Background
Several studies have identified bacteria and other microbes in the bladder and lower urinary tract in the absence of infection. In women, the urinary microbiome has been associated with lower urinary tract symptoms (LUTS), however, similar studies have not been undertaken in large cohorts of men. Here we examine the urinary microbiome and its association with LUTS in a subset of 500 men aged 65–90 years from the Osteoporotic Fractures in Men (MrOS) study.
Methods
Bacterial DNA was isolated from urine samples. The V4 region of the 16S rRNA gene was sequenced using Illumina Miseq. Microbiome characteristics, including diversity measures and urotypes, are examined for associations with clinical characteristics and lower urinary tract symptoms.
Results
Here we identify significant associations between benign prostatic hyperplasia (BPH), age, and body mass index (BMI) with several diversity metrics. Our analysis reveals complex relationships between BMI, BPH, LUTS, and alpha diversity which give insight into the intricate dynamics of the urinary microbiome.
Conclusions
By beginning to uncover the interrelationships of BPH, BMI, LUTS, and the urinary microbiome, these results can inform future study design to better understand the heterogeneity of the male urinary microbiome.
Plain language summary
Bacteria and other microbes have been found to exist in the bladder and urinary tract in the absence of infection. Previous research has linked these microbial communities (the urinary microbiome) to lower urinary tract symptoms (LUTS) in women, however similar research on the male urinary microbiome is limited. Our aim was to profile the urinary microbiome in men and determine if changes in the community of microbes are associated with LUTS. We profiled urine from 500 men and found there are complex relationships between BMI, prostate inflammation, LUTS, and urinary microbiome diversity. This research provides new information about how these factors interact and offers a foundation for future studies on the male urinary microbiome.
Similar content being viewed by others
Introduction
The bladder and urinary tract have long been considered sterile in the absence of infection; however, several studies have found evidence of a resident microbiome in both males and females1,2,3. The urinary microbiome encompasses the bacteria, archaea, fungi, and viruses that inhabit the bladder and urinary tract, and these microbes may play a role in diseases and disorders affecting the urogenital system. The majority of urinary microbiome studies have examined the female urinary microbiome and found there are various healthy microbiome compositions commonly dominated by Lactobacillus, Gardnerella, Streptococcus, Staphylococcus, Corynebacterium, and Escherichia4,5. Urinary microbiome studies in men have revealed several of the same bacteria found in women, such as Escherichia, Lactobacillus, and Streptococcus, but the male urinary microbiome can also be dominated by genera such as Prevotella and Enterococcus6,7,8.
Importantly, differences in the types of bacteria found in the bladders of women have been associated with recurrent urinary tract infections9, as well as lower urinary tract symptom (LUTS) such as urge incontinence (the sudden urge to urinate followed by leakage of urine)10,11. The composition of the female urinary microbiome has also been found to be predictive of response to urgency urinary incontinence treatment, with a positive treatment response observed in patients with a less diverse microbiome12. These studies have identified specific associations between the urinary microbiome and urological diseases, and indicate more broadly that the urinary microbiome may play a role in human health and disease.
Despite the numerous studies undertaken in women, far less is known about the urinary microbiome in men13. Similar to the female urinary microbiome, there are studies demonstrating that alterations in male urinary microbiome composition have been associated with diseases and disorders. A “male urinary microbiome” literature search in 2023 resulted in 22 primary research articles. Researchers have identified potential relationships between the male urinary microbiome and kidney stones13, benign prostatic hyperplasia (BPH)14,15, as well as bladder and prostate cancers16,17,18, among many other disorders. Nonetheless, the urinary microbiome studies undertaken in men have had small cohorts (n < 100) and few have directly investigated the potential link between body mass index (BMI), age, and the male urinary microbiome. These associations could impact future study design and analysis. Larger studies are needed to both study and evaluate the broad applicability of these findings in males.
Additionally, although clear associations have been found between the female urinary microbiome and LUTS, the same associations have not been identified in a large cohort of men. Approximately one-third of men over the age of 50 experience moderate to severe LUTS19. The main cause of LUTS is thought to be BPH, which is hypothesized to press on the bladder and/or urethra; however, this may not be the underlying etiology for all LUTS in all men. Here, we evaluated the urinary microbiome from a large cohort of older community-dwelling men using urine samples from the NIH-funded Osteoporotic Fractures in Men (MrOS) study20. Our goals were to identify microbiome associations with clinical characteristics, such as age, BMI, BPH, and general medical history, as well as identify associations with LUTS, including symptoms related to both urgency (irritation) and pushing or straining (obstruction).
Our results demonstrate the male urinary microbiome is heterogenous and is associated with BPH and BMI independently. With regards to specific taxa, a higher BMI is associated with the presence of Dialister in the male urinary microbiome. Additionally, this study uncovers the complicated relationship between LUTS, BPH, and BMI in shaping the diversity of the male urinary microbiome underscoring potential impacts on future studies.
Methods
Study population
We acquired samples and data from 500 randomly selected participants from the prospective NIH-funded MrOS study. The MrOS study recruited a total of 5994 men between the ages of 65 and 100 years from 6 clinical sites in the United States to assess risk factors for fracture and other conditions related to aging. The cohort was recruited from six communities using voter registrations, motor vehicle registrations, and HICFA listings to represent the demographics of those communities20. At baseline, participants were at least 65 years of age, able to consent, walked without assistance of another person, and did not have bi-lateral hip replacement or any condition that in the judgment of the site investigator would likely impair participation in the study21. The Institutional Review Boards at all sites (Oregon Health and Science University, University of California San Diego, University of Alabama at Birmingham, University of Minnesota, Stanford University, and University of Pittsburgh) reviewed and approved the study, and all participants provided written informed consent. Enrolled participants completed a series of medical questionnaires, including medical history of prostatitis and BPH and the AUA-SI questionnaire, and provided specimens such as blood and urine which were banked for future research. Participants were recruited between 2000 and 2002 and followed longitudinally. Morning, second-voided urine specimens were collected in sterile containers and frozen at −80 °C for future analyses.
DNA isolation and sequencing
Bacterial DNA was isolated from 4-mL aliquots of urine specimens. The urine pellets were sent to the Alkek Center for Metagenomics and Microbiome Research (CMMR), Baylor College of Medicine in Houston, TX. The genomic bacterial DNA was extracted using the MO BIO PowerSoil DNA Isolation Kit (MO BIO Laboratories, Inc, Carlsbad, CA). The 16S rRNA gene V4 hypervariable region was then amplified by polymerase chain reaction using 515F and 806R primers. Amplicons were sequenced on the MiSeq platform using the 2 × 250 bp paired-end protocol (Illumina, San Diego, CA). No template control samples were included and sequenced alongside the specimens but did not yield sequencing data.
Classification of LUTS
LUTS was assessed using the IPSS. The IPSS is a seven-question examination that evaluates both irritative and obstructive aspects of LUTS. Each question is given a score from zero to five in terms of how severe that specific symptom is, and the scores for all questions are totaled. No/mild LUTS were assigned to scores 0 ≤ 7, while moderate/severe LUTS corresponds to scores greater than 7. LUTS was then divided into irritative versus obstructive symptoms for sub-analyses based upon the IPSS questionnaire. Scores from questions 1, 3, 4, and 6 were totaled for an overall obstructive symptom score, and the scores from the remaining questions made up the irritative score.
Bioinformatics
Each sample represents one subject. Raw sequences from each sample were processed into amplicon sequence variants (ASVs) using DADA2. The RDP Classifier was used to map the ASVs to the SILVA 128 16S rRNA reference set for taxonomic identification. The identification of bacterial genera that were found to be significantly associated with clinical characteristics were confirmed by a BLAST search of a representative ASV (Table S3). To minimize the effect of sampling depth on analyses, the 500 samples were rarefied to 1000 reads. This removed 25 samples, leaving 475 samples for downstream analyses. All subsequent analyses were performed on the rarefied data with ASVs agglomerated at the genus level in R, except for application of HAllA which uses Python22. Data were further processed using phyloseq (version 1.42.0) and visualized using microshades (version 1.10)23.
Clustering of samples by microbiome composition
Treating each urinary microbiome as a community, we decided to cluster based on these communities and then look for associations with clinical characteristics and LUTS. We used the DirichletMultinomial version 1.40.0 for DMM clustering on the “core” taxa, or the bacteria present in at least 20% of samples, to improve processing speed. We evaluated the model fit for two through 12 clusters using the Laplace approximation and chose eight clusters based on a global minimum (Fig. S1)24 and found that qualitatively eight clusters exemplified eight different community types dominated by different taxa (Fig. 2a).
Statistics and reproducibility
The tableOne R package version 0.13.2 was used for group comparisons unless otherwise noted, using parametric or non-parametric tests depending on data distribution, which was assessed using the Shapiro test for normality. The rstatix package version 0.7.2 were used for proportional statistical analyses, and the Vegan R package version 2.6.4 was used for beta diversity analyses. All statistical tests were two-sided. Multiple comparisons were adjusted for using the p.adjust ‘fdr’ method in R. All analyses can be reproduced using the provided code.
Testing for associations between taxa and clinical characteristics was performed using
HAllA version 0.8.20 as an exploratory analysis. HAllA was carried out separately at the genus, family, and phylum levels, and we exported both our metadata and ASV tables to text files. The metadata included the clinical variables of Table 1, and separate ASV tables were generated for each taxonomic level.
We also evaluated the relative abundance of the top 5 phyla and top 10 genera for associations with BMI, BPH, and age. A two-sided Kruskal-Wallis test was used to test for a significant association between relative abundance and clinical characteristic of interest, and then a pairwise Wilcoxon Rank Sum test with false discovery rate correction.
Reporting summary
Further information on research design is available in the Nature Portfolio Reporting Summary linked to this article.
Results
Clinical characteristics of study participants
We utilized urine samples and phenotypic data from 500 men at baseline as part of the MrOS study20,25. These 500 men were randomly selected from the overall cohort of 5994 MrOS participants. The average age of the participants in the current analysis was 73.0 ± 5.7 years, with an average BMI of 27.9 ± 3.8 kg/m2 (Table 1). Participants completed a questionnaire detailing medical history, current health status, and overall quality of life. All participants provided a morning second-voided urine sample and completed a LUTS assessment using the International Prostate Symptom Score (IPSS). Just over half of participants (55.8%) had IPSS scores of 7 or lower and were designated as men with no/mild LUTS, while 44.2% of participants had scores higher than 7 and were designated as men with moderate to severe LUTS. All voided urine samples underwent 16S rRNA amplicon sequencing of the V4 region to determine urinary microbiome composition (see the “Methods” section). None of the participants reported a current urinary tract infection or recent use of antibiotics.
Grouped by LUTS status, the mean age in men with moderate to severe LUTS (73.7 years) was slightly but significantly higher (n = 0.013) compared with those with mild to moderate LUTS (72.4 years). There was a significant difference (p < 0.001) in the prevalence of reported BPH between the two groups, with 60.5% of men with moderate to severe LUTS having a history of BPH, compared with 38.1% in the no to mild LUTS group. Significantly more men with moderate to severe LUTS also had a history of prostatitis (27.6%) compared with those with no/mild LUTS (17.7%, p = 0.014). The men with moderate to severe LUTS having both higher rates of BPH and prostatitis is expected, as an enlarged prostate and inflammation are common risk factors for more severe LUTS26. There was, however, no correlation between BMI and LUTS severity, as both groups had a similar BMI (no to mild—27.9 kg/m2; moderate to severe—28.0 kg/m2) in contrast to one prior study19. There were also no significant differences in multiple baseline clinical characteristics, such as prevalence of diabetes, which was ~14% of the men in each group, or race (Table 1).
BPH, BMI, and age are drivers of male urinary microbiome diversity
Of the total cohort, 25 samples were removed due to insufficient sequencing reads (< 1000 reads), leaving a total of 475 samples for subsequent analysis. Like other body sites, the male urinary microbiome composition varied between individuals and is highly heterogenous (Figs. S2a and S3). Twenty-one phyla and 571 genera were identified in the male urinary microbiome, with 54 genera being core members (present in at least 10% of samples). Firmicutes was the most abundant phyla with a mean of 40.2 ± 25.7%, followed by Proteobacteria, Actinobacteria, and Bacteroidetes (27.4 ± 27.9%, 15.0 ± 15.4%, and 13.4 ± 15.7%, respectively, Fig. S2b). In the majority of samples, either Firmicutes or Proteobacteria was the dominant phyla, consistent with prior male urinary microbiome studies1,27,28. The five most abundant genera identified were Staphylococcus, Neisseria, Corynebacterium, Prevotella, and Streptococcus (Fig. S2c)1,28.
We next evaluated if the diversity of the male urinary microbiome was associated with specific clinical characteristics (Tables S1 and 2). We identified significant associations between BPH and several measures of alpha diversity of the urinary microbiome (Shannon, Inverse Simpson, and Pielou indices, p < 0.05). We found that men with BPH tended to have increased alpha diversity when compared with men without BPH. We did not identify any significant associations between BPH and any beta diversity measures (weighted UNIFRAC, Unweighted UNIFRAC, Bray–Curtis), but all three beta diversity measures were significantly associated with both BMI and age (Table 2). We also did not identify any significant associations with urinary alpha diversity and age, BMI, diabetes, prostatitis, or race.
Based on the associations between BMI and beta diversity, we next compared the relative abundances of the five most abundant phyla and 10 most abundant genera between men with BMIs in the healthy, overweight, and obese ranges. We found no significant differences in relative abundances at the phylum level. However, we identified differences at the genus level for three genera (Corynebacterium, Staphylococcus, and Streptococcus, (Figs. 1a and S4). Overall, obese men had the lowest abundance of Corynebacterium, Staphylococcus, and Streptococcus, whereas healthy men had the highest relative abundances. All three genera are known members of a healthy male urinary microbiome1,8, and significant differences in relative abundances of these taxa have been described in the gut microbiomes between obese individuals and those with lower BMIs29. We also examined the 5 most abundant phyla and 10 most abundant genera between individuals with and without BPH and of different age groups (determined by tertile). We found no significant differences with BPH; however, the urinary microbiomes of men 76–90-years old had significantly higher relative abundance of Actinobacteria compared to men 71–75-year-old (p = 0.03, Fig. S5).
a Boxplots of relative abundance of Corynebacterium, Staphylococcus, and Streptococcus for men at healthy weight (red), overweight (green), and obese (blue) BMIs. b Lollipop plot showing the percent of samples that contain Dialister by BMI grouping. A significantly higher proportion of obese individuals have Dialister in their urinary microbiomes as compared with both overweight and healthy weight individuals (p < 0. 00001, n = 475 biologically independent samples). Boxplots represent the median (line), interquartile range (box) and outliers (dots above the box).
We next determined how specific taxa in the male urinary microbiome were associated with age, BMI, BPH, and the remaining clinical characteristics reported in Table 1. To accomplish this, we employed an exploratory analysis using the machine-learning method, Hierarchical All-against-All (HAllA) association testing, which is high-sensitivity pattern discovery in large, paired multi-omic datasets22. HAllA detects possible associations with specific taxa and accompanying metadata using a statistical method for discovery. After applying HAllA at the phylum, family, and genus levels, we discovered a significant association between BMI and the genus Dialister (p = 0.026). Dialister has previously been reported in both the female and male urinary microbiome, as well as in the gut microbiome6,30. In the gut, higher abundances of Dialister were found in people with a higher BMI and is associated with difficulty in losing weight31,32,33. Similarly, in our data we found Dialister to be present in 23.2% of samples (Fig. 1b), with the highest proportion in obese men, followed be overweight men, and lastly healthy weight men (37.3%, 20.9%, and 12.5% respectively, p < 0.0001, Fig. 1b). We also identified an association between the prevalence of diabetes and the phylum Bacteroidetes (p = 0.017), which has been shown to have a similar association in the gut microbiome, but has not been previously described in the male urinary microbiome34. We did not identify associations between specific taxa and age or BPH using HAllA. Although age and BPH are significantly associated with beta diversity and alpha diversity, respectively, these HAllA results do not point to any specific bacteria. This suggests that multiple bacteria in the microbiome community likely contribute to the differences seen above in diversity.
Clustering reveals eight “Urotypes”
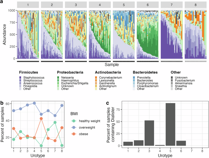
After examining specific taxa and their associations with clinical characteristics of this MrOS cohort, we sought patterns in the overall urinary microbiome composition. In view of the associations between the urinary microbiome and BPH, BMI, and age, we determined if the associations between BMI, age, and BPH vary in the context of different microbiome compositions. We used Dirichlet multinomial modeling (DMM) to cluster samples with similar urinary microbiome compositions into “urotypes”24. DMM clustering on members of the core urobiome revealed eight urotypes each dominated by a specific bacterium (Fig. 2a, Table 3). Each urotype contains between 19 and 89 samples. Urotypes 1, 2, and 7 were dominated by Staphyloccocus, while the rest were dominated by Corynebacterium, Neisseria, Prevotella, and Anaerococcus. Many clusters are dominated by a single bacterium while others are more diverse—for example cluster 5 is predominantly Neisseria, while cluster 4 is more diverse with high proportions of Neisseria, Streptococcus, and Escherichia.
a Stacked bar plots of the eight urotypes created using Dirichlet Multinomial modeling. Each urotype is dominated by specific bacteria. b Traces of the percent of samples in each urotype colored by BMI group, demonstrating the significantly different proportions of samples belonging to healthy weight (green), overweight (blue), and obese (orange) individuals across urotypes (p = 0.02, n = 475 biologically independent samples). c Bar graph of the percent of Dialister in each urotype. Urotype 5 has the highest percentage of Dialister and obese men.
Next, we investigated clinical characteristics within the urotypes, and observed no significant differences in age, diabetes, prostatitis, BPH, or cancer. However, in line with our previous findings which established BMI is correlated with the composition of the male urinary microbiome, we determined the urotypes had significantly different proportions of samples belonging to healthy weight, overweight, and obese individuals (p = 0.02, Fig. 2b). Earlier we determined a relationship between Dialister and the urinary microbiomes of obese men; thus, we wanted to explore that connection within these urotypes. We discovered that 88.1% of the individuals of urotype 5, which has the highest percentage of obese men (42.4%) and lowest percentage of healthy weight men (10.2%, Fig. 2b), had Dialister in their urinary microbiomes (Fig. 2c). Interestingly, urotype 8 has the second most obese men (31.6%), yet none of those men had Dialister in their urinary microbiomes.
BMI, BPH and LUTS characteristics are associated with the diversity of the male urinary microbiome
Next, we wanted to determine if there was an association between LUTS and the male urinary microbiome. Since our results demonstrated that BPH, BMI, and age are associated with the overall male urinary microbiome composition, and previous studies have shown that BPH and BMI can also impact LUTS, we incorporated these variables into subsequent analysis.
To evaluate whether there are associations between the microbiome and LUTS, we first looked at the complexity of the samples. Men with no to mild LUTS had an average of 16,369 reads per sample (minimum 1018; maximum 101,017), while men with moderate to severe LUTS averaged 19,367 reads per sample (minimum 1184; maximum 81,167; p = 0.04, Fig. S6).
We then inspected the urinary microbiome compositions in men with no to mild LUTS compared with those with moderate to severe LUTS and did not find significant differences (Fig. 3a). We also examined alpha diversity metrics (Kruskal–Wallis test) and beta diversity metrics (PERMANOVA analysis) of the urinary microbiome composition in these two groups, and found no significant differences were found even when adjusted for BPH, BMI, and age (Table 4).
a Stacked bar plot of the male urinary microbiome subset by LUTS status. b Pie chart showing percentage of men in the MrOS cohort who experience no symptoms (brown), obstructive symptoms only (yellow), irritative symptoms only (blue), and both obstructive and irritative symptoms (green). c Significant interactions between BMI, BPH (no BPH – pink, BPH—blue), and irritative or d obstructive symptoms influence inverse Simpson index (irritative LUTS p = 0.02; obstructive LUTS p = 0.04, n = 475 biologically independent samples; associations displayed as regression line and shaded 95% confidence interval).
LUTS is defined broadly, encompassing both irritative and obstructive symptoms, and we hypothesized that there may be differences in the microbiome that were related to these characteristics rather than overall severity. For example, studies on LUTS and the urinary microbiome in women have found significant differences in women with stress incontinence versus urgency incontinence35; however, differences are not typically found when examining overall incontinence36. After separating the IPSS questions into those addressing irritative versus obstructive symptoms, we found the majority of men experienced some degree of both symptoms. Fewer had irritative symptoms alone, while less than 1% of men experienced only obstructive symptoms (Fig. 3b). Irritative symptom scores ranged from 0 to 15, while obstructive symptoms ranged from 0 to 18.
Taking a closer look at how obstructive and irritative symptoms are associated with alpha and beta diversity, we used a Kruskal–Wallis Test and adjusted for BPH, BMI, and age. We found the Inverse Simpson alpha diversity measures significantly associated with obstructive symptoms and irritative symptoms independently (Fig. 3d). Obstructive symptoms were also associated with the Shannon index, while the association with irritative symptoms was weaker, and not significant (Shannon, p = 0.06). In PERMANOVA comparisons, we found no associations between beta diversity and obstructive or irritative symptoms (Table 4). In addition to the alpha diversity, we also discovered significant interactions between irritative symptoms and BPH and BMI (Figs. 3c and S7), as well as similar results with obstructive symptoms (Figs. 3d and S7). In other words, men with BPH have varying associations between alpha diversity and symptom severity depending on BMI, and there are different associations if the individual does not have BPH. For example, in the healthy weight population, men with a higher Inverse Simpson index tended to have increased irritative symptoms if they did not have BPH (Fig. 3c). However, the converse is true if they have BPH. We see the opposite trend for men in the overweight category and found that BPH does not have the same impact in the obese group.
Enterococcaceae and Caulobacteraceae are associated with irritative symptoms
In light of irritative and obstructive symptoms and their potential role in the diversity of the male urinary microbiome, we re-examined the eight urotypes and HAllA. There were no significant differences in the obstructive and irritative symptom scores between urotypes (p > 0.05), nor when investigating broad LUTS severity.
To discover relationships with specific taxa and LUTS severity or irritative and obstructive symptoms in the older male urinary microbiome, we again employed (HAllA)22. Supporting our previous results, no significant associations at any taxonomic resolution were identified with the overall LUTS score. We investigated irritative versus obstructive symptom scores independently, which resulted in associations at the family level, between irritative symptoms and the presence of Enterococcaceae (p = 0.002) and Caulobacteraceae (p < 0.001) independently. Enterococcaceae has previously been described in the female urinary microbiome of women with mild and moderate to severe LUTS37. Caulobacteraceae has been found in the healthy canine urinary microbiome38, as well as the urinary microbiome of spontaneously tolerant kidney-transplant recipients39; however, no research has shown any relationship to urgency or LUTS.
We further assessed each of the questions from the American Urological Association symptom index (AUA-SI) questionnaire for a more granular analysis and found an association at the genus level between the urge to urinate frequently and Mobiluncus (p < 0.01). Mobiluncus is primarily found in post-menopausal women and women with bacterial vaginosis and has not previously been reported to persist in the male urinary microbiome40,41.
Discussion
Our analysis of a relatively large cohort of older community-dwelling men revealed that the male urinary microbiome is heterogeneous and exhibits a great deal of inter-individuality in the present microbes. We found that the male urinary microbiome commonly contains Staphylococcus, Corynebacterium, Prevotella, and Finegoldia, which supports previous research (Fig. S2c)1,42. We also identified complex relationships between the male urinary microbiome and BMI, BPH, age, and LUTS. While previous studies have found age-specific compositional differences in the urinary microbiome regardless of sex2, associations between BMI and the urinary microbiome have been established only in women35.
A major finding of our study is the significant association between BMI and the male urinary microbiome composition (Table 2). Similar associations have been identified in other microbiome communities in the human body43 and in the urinary microbiome in women35, but have not yet been reported in the male urinary microbiome. This means that men with similar BMIs have similar urinary microbiome compositions, compared to men with different BMIs regardless of age, BPH, and medical history.
We found that BMI is linked to specific genera as well as to the overall microbiome composition. Using a Kruskal–Wallis rank sum test, the relative abundances of Corynebacterium, Staphylococcus, and Streptococcus were significantly different in healthy weight, overweight, and obese men; obese men had a decreased abundance of all three genera, whereas healthy weight men had an increased abundance (Fig. 1a). Since these genera are typically found in a healthy urinary microbiome, and BMI is significantly associated with beta diversity, we can hypothesize that the lower relative abundance of these three genera allows other bacteria, like Dialister, to create a niche in those communities. A machine-learning approach, HAllA, revealed a significant relationship between the abundance of Dialister and higher BMI (Fig. 1b), an association that has not been previously reported in the context of the urinary microbiome31,32,33. In the gut, many studies have shown Dialister in individuals with higher BMIs and who have difficulty losing weight29,32,43,44. One study surmised that Dialister aggravates the host inflammatory response and insulin resistance by releasing more lipopolysaccharides32, which are known to be an important feature in metabolic disease and weight gain45. Interestingly, in the DMM clustering that revealed eight urotypes (Fig. 2, Table 3), urotype 5 contained the highest percentage of obese men and the highest percentage of men with Dialister. Although this mechanism has not been studied in the urinary microbiome, a similar one could be at play. Additionally, in the second highest cluster of obese men (urotype 7) Dialister was not detected. We believe this is something to investigate further and examine if other bacterial communities in the urinary microbiome could have an association with BMI.
In our cohort, we established BMI to have a strong association with the urinary microbiome composition. Diet is known to impact both BMI and the composition of the gut microbiome46, however, there have not been studies investigating the direct effect of diet on the urinary microbiome. Although we did not have diet information for this study, diet may explain the compositional heterogeneity of the male urinary microbiome (Fig. S3), as it could mirror the individuality of a person’s diet, similar to what has been seen in gut microbiome studies46. Additionally, researchers have shown certain diets, such as a high-fat diet, can impact the development of BPH47, which we also found to have an association with the urinary microbiome composition in our cohort.
We observed that men with BPH tended to have a higher alpha diversity in their urinary microbiome as compared to men without BPH (Table S2)—a finding that had previously not been reported in studies. BPH has previously been associated with beta diversity46, and has significant increases in specific microbiota (Eubacterium and Defluviicoccus) in the prostate tissue itself compared to microbes in prostate cancer tissue48. A recent study investigating the urinary microbiome in men with BPH found that those with larger prostates had higher alpha diversity compared to men with smaller prostates15. In rats, BPH has been associated with the beta diversity of the gut microbiome; however, no such studies have been undertaken in humans47,49.
We did not identify significant associations between the overall LUTS score and the urinary microbiome composition in men. Previous work has shown an association between more severe LUTS and the following genera: Haemophilus, Staphylococcus, Dolosigranulum, Listeria, Phascolarctobacterium, Enhydrobacter, Ruminococcus, Bacillus, Faecalibacterium, and Finegoldia50. We did not find Listeria nor Ruminococcus in our dataset, and there were no associations between the other genera and LUTS severity. However, we believe the overall IPSS severity score may not allow for the detection of associations with specific causes of urinary symptoms (e.g., irritative and obstructive symptoms), which could have different etiologies. We considered the hypothesis that individual elements of the LUTS symptoms score could have different associations with the microbiome. For instance, irritative symptoms could have more inflammatory bacteria, while obstructive symptoms could be the result of bacteria more likely to create a biofilm which could create some blockage while voiding. In support of this idea, we did find significant associations between alpha diversity metrics and specific obstructive and irritative LUTS symptoms when the analyses were adjusted for BMI, BPH, and age. The inverse Simpson index was significantly associated with both obstructive and irritative symptoms; however, different trends were observed depending on BMI grouping and BPH (Fig. 3c, d). Similar to what was discussed earlier with Dialister and BMI, these results suggest that there could be different mechanisms causing irritative or obstructive symptoms in obese men as compared to overweight men with or without BPH.
HAllA unveiled associations at the family level between Enterococcaceae and Caulobacteracaea with irritative symptoms; however, no associations were found at the phylum or genus level, nor any associations with obstructive symptoms. The HAllA analysis was restricted to 54 of the 571 genera, so this may have contributed to our limited findings. More work is needed to determine which taxa are important for irritative and obstructive symptoms; however, the heterogeneity of bacteria between individuals and other characteristics of the microbiome may not yield consensus. In other words, biological functions may be more homogenous and may be more indicative of phenotype or symptoms, despite being caused by a number of different bacteria.
The large sample size of this study allowed us to investigate broad trends across the urinary microbiome of older community-dwelling men. Although we had a rich dataset, there were some limitations that may have affected our analysis. Elements of the phenotypic data (e.g., history of diabetes and cancer) were self-reported and thus subject to errors. This study was also an observational cohort design, which is insufficient for identifying causal associations. The samples collected were voided urine, which have been reported to not represent only the male bladder microbiome, but instead be the urogenital microbiome, a mixture of the bladder and urethral communities51. Also, as with many 16S rRNA amplicon sequencing study, analysis was limited to the genus level, and resolution to the species level may improve findings. For example, there are many different species of Dialister. Finally, the LUTS score is based on a set of symptoms that may be the result of multiple biological pathways, and thus difficult to disentangle.
In summary, the male urinary microbiome is complex and challenging to investigate. There is considerable individual variation in the urinary microbiome in men, and that variation may be related to the presence and character of LUTS. Our study indicates that considering the specific type of LUTS is important in understanding the contribution of urinary microbiota to urinary disorders in men. We also revealed there is an intricate connection between BMI, BPH, urinary microbiome diversity, and severity of irritative and obstructive symptoms. More studies are needed to further investigate these covariates, and we believe future urinary microbiome studies in men should heavily consider BMI and BPH in study designs and analyses.
Data availability
MrOS data are available at MrOS Online (https://mrosonline.ucsf.edu), which requires registration and adherence to a data use agreement. Source data for all figures are available in the supplementary data files.
Code availability
All custom codes used in the reported analyses are available on the Karstens Lab github page52. All software and package versions are detailed at the top of each code script.
References
Fouts, D. E. et al. Integrated next-generation sequencing of 16S rDNA and metaproteomics differentiate the healthy urine microbiome from asymptomatic bacteriuria in neuropathic bladder associated with spinal cord injury. J. Transl. Med. 10, 174 (2012).
Lewis, D. A. et al. The human urinary microbiome; bacterial DNA in voided urine of asymptomatic adults. Front. Cell. Infect. Microbiol. 3, 41 (2013).
Khasriya, R. et al. Spectrum of bacterial colonization associated with urothelial cells from patients with chronic lower urinary tract symptoms. J. Clin. Microbiol. 51, 2054–2062 (2013).
Pearce, M. M. et al. The female urinary microbiome: a comparison of women with and without urgency urinary incontinence. mBio 5, e01283–14 (2014).
Price, T. et al. The urobiome of continent adult women: a cross-sectional study. BJOG 127, 193–201 (2020).
Perez-Carrasco, V., Soriano-Lerma, A., Soriano, M., Gutiérrez-Fernández, J. & Garcia-Salcedo, J. A. Urinary microbiome: Yin and Yang of the urinary tract. Front. Cell. Infect. Microbiol. 11, 617002 (2021).
Modena, B. D. et al. Changes in urinary microbiome populations correlate in kidney transplants with interstitial fibrosis and tubular atrophy documented in early surveillance biopsies. Am. J. Transplant. 17, 712–723 (2017).
Gottschick, C. et al. The urinary microbiota of men and women and its changes in women during bacterial vaginosis and antibiotic treatment. Microbiome 5, 99 (2017).
Vaughan, M. H. et al. The urinary microbiome in postmenopausal women with recurrent urinary tract infections. J. Urol. 206, 1222–1231 (2021).
Pearce, M. M. et al. The female urinary microbiome in urgency urinary incontinence. Am. J. Obstet Gynecol 213, 347.e1–347.e11 (2015).
Karstens, L. et al. Does the urinary microbiome play a role in urgency urinary incontinence and its severity?. Front. Cell. Infect. Microbiol. 6, 78 (2016).
Thomas-White, K. J. et al. Incontinence medication response relates to the female urinary microbiota. Int. Urogynecol J. 27, 723–733 (2016).
Xie, J. et al. Profiling the urinary microbiome in men with calcium-based kidney stones. BMC Microbiol. 20, 41 (2020).
Yu, S. H. & Jung, S. I. The potential role of urinary microbiome in benign prostate hyperplasia/lower urinary tract symptoms. Diagnostics 12, 1862 (2022).
Mariotti, A. C. H. et al. Urinary microbiota is associated to clinicopathological features in benign prostatic hyperplasia. Prostate 84, 285–291 (2024).
Mansour, B. et al. Bladder cancer-related microbiota: examining differences in urine and tissue samples. Sci. Rep. 10, 11042 (2020).
Ahn, H. K., Kim, K., Park, J. & Kim, K. H. Urinary microbiome profile in men with genitourinary malignancies. Investig. Clin. Urol. 63, 569 (2022).
Shrestha, E. et al. Profiling the urinary microbiome in men with positive versus negative biopsies for prostate cancer. J. Urol. 199, 161–171 (2018).
Mondul, A. M., Giovannucci, E. & Platz, E. A. A prospective study of obesity, and the incidence and progression of lower urinary tract symptoms. J. Urol. 191, 715–721 (2014).
Orwoll, E. et al. Design and baseline characteristics of the osteoporotic fractures in men (MrOS) study—a large observational study of the determinants of fracture in older men. Contemp. Clin. Trials 26, 569–585 (2005).
Blank, J. B. et al. Overview of recruitment for the osteoporotic fractures in men study (MrOS). Contemp. Clin. Trials 26, 557–568 (2005).
Ghazi, A. R. et al. High-sensitivity pattern discovery in large, paired multiomic datasets. Bioinformatics 38, i378–i385 (2022).
Dahl, E. M., Neer, E., Bowie, K. R., Leung, E. T. & Karstens, L. microshades: an R Package for Improving Color Accessibility and Organization of Microbiome Data. Microbiol. Resour. Announc. 11, e0079522 (2022).
Holmes, I., Harris, K. & Quince, C. Dirichlet multinomial mixtures: generative models for microbial metagenomics. PLoS One 7, e30126 (2012).
Taylor, B. C. et al. Prevalence, severity, and health correlates of lower urinary tract symptoms among older men: the MrOS study. Urology 68, 804–809 (2006).
De Nunzio, C., Salonia, A., Gacci, M. & Ficarra, V. Inflammation is a target of medical treatment for lower urinary tract symptoms associated with benign prostatic hyperplasia. World J. Urol. 38, 2771–2779 (2020).
Nelson, D. E. et al. Characteristic male urine microbiomes associate with asymptomatic sexually transmitted infection. PLoS ONE 5, e14116 (2010).
Bajic, P. et al. Male bladder microbiome relates to lower urinary tract symptoms. Eur. Urol. Focus 6, 376–382 (2020).
Pinart, M. et al. Gut Microbiome composition in obese and non-obese persons: a systematic review and meta-analysis. Nutrients 14, 12 (2021).
Hrbacek, J., Morais, D., Cermak, P., Hanacek, V. & Zachoval, R. Alpha-diversity and microbial community structure of the male urinary microbiota depend on urine sampling method. Sci. Rep. 11, 23758 (2021).
Muñiz Pedrogo, D. A. et al. Gut microbial carbohydrate metabolism hinders weight loss in overweight adults undergoing lifestyle intervention with a volumetric diet. Mayo Clin. Proc. 93, 1104–1110 (2018).
Yan, H. et al. Gut Microbiome alterations in patients with visceral obesity based on quantitative computed tomography. Front. Cell. Infect. Microbiol. 11, 823262 (2022).
Gao, X. et al. Body mass index differences in the gut microbiota are gender specific. Front. Microbiol. 9, 1250 (2018).
Wang, J. et al. Enterotype bacteroides is associated with a high risk in patients with diabetes: a Pilot Study. J. Diab. Res. 2020, 1–11 (2020).
Thomas-White, K. J. et al. Evaluation of the urinary microbiota of women with uncomplicated stress urinary incontinence. Am. J. Obstet. Gynecol. 216, 55.e1–55.e16 (2017).
Komesu, Y. M. et al. The urinary microbiome in women with mixed urinary incontinence compared to similarly aged controls. Int. Urogynecol. J. 29, 1785–1795 (2018).
Li, K. et al. Interplay between bladder microbiota and overactive bladder symptom severity: a cross-sectional study. BMC Urol. 22, 39 (2022).
Burton, E. N. et al. Characterization of the urinary microbiome in healthy dogs. PLoS One 12, e0177783 (2017).
Colas, L. et al. Unique and specific Proteobacteria diversity in urinary microbiota of tolerant kidney transplanted recipients. Am. J. Transplant. 20, 145–158 (2020).
Curtiss, N. et al. Age, menopausal status and the bladder microbiome. Eur. J. Obstet. Gynecol. Reprod. Biol. 228, 126–129 (2018).
Chart, H. Vibrio, mobiluncus, gardnerella and spirillum. In Medical Microbiology 314–323 (Elsevier, 2012).
Pohl, H. G. et al. The urine microbiome of healthy men and women differs by urine collection method. Int. Neurourol. J. 24, 41–51 (2020).
Liu, R. et al. Gut microbiome and serum metabolome alterations in obesity and after weight-loss intervention. Nat. Med. 23, 859–868 (2017).
Zhang, Q. et al. Comparison of gut microbiota between adults with autism spectrum disorder and obese adults. PeerJ 9, e10946 (2021).
Cani, P. D. et al. Metabolic endotoxemia initiates obesity and insulin resistance. Diabetes 56, 1761–1772 (2007).
Johnson, A. J. et al. Daily sampling reveals personalized diet–microbiome associations in humans. Cell Host Microbe 25, 789–802.e5 (2019).
Gu, M. et al. High-fat diet induced gut microbiota alterations associating with Ghrelin/Jak2/Stat3 up-regulation to promote benign prostatic hyperplasia development. Front. Cell Dev. Biol. 9, 615928 (2021).
Yu, H. et al. Urinary microbiota in patients with prostate cancer and benign prostatic hyperplasia. Arch. Med. Sci. 2, 385–394 (2015).
Li, L. Y. et al. Alterations of gut microbiota diversity, composition and metabonomics in testosterone-induced benign prostatic hyperplasia rats. Mil. Med. Res. 9, 12 (2022).
Lee, H. Y. et al. The impact of urine microbiota in patients with lower urinary tract symptoms. Ann. Clin. Microbiol. Antimicrob. 20, 23 (2021).
Brubaker, L. et al. Forming consensus to advance urobiome research. mSystems 6, e0137120 (2021).
Bowie, K. & Karstens, L. MrOs_urinary_microbiome https://github.com/KarstensLab/MrOs_urinary_microbiome (2025).
Acknowledgements
The authors thank and acknowledge contributions from Lynn Marshall Sc D in the initial phases of the study. The authors also thank the funders of the project along with the research participants who provided samples and data. The Osteoporotic Fractures in Men (MrOS) Study is supported by the National Institutes of Health. The National Institute on Aging (NIA) and the National Center for Advancing Translational Sciences (NCATS) provided support under the following award numbers: R01AG066671 and UL1TR000128. This project was additionally supported by the National Institute of Diabetes and Digestive and Kidney Diseases (NIDDK) under K01DK116706 (L.K.) and NIH NIDDK R01DK138121 (L.K.). Additional support was provided by the Cancer Early Detection Advanced Research Center at Oregon Health & Science University’s Knight Cancer Institute (K.R.B.). The contents of the article are solely the responsibility of the authors and do not represent the official views of any funding agency.
Author information
Authors and Affiliations
Contributions
E.O. designed the study and assisted with data access and acquisition. M.G. guided data analysis and interpretation with clinical input. L.K. designed and guided the data analysis, and wrote the manuscript. K.R.B. analyzed the data and wrote the manuscript. All authors contributed to the interpretation of results and editing of the manuscript.
Corresponding author
Ethics declarations
Competing interests
The authors declare no competing interests.
Peer review
Peer review information
Communications Medicine thanks the anonymous reviewers for their contribution to the peer review of this work.
Additional information
Publisher’s note Springer Nature remains neutral with regard to jurisdictional claims in published maps and institutional affiliations.
Rights and permissions
Open Access This article is licensed under a Creative Commons Attribution-NonCommercial-NoDerivatives 4.0 International License, which permits any non-commercial use, sharing, distribution and reproduction in any medium or format, as long as you give appropriate credit to the original author(s) and the source, provide a link to the Creative Commons licence, and indicate if you modified the licensed material. You do not have permission under this licence to share adapted material derived from this article or parts of it. The images or other third party material in this article are included in the article’s Creative Commons licence, unless indicated otherwise in a credit line to the material. If material is not included in the article’s Creative Commons licence and your intended use is not permitted by statutory regulation or exceeds the permitted use, you will need to obtain permission directly from the copyright holder. To view a copy of this licence, visit http://creativecommons.org/licenses/by-nc-nd/4.0/.
About this article
Cite this article
Bowie, K.R., Garzotto, M., Orwoll, E. et al. Body mass index and benign prostatic hyperplasia correlate with urinary microbiome diversity and lower urinary tract symptoms in men. Commun Med 5, 159 (2025). https://doi.org/10.1038/s43856-025-00866-y
Received:
Accepted:
Published:
Version of record:
DOI: https://doi.org/10.1038/s43856-025-00866-y





