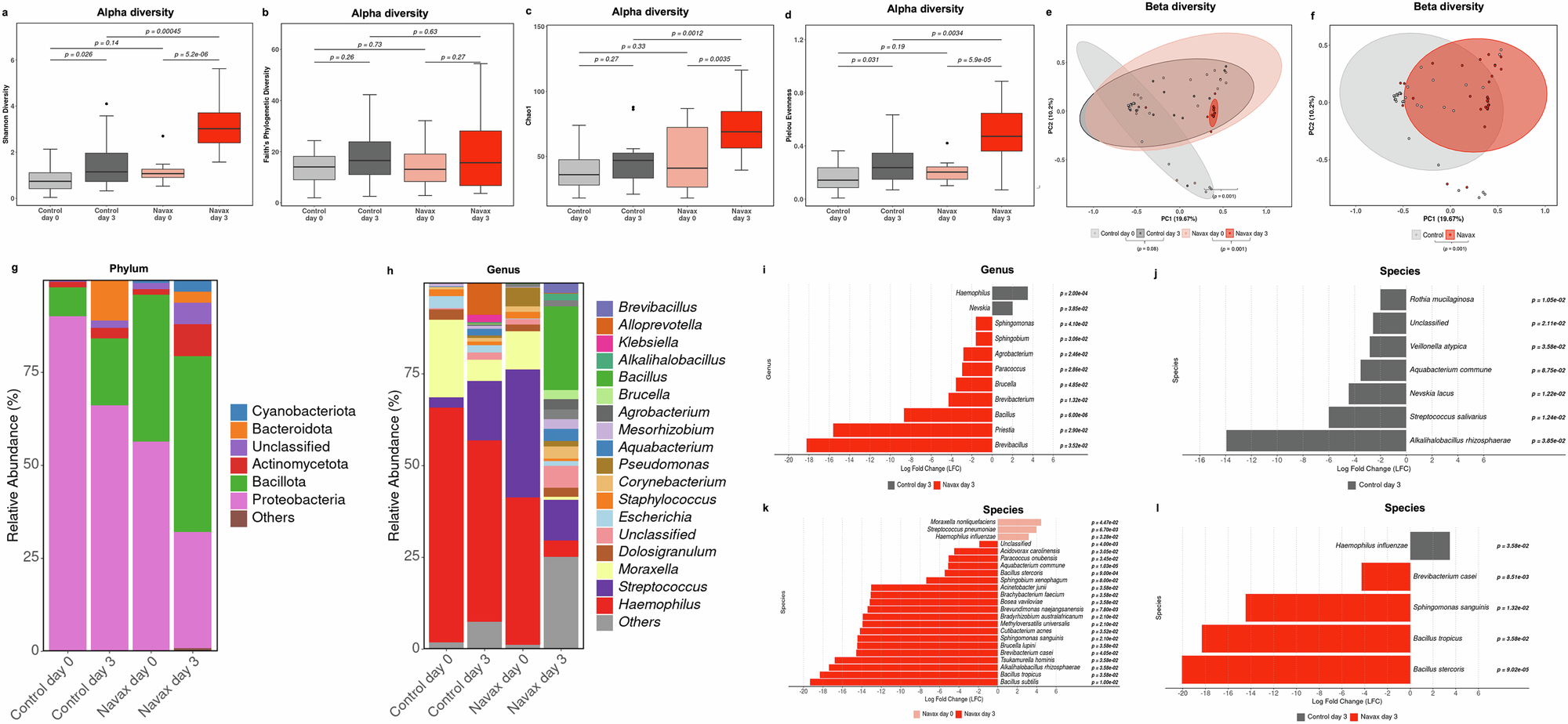
Fig. 5: Impact of Bacillus spore nasal spray on the nasal microbiome in pediatric RSV pneumonia.

Alpha diversity (Shannon, Chao1, Faith’s PD, Pielou Evenness) (a–d) and beta diversity (PCoA) (e, f) of 16S rRNA microbiota in nasopharyngeal samples from Control and Navax groups at day 3 compared to day 0. The Wilcoxon test and Mann–Whitney test were used for comparisons of alpha diversity within each group and between the two groups. The significance level for all analyses was set at p < 0.05. Distribution of 6 major phyla in the two groups at day 3 compared to day 0 (g). Distribution of the 18 major genera in the Navax and Control groups at day 3 compared to day 0 (h). Log2 fold change (LFC) in the relative abundance of genera in the Navax group compared to the Control group at day 3 (i). LFC in the relative abundance of species in the Control group at day 0 compared to day 3 (j); in the Navax group at day 0 compared to day 3 (k); in the Navax group compared to the Control group at day 3 (l). The Lefse algorithm was used to evaluate the differences between these characteristic markers. Only markers with statistically significant differences (p < 0.05) were included in the analysis. Error bars in panels a–d indicate the upper extreme (Q3 + 1.5 × IQR) and the lower extreme (Q1 – 1.5 × IQR). Sample size: n = 16 biologically independent samples in the Control group and n = 16 in the Navax group.