Abstract
Background
Our study addresses the pressing need for safe and effective treatments for pneumonia in young children caused by respiratory syncytial virus (RSV) and bacterial co-infections. This issue is particularly urgent given the absence of targeted RSV therapies and the growing threat of antibiotic resistance associated with managing bacterial co-infections.
Methods
We conducted a double-blind, randomized clinical trial (ClinicalTrials.gov: NCT05929599) at Vietnam National Children’s Hospital to evaluate nasal-spraying Bacillus spore probiotics (LiveSpo Navax containing B. subtilis ANA4 and B. clausii ANA39 at ≥1 billion CFU/mL) in children aged 1-24 months with pneumonia due to RSV and bacterial co-infection. Participants were randomly assigned in a 1:1 ratio to receive standard care plus either LiveSpo Navax or physiological saline solution, using a simple sealed-number draw at enrollment. Primary outcomes were the median duration required to resolve common pneumonia symptoms, duration of oxygen therapy, and total treatment days.
Results
A total of 120 children are enrolled (60 per group). In the final analysis, 50 participants in the Control group and 51 in the Navax group are included. The trial is completed with no serious adverse events or treatment-related side effects in either group. Navax treatment shortens the duration of eight symptoms associated with RSV pneumonia by one day, oxygen therapy by two days, and overall treatment by one day.
Conclusions
The nasal-spraying Bacillus spore approach presents a safe, effective, and fast treatment for young children with pneumonia due to RSV and bacterial co-infections, making it especially a promising strategy for resource-limited settings.
Plain language summary
Pneumonia is a common lung infection caused by both respiratory syncytial virus (RSV) and harmful bacteria. While antibiotics are generally effective in treating the infection, their overuse has contributed to growing antibiotic resistance. In this study, we show that LiveSpo Navax-a probiotic spray containing billions of Bacillus spores (beneficial bacteria that can survive tough conditions)-is safe and helpful for children with pneumonia. Spraying LiveSpo Navax directly into the noses of children helped reduce their symptoms, RSV and bacterial infections, as well as the need for antibiotics. This affordable, simple, and fast treatment offers a promising way to support recovery from pneumonia, especially in areas with limited access to healthcare.
Similar content being viewed by others
Introduction
Respiratory syncytial virus (RSV) is a leading cause of lower respiratory tract infections (LRTIs), including pneumonia, in young children worldwide1. In regions with high incidences of lung infections, severe pneumonia requiring hospitalization occurs in 7–13% of cases2,3. RSV is responsible for up to 40% of pediatric pneumonia cases, with nearly 90% of children infected by age two, and up to 40% of these cases resulting in lower respiratory tract infections (LRTIs) during their first infection4,5. In 2015, RSV-associated LRTIs led to an estimated 12 million episodes, 2.3 million hospitalizations, and 43,800 deaths among infants under one year, underscoring its substantial health burden6. While the majority of RSV-LRTIs are solely viral, a minority are worsened by secondary co-infections with bacteria, mostly Streptococcus pneumoniae, Haemophilus influenzae, and Moraxella catarrhalis7,8,9. In the case of RSV bronchopulmonary infection, the rate of these bacteria found in collected samples ranges from 26.3% to 43.6%, identified through cultures from respiratory specimens, such as sputum and endotracheal aspirates, as well as blood cultures10,11. Bacterial co-infection in children with severe RSV bronchiolitis and pneumonia substantially increases clinical disease severity, such as an increase in the need for mechanical ventilation, prolonged hospital stays, and a higher mortality rate of up to 20% in cases requiring intensive care12,13,14,15.
Currently, while there is no vaccine or specific treatment for pediatric RSV infection, two preventive strategies are available globally16,17. One option is maternal vaccination, which enables the transfer of protective antibodies from mothers to infants through the placenta, providing temporary immunity during the highest-risk period of infancy18. The second strategy is the use of monoclonal antibodies, such as nirsevimab, which has demonstrated notable efficacy in reducing RSV infections and hospitalizations16. However, access to these interventions remains limited in low-income regions, where RSV-related mortality is the highest. Additionally, alternative options, such as the monthly administration of palivizumab, are too costly for widespread use17.
The treatment of RSV-related pneumonia follows the general protocol. Despite the availability of the aerosolized antiviral drug ribavirin for the treatment of RSV bronchiolitis/LRTI, the drug is expensive, risky for children, and has not been approved for the treatment of pneumonia19,20. Once patients with RSV infection experience respiratory failure, oxygen therapy is typically prescribed21. In RSV cases with bacterial co-infections, patients often require the use of antibiotics, with potential side effects and threatening development of resistance22,23.
Probiotics have recently gained attention as a safe and promising option for the prevention and treatment of respiratory infections. According to the FAO/WHO, probiotics are live microorganisms that provide health benefits to the host when taken in adequate amounts24,25. Numerous clinical trials have demonstrated the efficacy of oral probiotics containing Lactobacillus rhamnosus GG, Bacillus subtilis DE111, B. coagulans GBI-30, and B. animalis subsp. lactis Bl12 in reducing symptoms and preventing respiratory tract infections26,27,28,29. However, these studies primarily focused on either prevention or treatment of mild cases of RTIs, and the benefit of using probiotics for ARTIs, such as RSV pneumonia, remains largely unexplored. Importantly, orally ingested probiotics do not offer immediate benefits due to the time required for modulation of the immune response26,27,28. In contrast, alternative delivery methods, such as nasal sprays, may provide more localized and immediate effects on the upper respiratory tract, directly influencing nasal microbiota and mucosal immunity. Our recent study revealed that nasal-spraying Bacillus spore probiotics (LiveSpo Navax, a physiological saline solution containing ≥1 billion/mL of highly purified spores of two bacterial strains B. subtilis ANA4 and B. clausii ANA39) promptly and effectively alleviate symptoms of acute respiratory infections (ARTIs) caused by RSV and influenza virus infections30,31. While the previous study demonstrated that administering probiotics via nasal spray could provide a rapid and effective symptomatic treatment for ARTIs, the scope of the trial was limited to upper respiratory infections (URTIs), which do not require oxygen therapy30,31. In the current study, we conducted a double-blind, randomized, and controlled clinical trial examining the efficacy of LiveSpo Navax in supporting the treatment of young children with pneumonia caused by RSV and bacterial co-infection. This group of patients with severe cases of LRTIs who require oxygen therapy represents a critical unmet need in the treatment of RSV-related pneumonia. We hypothesized that by reducing the viral load and co-infection bacterial levels in the upper respiratory tract, LiveSpo Navax can prevent or lessen the severity of infections in the lower respiratory tract. We monitored pneumonia symptoms, antibiotic use, and changes in cytokine and IgA levels, and nasal microbiota to assess the impact of nasal-spraying Bacillus spore probiotics. Our findings show that LiveSpo Navax reduces the duration of eight RSV pneumonia symptoms, oxygen therapy, overall treatment time, and antibiotic use. It also lowers RSV and co-infecting bacterial loads while improving nasal immune responses and microbiota composition in these young patients.
Methods
Study design and ethics approval
This was a double-blind, randomized, controlled clinical trial conducted at the Center for Pulmonology and Respiratory Care, Vietnam National Children’s Hospital, from July 2023 to July 2024. Patient enrollment was conducted from July 2023 to March 2024. The study evaluated the efficacy of LiveSpo Navax, a nasal-spraying probiotic, in addition to standard care, compared to a placebo (physiological saline solution), in young children hospitalized with RSV-induced pneumonia and bacterial co-infections. Ethics approval was obtained from the Ethics Committee in Medical Research of the Vietnam National Children’s Hospital under Decision No.1241/BVNTW-HDDD on May 23, 2023. The research was conducted in accordance with the ethical principles outlined in the Helsinki statement, the ICH GCP guidelines, and the prevailing ethical regulations and standards established by the Vietnam Ministry of Health for research involving human subjects. Comprehensive information about the research was provided to all parents of pediatric patients who volunteered for the study, and their consents were obtained through the necessary forms. The study was registered with ClinicalTrials.gov, US National Library of Medicine (Identifier No: NCT05929599) on 30/06/2023.
Intervention product
Nasal-spraying probiotics LiveSpo Navax (LiveSpo Pharma, Hanoi, Vietnam) was formulated as a physiological saline solution containing Bacillus subtilis ANA4 (accession no. MT123906.1 in NCBI) and B. clausii ANA39 (accession no. MT275656.1 in NCBI) spores at a concentration exceeding 1 × 109 CFU/mL30,31. LiveSpo Navax was manufactured as a Class-A medical device product (No: 210001337/PCBA-HN), compliant with ISO 13485:2016 standards and approved by the Hanoi Health Department, Ministry of Health, Vietnam. The taste and smell of LiveSpo Navax (intervention product) were indistinguishable from those of physiological saline solution (control product). Due to the opaque plastic container, the color and turbidity of the LiveSpo Navax suspension were unidentifiable.
Participants, sample size, and randomisation
The inclusion criteria for this study were: (i) children (male/female) aged from 1 to 24 months; (ii) hospitalization due to pneumonia according to the WHO criteria32 (iii) positive RSV rapid test; (iv) confirmed bacterial co-infection by real-time PCR assay; (v) consent from the pediatric patient’s parents to participate in the study, including their understanding and signing of the research consent form.
The exclusion criteria were: (i) children with underlying medical conditions such as congenital heart disease or airway malformation; (ii) hospital-acquired pneumonia; (iii) newborn babies; (iv) history of drug allergy; (v) discharge before day 3; (vi) loss to follow-up or withdrawal from the trial; (vii) participants continuing in the trial but with missing data; and (viii) caregivers meeting criteria for psychiatric disorders other than depression and/or anxiety to ensure the accuracy and reliability of baseline data and caregiver-reported observations.
Both patients requiring and not requiring oxygen therapy were included in this study. Requirement for oxygen therapy was recorded as a baseline characteristic.
Based on the clinical design and data obtained in our prior study30,31, patient cohort size (n = 49 per group) of this study was determined based on the assumption that LiveSpo Navax treatment alleviates pneumonia symptoms resulting from RSV and bacterial co-infection, including rhinitis, fever, retractions, dry rales, moist rales, by 25% more than the Control group (standard care), with a significance level of alpha = 0.05 and a power level of 0.8530,31. Initially, 285 children with respiratory infections due to RSV were screened for eligibility, and 120 eligible participants (n = 60 per group) were randomly assigned using a lottery system to the Control and Navax groups, anticipating a potential 20% patient dropout during follow-up treatment.
Participants were randomly allocated to either the control group (referred to as the Control group) receiving 0.9% NaCl, or the experimental group (referred to as the Navax group) receiving the probiotics LiveSpo Navax. Randomisation was conducted in a 1:1 ratio using simple randomisation by lottery draw upon obtaining informed consent from the children’s parents. The chief nurse randomly selected sealed-paper coded numbers 1 or 2 from a carton box containing equal numbers of each code and immediately assigned these numbers to the participants. Product bottles were labeled with codes plus patient ID, along with patient name, date of birth, and room number to avoid confusion. Confidentiality was maintained throughout the study. Group allocations remained blinded to all personnel involved in patient care, treatment administration, and laboratory analyses. Operational adjustments were managed using anonymized codes, ensuring that the double-blind design was strictly preserved. The study design’s flowchart is presented in Fig. 1.
Flowchart illustrating the design and data analysis of the NCT05929599 clinical trial conducted from July 2023 to July 2024.
Questionnaires, treatment procedures, and clinical observation
The parents of the patients were required to provide their children’s information. Nurses were provided with coded sprayers containing blinded samples and trained to administer the sprays as follows: 3 sprays per nostril (total of 6 sprays for both nostrils) and 3 sprays into the throat per dose. Each spray delivered approximately 50 μL of physiological saline solution, with or without 2.5 × 10⁸ Bacillus spores. This procedure was conducted three times daily, in the morning (at 8–9:00 a.m.), afternoon (3–4:00 p.m.), and evening (at 8–9:00 p.m.), and continued until hospital discharge. These nasal spray products were used concurrently with routine hospital treatment as indicated in Fig. 1. Antibiotic susceptibility tests were conducted for patients testing positive for bacterial co-infection, and suitable antibiotic medications were prescribed accordingly.
Throughout the treatment period, patients were daily monitored for typical clinical features associated with RSV-induced pneumonia with bacterial co-infection, following routine clinical examination methods approved by the Vietnam National Children’s Hospital, under the WHO guidelines33. Clinical status included symptoms such as cough, wheezing, fever, rhinitis, retractions, dry and moist rales, diarrhea, and vomiting, along with vital signs like heart rate (beats/min), respiratory rate (breaths/min), and oxygen saturation (SpO2). Treatment days are defined as the time taken for a patient to fully recover from a specific symptom, marked by the first symptom-free day during treatment. Median treatment days between the two groups were compared using the Mann-Whitney test.
Outcomes and safety assessments
The primary outcomes included the median treatment duration required to alleviate typical clinical symptoms of pneumonia (rhinitis, fever, retractions, dry rales, moist rales, wheezy, cough, diarrhea, vomiting), duration of oxygen therapy, and total treatment days.
The secondary outcomes were fold reduction of RSV infection and bacterial co-infections (S. pneumoniae, H. influenzae) at day 3 compared to day 0; nasal cytokine levels (IL-6, IL-8, TNF-α) and IgA levels at day 3 compared to day 0; nasal microbiota composition at day 3 compared to day 0.
Safety was assessed by monitoring for focal bacterial infections, nasal irritation or discomfort during administration, allergic reactions, systemic side effects such as nausea or vomiting, and daily vital signs (heart rate, respiratory rate, SpO₂) throughout the treatment period.
Routine diagnostics at hospital
Screening of RSV-infected cases from nasopharyngeal samples at day 0 was initially conducted by using the BD Veritor System for rapid detection of the RSV kit (Becton Dickinson, NJ, US). Detection of respiratory bacterial co-infection from nasopharyngeal samples was performed through microbial culture assays on specific media. Both tests were subsequently confirmed by Real-time RT/PCR. At day 0, nasopharyngeal swabs were collected by taking two separate swabs from the nostrils of each child. These swabs were placed in sterile plastic tubes and transported to two diagnostic departments at the Vietnam National Children’s Hospital within 30 min of collection. One swab was treated with 1 mL of 0.9% saline (no antibiotics) for microbial culture to identify bacterial co-infections, ensuring uninhibited bacterial growth. Another swab was treated with 1 mL of Universal Transport Medium (UTM, Copan Diagnostics Inc., CA, USA) and used for molecular and immunological assays as detailed below. At day 3, a single nasopharyngeal swab was collected for molecular and immunological assays.
To determine inflammation as an expression of a bacterial infection, CRP concentrations and white blood cell counts were measured using blood samples. A chest X-ray was performed for visualization of lung consolidation, ground-glass opacity, perihilar opacities, hyperinflation, and atelectasis. These three tests were conducted only at day 0, following the standard procedures at Vietnam National Children’s Hospital due to ethical concerns aimed at minimizing unnecessary invasive blood sampling and radiation exposure. This approach reduced discomfort, ensured patient safety, and provided sufficient sub-clinical data for the study.
Real-time PCR for detecting microorganisms in nasopharyngeal samples
The protocols for RSV and bacterial co-infection detection were standardized according to ISO 15189:2022 criteria, routinely employed for clinical sample testing in the Department of Molecular Biology for Infectious Diseases, Vietnam National Children’s Hospital. In brief, DNA/RNA was extracted from 200 µL nasopharyngeal samples (repeated twice) using the MagNA Pure LC Total Nucleic Acid Isolation Kit (Roche Diagnostics, IA, US) automatic sample extraction system according to the manufacturer’s instructions. Then, 100 µL of the purified DNA/RNA was divided into three PCR tubes (approximately 30 µl/tube) and stored at −80 °C. Each tube of −80 °C purified DNA/RNA was thawed only once to obtain 5 µl, serving as the template for individual real-time PCR/RT-PCR tests to detect RSV, bacterial co-infections, and probiotic germs (B. subtilis and B. clausii).
Semi-quantitative assays for measuring changes in RSV load and co-infection bacterial concentrations in nasal tract between days 0 and day 3 were conducted using the real-time RT/PCR method employing the CFX 96Dx instrument (Bio-Rad Laboratories, CA, USA).
Detection of RSV was conducted following a previous study30,31. In brief, real-time RT-PCR reactions included initial reverse transcription at 50 °C for 30 min, followed by amplification and detection cycles at 95 °C for 15 s and 60 °C for 1 min. Simultaneous detection of multiple bacterial co-infections utilized the Allplex Respiratory Panel 4 kit (Seegene, Seoul, Korea), following methodologies from prior studies30,31. This kit identifies seven pathogenic bacterial species, including Bordetella parapertussis (BPP), Bordetella pertussis (BP), Chlamydophila pneumoniae (CP), Haemophilus influenzae (HI), Legionella pneumophila (LP), Mycoplasma pneumoniae (MP), and Streptococcus pneumoniae (SP). Other pathogens, such as Moraxella catarrhalis and Staphylococcus aureus were not included in real-time PCR screening due to absence of ISO-compliant diagnostic protocols for these bacteria. The reactions followed the company’s protocol: an initial denaturation at 95 °C for 15 min, followed by amplification and detection cycles at 95 °C for 10 s, 60 °C for 1 min, 72 °C for 10 s. The real-time PCR assays were completed within 5 h to ensure timely randomisation of patients into study groups and administration of nasal spray interventions on the same day following admission to the treatment department.
Standardisation for the analysis of RSV and bacterial co-infections required adjustments to a Ct of < 40 to confirm their positivity. The reduction levels (2△Ct) of RSV load and bacterial co-infection concentrations were determined as the difference between Ct (threshold cycle) values. △Ct for target genes was calculated as Ct at day 3 - Ct at day 0, ensuring equal adjustment of the internal control Ct across all samples. Comparisons of 2ΔCt between the two groups were made using the Mann-Whitney test. Multiple logistic regression was applied to create scatter plots visualizing the association between reductions in RSV load and bacterial co-infection concentrations.
Detection of B. subtilis ANA4 and B. clausii ANA39 in nasopharyngeal samples was performed at day 0 and day 3 using real-time PCR SYBR Green. Specific primers designed for detecting B. subtilis and B. clausii were employed under the following conditions: 95 °C for 10 min, amplification for 45 cycles at 95 °C for 15 s, 60 °C for 20 s, 72 °C for 30 s. The read-out standardisation for the analysis of B. subtilis and B. clausii was set at Ct < 40 to confirm true positivity. The protocol for detecting B. subtilis and B. clausii was developed following the ISO 17025:2017 guidelines and was specifically applied for research purposes within the Department of Molecular Biology for Infectious Diseases at the Vietnam National Children’s Hospital.
ELISA assays for cytokine and IgA levels
Other secondary outcomes including (i) pro-inflammatory cytokines levels (pg/mL): interleukin (IL-6, IL-8) and TNF-α; and (ii) Immunoglobulin A (IgA) levels (mg/mL) in nasopharyngeal samples at days 0 and 3 were quantified using an enzyme-linked immunosorbent assay kit (ELISA) following to the manufacturer’s instructions. IL-6 and TNF-α were quantified from 100 µL samples by the IL-6 Human ELISA and TNF-α Human ELISA kit, respectively (Invitrogen/Thermo Fisher Scientific, MA, US). IL-8 concentration was assessed by 100 µL samples by Human IL-8 DuoSet ELISA kit (R&D Systems, MN, US). IgA level was measured by 10 µL samples by Human IgA ELISA kit (Invitrogen/Thermo Fisher Scientific, MA, US). Samples were measured by the SpectraMax Plus384 Microplate Reader system. The results were analysed by using SoftMax Pro 6.3 Software (Molecular Devices, CA, US). The concentrations of IL-6, IL-8, TNF-α (ng/mL), and IgA (µg/mL) in the nasopharynx were determined using standard curves generated with the calibrators provided in the respective kits, adhering strictly to the manufacturers’ protocols. The Wilcoxon test was used to calculate the median differences in IL-6, IL-8, TNF-α, and IgA levels at day 0 and day 3 within each group. Comparisons of cytokine concentrations between the two groups were made using the Mann-Whitney test. Multiple logistic regression was applied to create scatter plots visualizing the association between reductions in RSV load and changes (Δ) in IL-6, IL-8, TNF-α, and IgA levels at day 3 compared to day 0.
16S rRNA Metagenomic analysis of nasal microbiota in nasopharyngeal samples
Nasopharyngeal samples were collected from children with pneumonia caused by RSV and bacterial co-infections treated at the Center for Pulmonology and Respiratory Care at the Vietnam National Children’s Hospital for 16S rRNA metagenome analysis. Sixteen nasopharyngeal fluid samples from each group at both day 0 and day 3 that guaranteed quality and met the selection criteria were selected for NGS analysis. The nasopharyngeal samples were randomly selected in a stratified manner to ensure similar indices regarding age, sex, weight, pre-hospital illness, and median reduction in RSV after 3 days. This approach was used to obtain data reflecting the microbiota of representative participants in this study. Total DNA was extracted using a DNAeasy Mini Kit (Qiagen, Stockach, Germany). The V3–V4 hypervariable region of the 16S rRNA gene was amplified using the Herculase II Fusion DNA Polymerase Nextera XT Index Kit V2, and the 300 bp paired-end DNA libraries were constructed using the 16S Metagenomic Sequencing Library Preparation kit. The 16S rRNA library sequencing was performed by Macrogene Inc. (Seoul, Republic of Korea) on an Illumina MiSeq platform (Illumina, San Diego, CA, USA), and the raw data were quality checked and base calling was conducted using Real Time Analysis (RTA). The CD-HIT-out-Miseq package was used to trim the fastq reads, filter out the short reads, and remove noise sequences34. Ambiguous and chimeric reads were identified and removed by rDnaTools (PacBio, USA). Remaining reads were clustered into operational taxonomic units (OTUs) using a greedy algorithm at a cut-off level of 97% sequence similarity. Qiime version 1.9.1.1 package was used for diversity analysis, including OTUs abundance and alpha rarefaction, taxonomy diversity, and beta diversity35. The minimum number of reads for each group was 50,000 and QV20 quality scores exceeded 99%, ensuring robustness for subsequent sequence analysis. All bioinformatics work was performed by the technical service of Macrogene Inc. (Seoul, Republic of Korea). Alpha diversities within and between study groups were assessed during various visits. Four metrics of alpha diversity were analyzed: (1) the Chao 1 index, (2) the Shannon diversity index, which considers species richness and abundance, (3) Pielou Evenness (a measure of microbial abundance distribution), and (4) Faith’s PD (species conservation). The Wilcoxon test and Mann–Whitney test were used for comparisons of alpha diversity within each group and between the two groups. Beta diversity was assessed using Bray-Curtis dissimilarity, and statistical significance was determined using Permutational Multivariate Analysis of Variance (PERMANOVA). Further microbiota analysis visualization and characteristic marker analysis, including distribution of phyla, genera, and species were conducted using the R package microbiome36,37. Lefse algorithm analysis, incorporating statistical significance tests (Kruskal and Wilcoxon), was conducted to evaluate significant differences in the distribution of genera and species between groups. The abundance difference for a given bacterial genus or species between the Control and Navax groups was quantified as the log2 fold change (LFC) in counts for the corresponding OTU, calculated as log2(Control/Navax).
Statistics and reproducibility
Individual medical records and patient’s information were collected and compiled into a dataset. Tabular analysis was conducted on dichotomous variables using either the χ2 test or Fisher’s exact test when the expected value of any cell was below five. Depending on whether the data distribution is normal or non-normal, either the t test, Wilcoxon test, or the Mann–Whitney test (two-tailed) was used to compare the medians of quantitative variables within the same group or between two groups. Multiple logistic regression was used to generate scatter plots for visualization. Differences in two-dimensional distributions between groups were confirmed using the non-parametric energy test. GraphPad Prism v8.4.3 (GraphPad Software, CA, US) was used for statistical and graphical analyses of all primary outcomes and most secondary outcomes, including RSV load, co-infecting bacterial concentrations, and cytokine and IgA levels. Nasal microbiota composition was analysed using the R microbiome package. All analyses were conducted with a significance level of p < 0.05.
Sample sizes used for analysis were n = 50 (Control group) and n = 51 (Navax group) for clinical symptoms, vital signs, RSV and co-bacterial loads, and IL-6 and TNF-α cytokine levels. For IL-8 cytokine and IgA levels, samples from 50 patients in each group were analyzed. Nasal microbiota analysis was conducted on 16 samples per group. Each sample represents a biologically independent patient. No technical replicates were performed.
Reporting summary
Further information on research design is available in the Nature Portfolio Reporting Summary linked to this article.
Results
Trial design and participant’s baseline characteristics
Among 285 participants screened for eligibility, 120 patients were randomized equally (1:1) into two groups: the Control group (n = 60), which received physiological saline solution plus standard treatment of care, and the Navax group (n = 60), which received LiveSpo Navax in addition to standard treatment of care. Each group received 3 sprays of either control 0.9% NaCl or LiveSpo Navax in each nostril and throat, totaling 9 sprays per time meaning 27 sprays per day (administered 3 times daily). This dosing regimen was initiated about 5 hours after hospital admission and continued until discharge, typically lasting 7–10 days. By the end of the treatment period, 50 patients in the Control group and 51 patients in the Navax group were included in the final analysis (Fig. 1).
Patients’ demographic characteristics were shown in Table 1. All children with pneumonia due to RSV infection and bacterial co-infection were under 2 years old (1 to 24 months), with the majority being under 6 months old (>58%). Co-infection was defined as a condition where RSV patients were also confirmed with the presence of any type of bacteria based on RT-PCR assay. There were no significant differences between the two groups regarding (i) age (p = 0.9331), (ii) gender distribution (p = 0.9331), (iii) weight (p = 0.3195), and (iv) days of illness before treatment (p = 0.1489). Patients hospitalized with pneumonia exhibited various clinical symptoms, such as cough, wheeze, fever, rhinitis, retractions, dry and moist rales, diarrhea, and vomiting. Physical signs included poor feeding (p = 0.4364), excessive crying (p = 0.7152), convulsions (p = 0.6779), and cyanosis (p = 0.1894), alongside abnormal vital signs such as tachycardia (beats/min) (p = 0.4906), tachypnea (breaths/min) (p = 0.625), and low oxygen saturation (SpO2) (p = 0.2575). Before treatment, no significant difference between the two groups was observed.
Additionally, baseline sub-clinical characteristics, including chest X-rays (p = 0.9639), hematology and biochemistry (p = 0.2661, 0.423, and 0.4255), serum C-reactive protein (CRP) levels (p = 0.1339), number of cases positive for RSV detected by rapid test and real-time PCR assay (>0.9999), the median Ct values for RSV detection (24.45 in the Control group and 23.20 in the Navax group), and number of cases of bacterial co-infection determined by real-time PCR assay (p = 0.1258) and microbial culture (p = 0.8309), showed no notable variation between the two groups before treatment (Table 2 and Supplementary Table 1).
It is important to note that real-time PCR detected H. influenzae (HI) and S. pneumoniae (SP) in a relatively high number of cases, while M. pneumoniae (MP) and B. pertussis (BP) were found in fewer cases (Table 2). Microbial culture, used exclusively for guiding antibiotic treatment, detected a few additional cases of M. catarrhalis, S. aureus, and P. aeruginosa infections, which were not among the seven bacterial species detectable by the real-time PCR kit (Supplementary Table 1). Therefore, subsequent experiments focused on evaluating changes in H. influenzae (HI) and S. pneumoniae (SP) in nasopharyngeal samples.
Safety and symptom relief: shortening treatment duration for symptoms and antibiotic use for pneumonia in children by nasal-spraying Bacillus spores
During the treatment period, all participants in both groups showed no symptoms of focal bacterial infection, such as the development of new pharyngeal abscesses, severe otitis media, or worsening rhinitis. There were no cases of nasal mucosal irritation, discomfort during administration, or systemic side effects such as nausea or vomiting. Furthermore, there were no abnormalities observed in vital signs, including heart rate, respiratory rate, and SpO2, following 9 consecutive administrations of either probiotic or placebo sprays over 3 follow-up days (Supplementary Fig. 1). Previous studies have shown that the Bacillus probiotic spore nasal spray is safe for children with RSV and influenza virus30,31. This study confirms its safety for pediatric pneumonia patients. The efficacy of Bacillus spores in alleviating typical clinical symptoms of pneumonia at days 3 and 5 was then evaluated and presented in Table 3. Before treatment (day 0), baseline clinical characteristics of the participants, including cough (p > 0.9999), wheezing (p = 0.495), fever (p = 0.5257), rhinitis (p = 0.495), retractions (p = 0.2205), diarrhea (p = 0.7742), vomiting (p = 0.9151), dry rales (p = 0.1114), moist rales (p > 0.9999), tachycardia (p = 0.4906), tachypnea (p = 0.625), and the need for oxygen therapy (p = 0.2575) did not show statistically significant differences between the two groups. At day 3, the Navax group showed a significantly lower percentage of patients with several symptoms and vital signs, including cough (p = 0.0279), fever (p = 0.0125), retractions (p = 0.0034), diarrhea (p = 0.0478), dry rales (p = 0.0346), moist rales (p = 0.0496), and the need for oxygen therapy (p = 0.0074), and a trend toward a lower percentage of patients with rhinitis (p = 0.0692) and vomiting (p = 0.0876) compared to the Control group. By day 5, Navax treatment lowered the percentage of patients with rhinitis (p = 0.0478), and patients trended toward reduced rates of cough (p = 0.0905) and wheezing (p = 0.0506). After 5 days of treatment, we observed a similar proportion of patients showing improvements in the remaining clinical symptoms and vital signs in both the Control and Navax groups (Table 3).
In the trial, the primary outcome was the treatment duration required to alleviate typical clinical symptoms of pneumonia (Fig. 2a1–k1) with the time-course dependent percentage (%) of patients achieving symptom-free status serving as an alternative representation of this outcome (Fig. 2a2–k2) in the two groups. The term treatment duration refers to the number of days required to resolve a particular symptom after the first day of treatment. Notably, the Navax group experienced faster recovery, resolving most symptoms 1 day earlier compared to the Control group, including rhinitis (p = 0.0113; Fig. 2a1), fever (p = 0.0004; Fig. 2b1), retractions (p = 0.0283; Fig. 2c1), moist rales (p = 0.0241; Fig. 2e1), wheezy (p = 0.0224; Fig. 2f1), cough (p = 0.0385; Fig. 2g1), and diarrhea (p = 0.02; Fig. 2h1). Although the Navax group’s vomiting symptom resolved one day earlier than that of the Control group, the difference was not statistically significant (p = 0.08) (Fig. 2i1). These shortened recovery times improved treatment efficacy for each of those symptoms by approximately 1.2- to 2.0-fold compared to standard treatment. Nevertheless, the treatment duration for dry rales (Fig. 2d1), tachycardia, and tachypnea (Table 3) were similar between both groups. Using Kaplan-Meier analysis, we presented the percentage of symptomatic patients over the treatment period. The analyses showed that the Navax group consistently experienced lower percentages of symptomatic patients at most follow-up time points for 10 out of 11 symptoms and vital signs, as shown in Fig. 2a2–2k2. The time at which 50% of patients recovered in the Navax group was generally 1-day earlier compared to the Control group, highlighting the faster recovery facilitated by Navax treatment. For the dry rales, although there was no difference in the time to 50% recovery between the two groups, a clear trend showed a higher percentage of recovered patients in the Navax group at various follow-up time points (Fig. 2d2). Overall, LiveSpo Navax reduced the duration of oxygen therapy by 2 days (2 days in Navax vs. 4 days in Control, p = 0.0063; Fig. 2j1-j2) and shortened the total pneumonia treatment duration by reducing hospitalization by 1 day (6 days in Navax vs. 7 days in Control, p = 0.0487; Fig. 2k1-k2).
Treatment duration (number of days to resolve symptoms) (a1–k1) and Kaplan–Meier analysis of estimated percentage (%) of symptomatic patients (a2–k2) observed over treatment duration for symptoms of pneumonia in the Control (dashed lines) and Navax (solid lines) groups. The distribution of the number of antibiotics prescribed in the first two days (l1), duration of antibiotic treatment with 1- and 2-type antibiotics (l2), and total antibiotic treatment days (l3) prescribed for children with pneumonia in the Control and Navax groups. Statistical significance was evaluated using the Mann–Whitney test. Median values with 95% CI for each group and the median difference between the two groups are shown in panels a–k. Error bars in panels l2–l3 indicate the upper extreme (Q3 + 1.5 × IQR) and the lower extreme (Q1 – 1.5 × IQR). The significance level for all analyses was set at p < 0.05. Sample size: n = 50 biologically independent patients in the Control group and n = 51 in the Navax group.
For children with pneumonia caused by RSV and bacterial co-infections, antibiotic therapy is essential to inhibit pathogenic bacteria. Antibiotics are prescribed based on standard treatment regimens and antibiogram test results, combined with close follow-up on the treatment (Table 1). The distribution of patients using 1- or 2-type antibiotic regimens, including the names and combinations of antibiotics used, was observed to be similar in the Navax and Control groups within the initial 2 days (82% in Control vs. 84.31% in Navax for 1-type antibiotic, 18% in Control vs. 15.69% in Navax for 2-type antibiotic; p = 0.9643) (Fig. 2l1, Supplementary Table 2). The Navax group showed a reduction in the duration of treatment with 1-type antibiotic by 1 day (p = 0.04218) and with 2-type antibiotics by 3 days (p = 0.08788) (Fig. 2l2). Overall, the total antibiotic treatment time in the Navax group was significantly reduced by 1 day (7 days in Control vs. 6 days in Navax, p = 0.045) (Fig. 2l3). This reduction corresponds to a 14.3% decrease in antibiotic usage for treating pneumonia.
Reducing the concentration of RSV and co-infecting bacteria by nasal-spraying Bacillus spores
To explore the scientific background of how Bacillus spores alleviate symptoms, we conducted real-time PCR/RT-PCR TaqMan probe assay to analyse fold changes (calculated by 2△Ct, where △Ct = Ct day 3 - Ct day 0) in RSV loads and concentrations of H. influenzae and S. pneumoniae in nasopharyngeal samples, as described in the Methods section. The turnaround time for the assay is approximately 5 hours, making it well-suited for hospital operations with time constraints. Moreover, this semi-quantitative approach, certified under ISO 15189:2022, ensures reliable and standardized results. By detecting both RSV and bacteria in the same clinical sample, we confirmed that a patient was simultaneously infected with RSV and bacteria. Therefore, our analysis semi-quantified reductions in RSV loads and bacterial concentrations to primarily assess the impact of Bacillus spores in enhancing the effectiveness of standard therapy. As shown in Fig. 3a, the 2△Ct data revealed a significant reduction in RSV load in the Navax group, by 3956-fold, which was 16-fold more effective than the 252-fold reduction observed in the Control group (p < 0.0001). Regarding the reduction in a total co-infecting bacterial concentration (including H. influenzae, S. pneumoniae, M. pneumoniae, B. pertussis), the Navax group demonstrated a substantial reduction of 4096-fold, which was 16 folds greater (p < 0.0001) than that in the Control group (256-fold reduction) after 3 days of treatment (Fig. 3b). Notably, among cases infected with H. influenzae and S. pneumoniae, the most common co-infecting bacterial species in respiratory tract, the reduction in H. influenzae and S. pneumoniae load was 2807 and 8801 folds, respectively, in the Navax group, which were 10–11 folds more effective than those in the Control group (p = 0.0101 and 0.0018, respectively; Fig. 3c, d).
Reducing-fold levels (2△Ct) of RSV load (a), total co-infecting bacterial concentration (b), H. influenzae load (c), and S. pneumoniae load (d) in nasopharyngeal samples of Control and Navax groups at day 3 compared to day 0. The differences in the associations between reduced RSV load and reduced total bacterial co-infection concentrations (e), reduced RSV load and reduced H. influenzae (f), and reduced RSV load and reduced S. pneumoniae (g) were confirmed using the energy test. The median differences for these indicators between the two groups were calculated using the Mann–Whitney test. Median values with 95% CI for each group and the median difference between the two groups are shown in panels (a–d). All analyses were considered significant at p < 0.05. Sample size: n = 50 biologically independent samples in the Control group and n = 51 in the Navax group.
Furthermore, we used multiple logistic regression to assess the link between reduced RSV load and reduced co-infecting bacterial concentrations, including H. influenzae and S. pneumoniae (Fig. 3e–g). A reduction threshold of 10² was set, reflecting the reduction levels seen in the Control group following standard hospital treatment. In the Navax group, patients with significant RSV reductions also showed substantial total co-bacterial load reductions, as seen in the red plots clustering in the upper right quadrant (Fig. 3e). This trend differed significantly from the Control group, where patients clustered around the cut-off and lower left quadrant (p = 0.005). Similar correlations were found between RSV reductions and reductions in individual H. influenzae (p = 0.005) and S. pneumoniae (p = 0.115) concentrations (Fig. 3f, g). Bacillus spores (B. subtilis and B. clausii) were detected in the Navax group’s nasopharyngeal samples on day 3, but not in the Control group, confirming proper medication intake. These results indicate that nasal-spraying Bacillus spores enhance the effectiveness of standard therapy by simultaneously reducing RSV and co-bacterial infection loads. It is noted that both groups received inhaled corticosteroids (budesonide) during treatment, with 41 out of 50 patients in the Control group and 41 out of 51 patients in the Navax group. This balanced use of corticosteroids minimizes potential bias in the analysis of RSV load dynamics and mucosal cytokine responses.
Modulating cytokine and IgA responses by nasal-spraying Bacillus spores
Our previous research shows that Bacillus spores can modulate the immune system by supressing the overexpression of pro-inflammatory cytokines and enhancing mucosal IgA levels in children with ARTIs caused by RSV and influenza virus30,31. Based on this, we predicted that LiveSpo Navax could have similar effects in children with pneumonia from viral and bacterial infections. We examined changes in key pro-inflammatory cytokines (IL-6, IL-8, and TNF-α) and mucosal Immunoglobulin A (IgA) in nasopharyngeal samples between day 0 and day 3 to assess these effects, as symptoms showed the most noticeable improvement during this period. After 3 days of treatment, the Navax group showed significant reductions in IL-6 (4.6-fold, p < 0.0001) and IL-8 (1.5-fold, p = 0.0094), whereas the Control group showed no significant reduction (p = 0.1491 and 0.6109, respectively) (Fig. 4a1, 4b1). Both groups experienced a marked decrease in TNF-α levels after 3 days (p < 0.0001). The Navax group showed an almost 600-fold reduction (from 47.94 to base line of 0.08 pg/mL), nearly 30-fold greater than the Control group (from 48.77 to 2.40 pg/mL) (Fig. 4c1). Additionally, we assessed the effect of Bacillus spore nasal spray on changes in IgA levels (µg/mL) in the nasopharynx, comparing measurements between days 0 and 3. Both groups exhibited a slight increase in IgA levels (Fig. 4d1) from day 0 to day 3, with the Navax group showing a more robust 1.7-fold increase, which was statistically significant (p = 0.038). These findings indicate that nasal-spraying Bacillus spores significantly reduced the overproduction of IL-6, IL-8, and TNF-α cytokines, and moderately increased nasal IgA levels in response to RSV.
Pro-inflammatory cytokine levels (pg/mL) and IgA levels (mg/mL) (a1–d1) in nasopharyngeal samples of Control and Navax groups at day 3 compared to day 0. The association between reduced RSV load and ▵cytokine/IgA levels from day 0 to day 3 (a2–d2) was assessed using multiple logistic regression analysis. The Wilcoxon test was used to calculate the median differences in IL-6, IL-8, TNF-α, and IgA levels at day 0 and day 3 within each group. The differences in the associations between reduced RSV load and changes in IL-6 levels (a2), reduced RSV load and changes in IL-8 levels (b2), reduced RSV load and changes in TNF-α levels (c2), and reduced RSV loads and changes in IgA levels (d2) were validated using the energy test. Comparisons of cytokine concentrations between the two groups were made using the Mann-Whitney test. Only measurable samples at day 0 were included in the statistical analysis. 95% CI for the median in each group and the median difference between the two groups were shown. The significance level for all analyses was set at p < 0.05. Sample size: n = 50 biologically independent samples for all three cytokines and IgA in the Control group; n = 51 for IL-6 and TNF-α, and n = 50 for IL-8 and IgA in the Navax group.
Moreover, we used multiple logistic regression to evaluate the correlation between reduced RSV load and changes in cytokine levels and IgA concentrations (Figs. 4a2–d2). A reduction threshold of 10² was also maintained for RSV load, with cytokines/IgA set at zero. Patients with RSV reductions greater than 10² showed a significant decrease in IL-6 (p = 0.005), IL-8 (p = 0.01), and TNF-α (p = 0.01) levels in Navax group, as indicated by red plots distributing on the upper horizontal center line (Figs. 4a2–c2). Meanwhile, the Control group had more variable plots with some patients even showing increased cytokine levels. Additionally, most patients in the Navax group who experienced substantial RSV reduction also saw an increase in IgA levels, unlike the Control group, which showed no clear trend (p = 0.005, Fig. 4d2). Overall, the Navax group demonstrated a stronger reduction in viral load, which correlated with lower cytokine levels and higher IgA levels compared to the Control group.
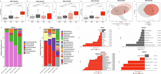
Improving nasal microbiota diversity and density at the phyla, genus and species levels by nasal-spraying Bacillus spores
The nasal microbiota plays a crucial role in respiratory health. A balanced nasal microbiota signals good health, while imbalances increase infection risk38,39. To evaluate probiotic effects, we analyzed nasal microbiota changes from 16 representative samples in each group between day 3 and day 0. Initially, both the Navax and Control groups had similar microbial diversity (Fig. 5a-d). After 3 days, diversity increased in both groups, with the Navax group showing more significant increases: 2.8-fold in Shannon (p = 5.2e-06), 1.7-fold in Chao1 (p = 0.0035), and 2.3-fold in Pielou’s evenness indices (p = 5.9e-05). The Control group exhibited smaller increases with 1.8-fold in Shannon (p = 0.026) and 1.7-fold in Pielou’s evenness (p = 0.031), while the increase in Chao1 was not significant (p = 0.27). Notably, the Navax group had a 1.3–1.8-fold higher diversity than the Control group on day 3 (Shannon: p = 0.0045; Chao 1: p = 0.0012; Pielou’s evenness: p = 0.0034). Data obtained from PCoA analysis revealed a more localized distribution in the Navax group on day 3 compared to broader distributions in the Control group (Fig. 5e). Overall, nasal microbiota composition differed significantly between the groups both before and after probiotic treatment (Fig. 5f). Furthermore, we found that the nasal microbiota composition in the analyzed groups was primarily dominated by bacteria from the phyla Proteobacteria, Bacillota (Firmicutes), and Actinobacteria, while Cyanobacteria, Bacteroidetes, and other phyla were present in significantly lower density. Before treatment, both groups had high densities of Proteobacteria. However, by day 3, Proteobacteria significantly decreased, more so in the Navax group (1.80-fold) than in the Control group (1.36-fold). Conversely, Bacillota increased by day 3, with 1.20-fold in the Navax group and 2.30-fold in the Control group (Fig. 5g).
Alpha diversity (Shannon, Chao1, Faith’s PD, Pielou Evenness) (a–d) and beta diversity (PCoA) (e, f) of 16S rRNA microbiota in nasopharyngeal samples from Control and Navax groups at day 3 compared to day 0. The Wilcoxon test and Mann–Whitney test were used for comparisons of alpha diversity within each group and between the two groups. The significance level for all analyses was set at p < 0.05. Distribution of 6 major phyla in the two groups at day 3 compared to day 0 (g). Distribution of the 18 major genera in the Navax and Control groups at day 3 compared to day 0 (h). Log2 fold change (LFC) in the relative abundance of genera in the Navax group compared to the Control group at day 3 (i). LFC in the relative abundance of species in the Control group at day 0 compared to day 3 (j); in the Navax group at day 0 compared to day 3 (k); in the Navax group compared to the Control group at day 3 (l). The Lefse algorithm was used to evaluate the differences between these characteristic markers. Only markers with statistically significant differences (p < 0.05) were included in the analysis. Error bars in panels a–d indicate the upper extreme (Q3 + 1.5 × IQR) and the lower extreme (Q1 – 1.5 × IQR). Sample size: n = 16 biologically independent samples in the Control group and n = 16 in the Navax group.
In the genus-level taxonomic analysis, we evaluated the 18 genera with the highest relative abundances (Fig. 5h). At day 0, the microbiota structure of both the Navax and Control groups was similar, predominantly comprising of genera commonly associated with respiratory pathogens, with Haemophilus accounting for the highest proportion (40–64%), followed by Moraxella (10–21%) and Streptococcus (2–35%). Meanwhile, the relative abundance of beneficial genera such as Bacillus, Brevibacillus and Priestia was low (<0.3%) in both groups. No statistical difference in their abundance was observed between the Control vs. Navax groups. By day 3, in the Control group, Haemophilus and Moraxella decreased by only 1.29- and 3.65-fold, with relative abundances of 49.49% and 5.77%, respectively, while Streptococcus increased 5.44-fold to 16.14%. In contrast, in the Navax group, Haemophilus, Moraxella, and Streptococcus were significantly reduced by 9.08-, 13.33-, and 3.15-fold, reaching relative abundances of 4.42%, 2.12%, and 1.87% at day 3, respectively. Notably, the Navax group exhibited increased diversity of beneficial genera after 3 days, with the emergence of Bacillus (0.26% at day 0 vs. 22.91% at day 3), Alkalihalobacillus (not detectable at day 0 vs. 1.70% at day 3), and Brevibacillus (not detectable at day 0 vs. 2.89% at day 3). In contrast, these genera were almost absent in the Control group at both time points. In summary, the nasal microbiota composition in the Control and Navax groups was comparable on day 0, but showed distinct differences on day 3.
We further conducted a Lefse algorithm analysis36 to identify specific genera and species exhibiting changes in density, either between the two groups or between the two time points of probiotic intervention (days 0 and 3) within each group. Results shown in Fig. 5i indicated 11 genera having significant differences in densities between the two groups at day 3 of the treatment period. Most notable were indicators directly related to the respiratory tract, including Haemophilus, Bacillus, Brevibacillus, and Priestia. Haemophilus showed higher residual presence in the Control group vs. the Navax group with a Log2 Fold Change (LFC) of 3.49 (p = 0.0002). The Navax group retained the presence of Brevibacillus and Priestia, which were absent in the Control group (LFC ranging from −15.61 to −18.23). On the other hand, the Bacillus genus was present at more than an 8.67-fold higher level in the Navax group compared to the Control group.
In terms of species taxonomy, in the Control group, we observed an increase in only two nasal commensal species, Streptococcus salivarius and Veillonella atypica (LFC ranging from −2.84 to −6.01), and no reduction in the harmful species H. influenzae at day 3 compared to day 0 (Fig. 5j). As shown in Fig. 5k, there was a noticeable change in the species composition of the Navax group from day 0 to day 3. At day 0, the dominant co-infection bacterial species related to pneumonia in children, such as M. nonliquefaciens, S. pneumoniae, and H. influenzae, were significantly higher compared to day 3, with LFC (Navax day 0 vs. day 3) of 4.46 (p = 0.0447), 3.97 (p = 0.0067), and 3.18 (p = 0.0328). Conversely, by day 3, the Navax group exhibited a significant increase in beneficial species from the genera Bacillus and Brevibacterium, including B. subtilis (LFC = −19.34, p = 0.01), B. tropicus (LFC = −18.32, p = 0.0358), B. casei (LFC = −14.57, p = 0.0405), and B. stercoris (LFC = −5.47, p = 0.0009), which were almost absent at day 0 (Fig. 5k). Additionally, at day 3, the specific species indicator for the Control group was H. influenzae compared to the Navax group (LFC = 3.49, p = 0.0358). In contrast, the Navax group was distinguished from the Control group by the presence of beneficial species such as B. tropicus (LFC = −18.32, p = 0.0358), B. stercoris (LFC = −20.08, p = 9.02e−5), and B. casei (LFC = −4.29, p = 0.00851), which were nearly absent in the Control group after 3 days of treatment (Fig. 5l).
Discussion
Pediatric community-acquired pneumonia (CAP) is associated with extended hospital stays, higher costs, and increased morbidity and mortality40,41,42. Probiotics offer a promising alternative for preventing and treating specific conditions24,25, with studies showing their anti-respiratory virus properties, making them a potential complementary treatment for viral respiratory infections.
Our study shows that nasal-spraying Bacillus spores (LiveSpo Navax) is safe and effective in supporting the treatment of pneumonia in children under two years old with RSV and bacterial co-infections, reducing treatment duration, hospital stays, and oxygen use. These findings reinforce our earlier research on RSV-induced ARTI, which primarily involved children with RSV bronchiolitis, a milder condition where only ~3.5% patients had SpO2 < 95% and supplemental oxygen was rarely needed30. In contrast, the current study focuses on the population of children with RSV pneumonia, a more severe condition, 77% of whom had SpO2 < 92% and required oxygen therapy, highlighting both the increased severity and the efficacy of Bacillus spores in this context. Compared to oral probiotics, our results show notably faster (days vs. months) and much higher efficacy (hundreds of times more effective) when used as adjunct therapy for ARTI26,27,28,29,43,44,45,46.
Voiriot et al. (2016) have reported that ICU patients with community-acquired pneumonia (CAP) and mixed bacterial-viral infections have a higher risk of hospital mortality and prolonged mechanical ventilation47. Our study showed that at day 3, the Navax group exhibited an effective reduction in both RSV and co-infected bacteria 16-fold greater than that in the Control group. This finding further supports our hypothesis that nasal-spraying Bacillus spores interact non-specifically with the mucosal immune system, viruses, and bacteria, potentially aiding in treating respiratory infections involving both viruses and bacteria. Moreover, the significant reduction in virus and bacterial burden by day 3 in the Navax group is particularly meaningful in reducing antibiotic use in bacterial treatment. Antibiotic treatment duration was shortened by 2 days, representing a 14.3% decrease in antibiotic usage. This absolute reduction was 1.5-fold higher than that reported by Hatakka et al. (2001) using Lactobacillus to treat respiratory tract infections in children attending preschool43.
In our study, we identified H. influenzae and S. pneumoniae as the predominant co-infecting bacteria in young children with RSV pneumonia, consistent with previous studies48,49. H. influenzae promotes inflammation and disease progression, whereas S. pneumoniae is associated with inflammatory effects50. Bacterial cell-wall components, like peptidoglycan and teichoic acid, activate TLR2, triggering transcriptional regulators such as nuclear factor kappa B (NF-κB). The cytokine response markedly influenced clinical progression and severity. IL-6 and TNF-α played critical roles in bacterial infections, while RSV infection was directly associated with IL-8, an important chemokine involved in neutrophil recruitment51. Probiotics positively regulate the host’s immune system, including innate and adaptive immunity, by adjusting the activities and functions of CD4 + T/CD8 + T cells, B cells, and dendritic cells (DCs)31,52,53. Our findings suggest that nasal-spraying Bacillus spores can modulate immune responses by acting through cellular intermediates, leading to significant reductions in elevated pro-inflammatory cytokine levels, including IL-6, IL-8, and TNF-α. In pneumonia, cytokine secretion varies considerably depending on the causative microorganism involved54. The greater reduction in IL-6 observed in our study may reflect the immunomodulatory effects of Bacillus spores, which are known to interact with immune cells such as dendritic cells and macrophages via Toll-like receptors (TLRs), leading to a balanced immune response. By targeting IL-6 overproduction, a key driver of inflammation in respiratory infections like RSV-related pneumonia55, Bacillus spores likely help prevent inflammation-induced tissue damage while maintaining effective pathogen defense. These findings align with prior reports and highlight the potential of Bacillus spores in mitigating hyperinflammatory responses in respiratory infections56,57.
The presence of bacteria in RSV pneumonia patients has been shown to increase viral loads and decrease specific antibodies such as IgA, IgM, and IgG58,59,60. IgA, the most abundant antibody isotype in the mucosal immune system, plays a critical role in neutralizing pathogens at mucosal surfaces61. Probiotics can enhance IgA production by activating Peyer’s patches, dendritic cells, macrophages, and Toll-like receptors, promoting adaptive immune responses62,63. Our findings align with these observations, showing that spraying Bacillus probiotics significantly enhanced IgA production while also inducing notable decreases in RSV load, co-infecting bacteria concentrations, and cytokine levels. Correlation analysis suggested that Bacillus spores could stimulate nasal mucosal IgA secretion, potentially aiding in general virus resistance and bacterial co-infections by modulating immune system hyperactivation31.
The human microbiota, a diverse mix of microorganisms, is essential for health and immunity. In addition to the digestive tract, these microorganisms are found in other areas, including the nasal cavity, where beneficial bacteria help prevent the colonization of opportunistic pathogens64. This direct nasal-spraying approach with liquid-form probiotics was designed to rapidly improve the nasal microbiota and enhance its ability to compete with bacteria that cause respiratory diseases. The method is based on the hypothesis that the microbiota plays a crucial role in maintaining lung immune functions and preventing respiratory illnesses53,65. Consistent with other studies, our study found that the dominant phyla were Proteobacteria, Bacillota, and Actinobacteria, with Cyanobacteriota, Bacteroidetes and other phyla presented at lower densities65. Nevertheless, our sample did not include the previously reported Fusobacteria phylum39,66, which may be due to nasal microbiota disorders linked to pneumonia, as sick children typically have less diverse nasal microbiota than healthy children39,67. The Navax group showed significant recovery in α and β diversity at day 3 compared to day 0 and the Control group, indicating that LiveSpo Navax substantially restored the diversity of the nasal microbiota in pneumonia patients. The increase in nasal microbiota diversity in the Control group at day 3 compared to day 0 agrees with prior studies indicating temporary microbiota dysbiosis during acute RSV infection and partial restoration afterward68. We hypothesize that broad-spectrum antibiotics reduced pathogenic bacteria such as Haemophilus, Moraxella, and Streptococcus, allowing less abundant taxa to regrow. In the Navax group, probiotics further enhanced diversity by more efficiently reducing these pathogens while promoting beneficial genera such as Bacillus and Brevibacillus. This finding was consistent with the markedly improved clinical and sub-clinical symptoms observed at day 3. Notably, we observed that the genus Haemophilus dominated on day 0 in both groups, consistent with the detection by real-time PCR and pathogenic mechanism involving the increase of Haemophilus in children infected with RSV39,69. After 3 days, the density of Haemophilus in the Navax group decreased about 8-fold more effectively than in the Control group on the same day, with H. influenzae being much higher in the Control group. Additionally, other harmful species including M. nonliquefaciens, S. pneumoniae, and H. influenzae in the Navax group were reduced by 10–20 folds compared to day 0. The balancing of the nasal microbiota in the Navax group on day 3 was also evident by the increase in beneficial species, such as B. casei, B. subtilis, B. tropicus, and B. stercoris, whereas the Control group only showed an increase in the beneficial bacterium S. salivarius. While oral probiotics are known to enhance gut microbiota and potentially reduce respiratory diseases via the gut-lung axis, there has been limited focus on their impact on nasal microbiota53,70,71. This study is, to the best of our knowledge, the first to demonstrate that direct nasal-spraying of Bacillus spores can enhance nasal microbiota, improving pneumonia symptoms and reducing antibiotic dependence.
This study had some limitations. First, due to ethical considerations in research involving young children, nasopharyngeal samples were collected only at two time points-day 0 and day 3-to minimize potential discomfort and distress for the participants. The small sample volumes obtained were sufficient for measuring viral load, bacterial co-infection, Bacillus sp., microbiome analysis, three cytokines, and IgA. However, this limited sampling prevented the assessment of other relevant pro-inflammatory cytokines and specific lymphocyte subpopulations linked to pneumonia. Second, due to budget constraints, only a third of the samples underwent 16S rRNA metagenomics, which may not fully capture the cohort’s diversity. Nevertheless, we believe that the assessments have provided several novel observations including (i) significant differences in alpha and beta diversity indices, and (ii) changes in the abundance of major genera and species. These findings should serve as a solid foundation for future studies with a larger sample size and longer follow-up periods, such as at patient discharge, to build on and expand these characterizations.
Based on our current study and previous reports30,31 we propose a model for the mechanism of action by which sprayed Bacillus spores alleviate RSV infection in the nasal tracts of children with RSV pneumonia through multiple pathways. The spores adsorb viral particles via non-specific interactions, neutralizing or inactivating the virus. By adhering to the nasal epithelium, the spores block binding sites for viruses and co-infecting bacteria, limiting their colonization31,52,72. Additionally, germinated spores produce antimicrobial compounds that inhibit bacterial growth. The spores also activate macrophages and dendritic cells, boosting nasal mucosal IgA production and recruiting cytotoxic T cells to clear infections. Modulating key pro-inflammatory cytokines (IL-6, IL-8, TNF-α), the spores can reduce excessive inflammation while maintaining immune defense, thereby lowering viral and bacterial loads31,46,73.
In conclusion, Bacillus spore nasal spray (LiveSpo Navax) appears to be a promising option for the treatment of bacterial superinfection in pediatric RSV pneumonia. To the best of our knowledge, this trial is the first to demonstrate the safety and efficacy of nasal-spraying Bacillus probiotics for treating pneumonia in children with RSV and bacterial co-infections. The approach reduced oxygen intervention by 2 days, shortened treatment by 1 day, and cut antibiotic duration by 1 day (14.3% reduction in duration of antibiotic treatment). After only 3 days of treatment, Bacillus spores reduced RSV and co-infected bacteria (H. influenzae and S. pneumoniae) by nearly 4000-fold, which was 16-fold more effective than standard treatment. In the Navax group, nasal pro-inflammatory cytokine levels of IL-6, IL-8, and TNF-α were significantly reduced by 4.6-, 1.5-, and nearly 600-fold, respectively, while IgA levels increased by 1.7-fold on day 3 compared to day 0. While metagenomic findings were based on a subset of samples, the results demonstrated improved microbial diversity, characterized by decreases in major harmful genera and species, e.g., Haemophilus, Streptococcus, and Moraxella and increases in key beneficial ones, such as Bacillus, Brevibacillus, and Priestia. In the era of increasing antibiotic resistance, our findings are of public health relevance and deserve further studies.
Data availability
Supplementary Tables 1–2 and Supplementary Fig. 1 are provided in the Supplementary Information file (PDF). The dataset generated and analyzed during this study, containing de-identified demographic, clinical, and laboratory data underlying all figures and tables, is provided in the Supplementary data set file (Excel). Both the Supplementary Information (PDF) and Supplementary data set file (Excel) are accessible at: https://anabio.com.vn/documents/ (folder name: Supplementary data – Navax-RSV pneumonia). Additional de-identified individual participant data beyond the datasets shared are available from the corresponding author (vananhbiolab@gmail.com) upon reasonable request. Access will be granted for academic research purposes only, following approval by the Vietnam National Children’s Hospital.
References
Jain, S. et al. Community-acquired pneumonia requiring hospitalization among U.S. children. N. Engl. J. Med. 372, 835–845 (2015).
Rudan, I., Boschi-Pinto, C., Biloglav, Z., Mulholland, K. & Campbell, H. Epidemiology and etiology of childhood pneumonia. Bull. World Health Organ. 86, 408–416 (2008).
Nair, H. et al. Global and regional burden of hospital admissions for severe acute lower respiratory infections in young children in 2010: a systematic analysis. Lancet 381, 1380–1390 (2013).
Hall, C. B. Respiratory syncytial virus and parainfluenza virus. N. Engl. J. Med. 344, 1917–1928 (2001).
Glezen, W. P., Taber, L. H., Frank, A. L. & Kasel, J. A. Risk of primary infection and reinfection with respiratory syncytial virus. Am. J. Dis. Child. 140, 543–546 (1986).
Shi, T. et al. Global, regional, and national disease burden estimates of acute lower respiratory infections due to respiratory syncytial virus in young children in 2015: a systematic review and modelling study. Lancet 390, 946–958 (2017).
Fadlyana, E. et al. Risk factors associated with nasopharyngeal carriage and density of Streptococcus pneumoniae, Haemophilus influenzae, Moraxella catarrhalis, and Staphylococcus aureus in young children living in Indonesia. Pneumonia 10, 14 (2018).
File, T. M. Community-acquired pneumonia. Lancet 362, 1991–2001 (2003).
Wiegers, H. M. G. et al. Bacterial co-infection of the respiratory tract in ventilated children with bronchiolitis; a retrospective cohort study. BMC Infect. Dis. 19, 938 (2019).
Hishiki, H. et al. Incidence of bacterial coinfection with respiratory syncytial virus bronchopulmonary infection in pediatric inpatients. J. Infect. Chemother. 17, 87–90 (2011).
Kneyber, M. C. et al. Concurrent bacterial infection and prolonged mechanical ventilation in infants with respiratory syncytial virus lower respiratory tract disease. Intensive Care Med. 31, 680–685 (2005).
Thorburn, K., Harigopal, S., Reddy, V., Taylor, N. & Van Saene, H. High incidence of pulmonary bacterial co-infection in children with severe respiratory syncytial virus (RSV) bronchiolitis. Thorax 61, 611–615 (2006).
Li, Y., Pillai, P., Miyake, F. & Nair, H. The role of viral co-infections in the severity of acute respiratory infections among children infected with respiratory syncytial virus (RSV): A systematic review and meta-analysis. J. Glob. Health 10 (2020).
Meskill, S. D. & O’Bryant, S. C. Respiratory virus co-infection in acute respiratory infections in children. Curr. Infect. Dis. Rep. 22, 1–8 (2020).
Lin, H. C. et al. RSV pneumonia with or without bacterial co-infection among healthy children. J. Formos. Med. Assoc. 121, 687–693 (2022).
Esposito, S. et al. RSV prevention in all infants: which is the most preferable strategy?. Front. Immunol. 13, 880368 (2022).
Gatt, D., Martin, I., AlFouzan, R. & Moraes, T. J. Prevention and treatment strategies for respiratory syncytial virus (RSV). Pathogens 12, 154 (2023).
Pecenka, C. et al. Respiratory syncytial virus vaccination and immunoprophylaxis: realising the potential for protection of young children. Lancet 404, 1157–1170 (2024).
Anderson, L. J. et al. Strategic priorities for respiratory syncytial virus (RSV) vaccine development. Vaccine 31, B209–B215 (2013).
Domachowske, J. B., Anderson, E. J. & Goldstein, M. The future of respiratory syncytial virus disease prevention and treatment. Infect. Dis. Ther. 10, 47–60 (2021).
Puitt, B. Oxygen therapy for children with respiratory syncytial virus. J. Respir. Care Prac. 36 (2023).
Ruhe, J. J. & Hasbun, R. Streptococcus pneumoniae bacteremia: duration of previous antibiotic use and association with penicillin resistance. Clin. Infect. Dis. 1, 1132–1138 (2003).
Taylor, S. L. et al. Long-term azithromycin reduces Haemophilus influenzae and increases antibiotic resistance in severe asthma. Am. J. Respir. Crit. Care Med. 200, 309–317 (2019).
Guarner, F. et al. World Gastroenterology Organisation Global Guidelines: probiotics and prebiotics October 2011. J. Clin. Gastroenterol. 46, 468–481 (2012).
Hill, C. et al. The International Scientific Association for Probiotics and Prebiotics consensus statement on the scope and appropriate use of the term probiotic. Nat. Rev. Gastroenterol. Hepatol. 11, 506–514 (2014).
Kumpu, M. et al. Milk containing probiotic Lactobacillus rhamnosus GG and respiratory illness in children: a randomized, double-blind, placebo-controlled trial. Eur. J. Clin. Nutr. 66, 1020–1023 (2012).
Anaya-Loyola, M. A. et al. Bacillus coagulans GBI-30, 6068 decreases upper respiratory and gastrointestinal tract symptoms in healthy Mexican scholar-aged children by modulating immune-related proteins. Food Res. Int. 125, 108567 (2019).
Slivnik, M. et al. Effect of daily Bacillus subtilis DE111® intake on gastrointestinal health and respiratory infections in children attending day-care: a randomised, parallel, double-blind, placebo-controlled study. J. Probiot. Health 8, 225 (2020).
Hojsak, I., Tokic Pivac, V., Mocic Pavic, A., Pasini, A. M. & Kolacek, S. Bifidobacterium animalis subsp. lactis fails to prevent common infections in hospitalized children: a randomized, double-blind, placebo-controlled study. Am. J. Clin. Nutr. 101, 680–684 (2015).
Tran, D. M. et al. Nasal-spraying Bacillus spores as an effective symptomatic treatment for children with acute respiratory syncytial virus infection. Sci. Rep. 12, 12402 (2022).
Tran, T. T. et al. Efficient symptomatic treatment and viral load reduction for children with influenza virus infection by nasal-spraying Bacillus spore probiotics. Sci. Rep. 13, 14789 (2023).
World Health Organization Pneumonia Vaccine Trial Investigators Group. Standardization of Interpretation of Chest Radiographs for the Diagnosis of Pneumonia in Children (World Health Organization, 2001).
World Health Organization. Pocket Book of Hospital Care for Children: Guidelines for the Management of Common Childhood Illnesses. 2013. Available online: https://www.who.int/publications/i/item/9789241548373 (Accessed 6 January 2024).
Fu, L., Niu, B., Zhu, Z., Wu, S. & Li, W. CD-HIT: accelerated for clustering the next-generation sequencing data. Bioinformatics 28, 3150–3152 (2012).
Caporaso, J. G. et al. QIIME allows analysis of high-throughput community sequencing data. Nat. Methods 7, 335–336 (2010).
Segata, N. et al. Metagenomic biomarker discovery and explanation. Genome Biol. 12, R60 (2011).
Galloway-Peña, J. & Hanson, B. Tools for analysis of the microbiome. Dig. Dis. Sci. 65, 674–685 (2020).
Esposito, S. & Principi, N. Impact of nasopharyngeal microbiota on the development of respiratory tract diseases. Eur. J. Clin. Microbiol Infect. Dis. 37, 1–7 (2018).
Kang, H. M. & Kang, J. H. Effects of nasopharyngeal microbiota in respiratory infections and allergies. Clin. Exp. Pediatr. 64, 543–551 (2021).
Lazzerini, M. et al. Mortality and its risk factors in Malawian children admitted to hospital with clinical pneumonia, 2001-12: a retrospective observational study. Lancet Glob. Health 4, e57–e68 (2016).
McIntosh, K. Community-acquired pneumonia in children. N. Engl. J. Med. 346, 429–437 (2002).
Torres, A. et al. Challenges in severe community-acquired pneumonia: a point-of-view review. Intensive Care Med. 45, 159–171 (2019).
Hatakka, K. et al. Effect of long term consumption of probiotic milk on infections in children attending day care centres: double blind, randomised trial. BMJ 322, 1327 (2001).
Rautava, S., Salminen, S. & Isolauri, E. Specific probiotics in reducing the risk of acute infections in infancy—a randomised, double-blind, placebo-controlled study. Br. J. Nutr. 101, 1722–1726 (2009).
Zeng, J. et al. Effect of probiotics on the incidence of ventilator-associated pneumonia in critically ill patients: a randomized controlled multicenter trial. Intensive Care Med. 42, 1018–1028 (2016).
Hong, J. E. et al. Alveolar macrophages treated with Bacillus subtilis spore protect mice infected with respiratory syncytial virus A2. Front. Microbiol. 10, 447 (2019).
Voiriot, G. et al. Viral-bacterial coinfection affects the presentation and alters the prognosis of severe community-acquired pneumonia. Crit. Care. 20, 375 (2016).
Lin, G. L. et al. Association between disease severity and co-detection of respiratory pathogens in infants with RSV infection. medRxiv 2023-2002 (2023).
Sun, R., Cheng, Y. & Hu, H. Influenza A/H3N2 and its co-infection with other respiratory pathogens: higher pneumonia rates and prolonged hospital stays in pediatric patients. Jundishapur J. Microbiol. 17, 1–7 (2024).
Khair, O. A., Davies, R. J. & Devalia, J. L. Bacterial-induced release of inflammatory mediators by bronchial epithelial cells. Eur. Respir. J. 9, 1913–1922 (1996).
Rendon, A., Rendon-Ramirez, E. J. & Rosas-Taraco, A. G. Relevant cytokines in themanagement of community-acquired pneumonia. Curr. Infect. Dis. Rep. 18, 10 (2016).
Lehtoranta, L., Pitkaranta, A. & Korpela, R. Probiotics in respiratory virus infections. Eur. J. Clin. Microbiol. Infect. Dis. 33, 1289–1302 (2014).
Debnath, N., Kumar, A. & Yadav, A. K. Probiotics as a biotherapeutics for the management and prevention of respiratory tract diseases. Microbiol. Immunol. 66, 277–291 (2022).
Bordon, J. et al. Understanding the roles of cytokines and neutrophil activity and neutrophil apoptosis in the protective versus deleterious inflammatory response in pneumonia. Int J. Infect. Dis. 17, e76–e83 (2013).
Aliyu, M. et al. Interleukin-6 cytokine: an overview of the immune regulation, immune dysregulation, and therapeutic approach. Int Immunopharmacol. 111, 109130 (2022).
Amrouche, T. & Chikindas, M. L. Probiotics for immunomodulation in prevention against respiratory viral infections with special emphasis on COVID-19. AIMS Microbiol. 8, 338–356 (2022).
Ali Mirza, M., Bandaru, R. K. & T, U. Efficacy of Bacillus clausii UBBC-07 and Bacillus coagulans Unique IS-2 in mitigating pulmonary parameters in patients with moderate COVID-19 symptoms. Cureus 16, e76436 (2024).
de la Torre, M. C. et al. Serum immunoglobulins in the infected and convalescent phases in community-acquired pneumonia. Respir. Med. 107, 2038–2045 (2013).
Lalbiaktluangi, C. et al. A cooperativity between virus and bacteria during respiratory infections. Front Microbiol. 14, 1279159 (2023).
Wu, Y. et al. Lethal coinfection of influenza virus and Streptococcus pneumoniae lowers antibody response to influenza virus in lung and reduces numbers of germinal center B cells, T follicular helper cells, and plasma cells in mediastinal lymph Node. J. Virol. 89, 2013–2023 (2015).
Corthesy, B. Role of secretory IgA in infection and maintenance of homeostasis. Autoimmun. Rev. 12, 661–665 (2013).
Gómez-Llorente, C., Munoz, S. & Gil, A. Role of Toll-like receptors in the development of immunotolerance mediated by probiotics. Proc. Nutr. Soc. 69, 381–389 (2010).
Ashraf, R. & Shah, N. P. Immune system stimulation by probiotic microorganisms. Crit. Rev. Food Sci. Nutr. 54, 938–956 (2014).
Man, W. H., de Steenhuijsen Piters, W. A. & Bogaert, D. The microbiota of the respiratory tract: gatekeeper to respiratory health. Nat. Rev. Microbiol. 15, 259–270 (2017).
Narendrakumar, L. & Ray, A. Respiratory tract microbiome and pneumonia. Prog. Mol. Biol. Transl. Sci. 192, 97–124 (2022).
Mariani, J. et al. Short-term particulate matter exposure influences nasal microbiota in a population of healthy subjects. Environ. Res. 162, 119–126 (2018).
Sakwinska, O. et al. Nasopharyngeal microbiota in healthy children and pneumonia patients. J. Clin. Microbiol. 52, 1590–1594 (2014).
Grier, A. et al. Temporal dysbiosis of infant nasal microbiota relative to respiratory syncytial virus infection. J. Infect. Dis. 223, 1650–1658 (2021).
Mansbach, J. M. et al. Haemophilus-dominant nasopharyngeal microbiota is associated with delayed clearance of respiratory syncytial virus in infants hospitalized for bronchiolitis. J. Infect. Dis. 219, 1804–1808 (2019).
Jamalkandi, S. A. et al. Oral and nasal probiotic administration for the prevention and alleviation of allergic diseases, asthma and chronic obstructive pulmonary disease. Nutr. Res. Rev. 34, 1–16 (2021).
Du, T., Lei, A., Zhang, N. & Zhu, C. The beneficial role of probiotic Lactobacillus in respiratory diseases. Front Immunol. 13, 908010 (2022).
Song, M. et al. Killed Bacillus subtilis spores as a mucosal adjuvant for an H5N1 vaccine. Vaccine 30, 3266–3277 (2012).
Tiwari, S. K. et al. Probiotics at war against viruses: what is missing from the picture?. Front. Microbiol. 11, 1877 (2020).
Acknowledgements
The authors would like to thank doctors and nurses at Center for Pulmonology and Respiratory Care, Vietnam National Children’s Hospital for patient care, sample collection, and technical assistance; Le Phuong Dung at Spobiotic Research Center, ANABIO R&D Ltd. for her wet-lab support and technical assistance; Nguyen Huu An for his assistance in the analysis of the nasal microbiota; Dr. Hisashi Tadakuma, Assistant Professor at School of Life Science and Technology, Shanghai University and Dr. Ly Vu, Assistant Professor in Faculty of Pharmaceutical Sciences, University of British Columbia for critical reading and English editing of the manuscript. This study was supported by H.T.L. by a research fund (Grant No. ANABIO/RG-2022-08) from ANABIO R&D Ltd.
Author information
Authors and Affiliations
Contributions
H.T.L. contributed to Patient Recruitment, Patient’s Random Assignment to Interventions, Clinical Assessments, and Project Administration. T.T.B.P. contributed Methodology, Sub-clinical Assessment, Writing-Review & Editing. H.T.B. contributed Investigation, Formal Analysis, and Writing-Original Draft. H.T.H.L. contributed Methodology, Patient Recruitment, and Clinical Assessments. D.M.T. contributed Conceptualization and Methodology. N.H.N., H.T.P., V.D.T., U.V.P., and N.V.P. contributed to Patient Recruitment, Sample Collection, and Clinical Assessment. H.T.D. contributed Sub-clinical Assessment. A.H.N. provided LiveSpo Navax, contributed Discussion. T.D.P. contributed Formal Analysis and Validation. A.T.V.N. contributed Conceptualization, Methodology, Writing-Original Draft/Review & Editing.
Corresponding authors
Ethics declarations
Competing interests
LiveSpo Navax is produced by LiveSpo Pharma Ltd., for which A.H.N. is the founder and scientific director. A.H.N. provided the study product and contributed to the general scientific discussion. A.T.V.N. serves as scientific consultant for LiveSpo Pharma Ltd. A.T.V.N. and H.T.B. are employees of the Spobiotic Research Center, part of ANABIO R&D Ltd., which funded this study. As part of their employment, they contributed to study design, data analysis, and manuscript preparation. LiveSpo Pharma Ltd. had no role in study design, data collection and analysis, the decision to publish, or the preparation of the manuscript. The remaining authors report no conflicts of interest.
Peer review
Peer review information
Communications Medicine thanks the anonymous reviewers for their contribution to the peer review of this work.
Additional information
Publisher’s note Springer Nature remains neutral with regard to jurisdictional claims in published maps and institutional affiliations.
Rights and permissions
Open Access This article is licensed under a Creative Commons Attribution 4.0 International License, which permits use, sharing, adaptation, distribution and reproduction in any medium or format, as long as you give appropriate credit to the original author(s) and the source, provide a link to the Creative Commons licence, and indicate if changes were made. The images or other third party material in this article are included in the article's Creative Commons licence, unless indicated otherwise in a credit line to the material. If material is not included in the article's Creative Commons licence and your intended use is not permitted by statutory regulation or exceeds the permitted use, you will need to obtain permission directly from the copyright holder. To view a copy of this licence, visit http://creativecommons.org/licenses/by/4.0/.
About this article
Cite this article
Thi Le, H., Thi Bich Phung, T., Thi Bui, H. et al. Nasal-spraying Bacillus spore probiotics for pneumonia in children with respiratory syncytial virus and bacterial co-infections: a randomized clinical trial. Commun Med 5, 336 (2025). https://doi.org/10.1038/s43856-025-01029-9
Received:
Accepted:
Published:
Version of record:
DOI: https://doi.org/10.1038/s43856-025-01029-9







