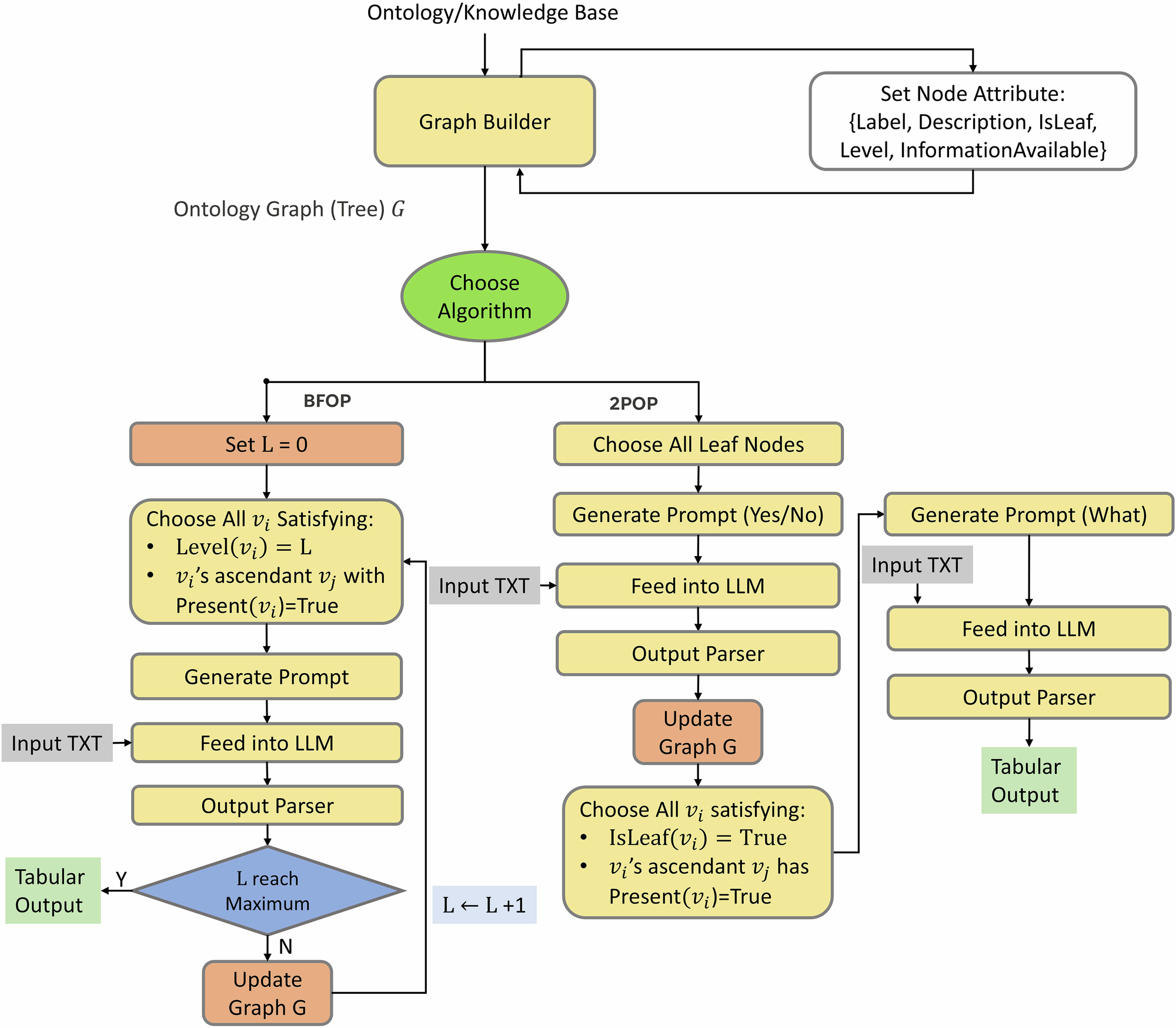
Fig. 1: The data processing pipeline.

The mCODE ontology is converted into a directed acyclic graph by the graph builder module, encoding named entities and their relationships. The pipeline then applies one of three prompting strategies – baseline, BFOP, or 2POP – to generate structured prompts for large language models, enabling the extraction of standardized mCODE data fields from unstructured oncology clinical notes.