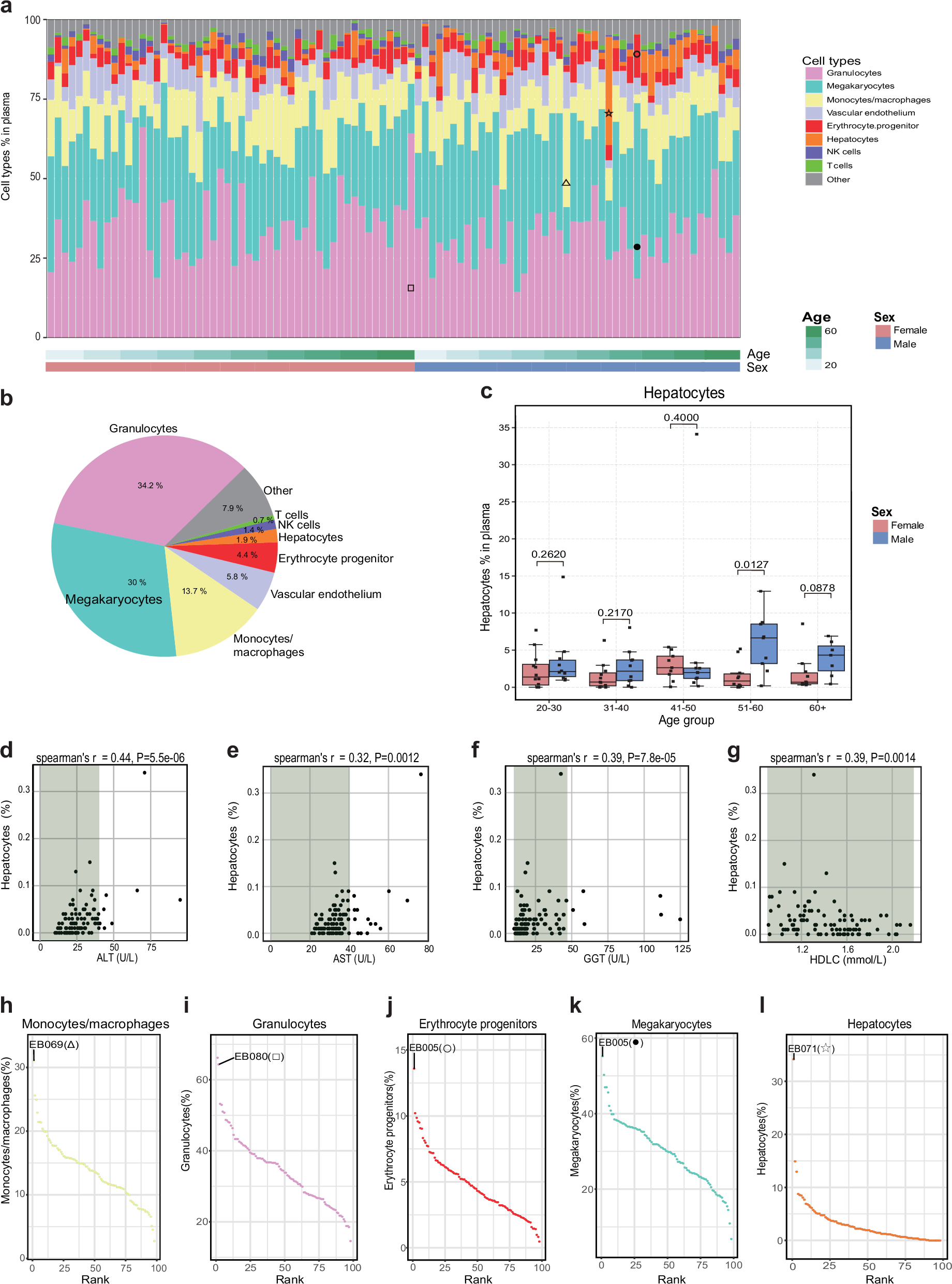
Fig. 5: Cell-type origin analysis of the plasma cfDNA based on the methylation profile (Deconvolution method: Loyfer et al.18.).

a Cell-type composition of plasma cfDNA for each individual (n = 98). b Cellular contributors to cfDNA (median value of 98 samples). c Boxplot comparing the hepatocytes-derived cfDNA proportions of females (rose red) and males (blue) in different age groups. The numbers of individual samples in each group are shown in Fig. 1a. Box plots show median ± interquartile range (IQR) and 1.5 IQR ranges (whiskers). The P values were calculated by the Wilcoxon rank-sum test (two-tailed). d–g Spearman’s correlation between the hepatocytes-derived cfDNA proportion and ALT, AST, GGT, and HDLC, respectively. h, i The rank of samples based on cfDNA derived from monocytes/macrophages, granulocytes, erythroid progenitor cells, megakaryocytes, and hepatocytes. Special triangle (Δ), square (▢), hollow circle (∘), solid circles (●), and star (✩) in (a) represent the corresponding participants in (h–l).