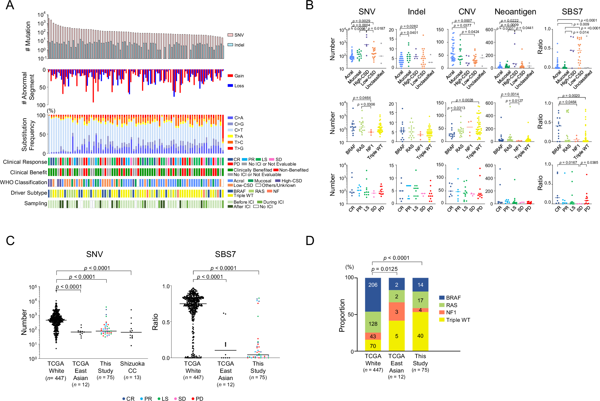
Fig. 2: Landscape of Japanese melanoma exomes.

A Overview of genomic aberrations. Melanoma samples (n = 75 cases; the results from the first sample for one case are presented) were sorted according to the number of SNVs. Panels from top to bottom: bar plots for number of SNVs and indels; bar plots for number of segments with copy-number aberration (CN gain and loss); rates in percentage of nucleotide substitutions (C > A, C > G, C > T, T > A, T > C, and T > G); irRECIST; clinical benefit; WHO classification; driver subtype; and the timing of tumor sampling. B Group comparisons of the number of SNVs, indels, CNVs, neoantigens, and the ratio of SBS7 signature. Upper, middle, or lower panels indicate dot plots per WHO classification (n = 75 cases), driver subtype (n = 75 cases), or clinical response (n = 39 cases). P-values were computed with the two-sided Mann–Whitney U-test and are shown when significant (p < 0.05). C Ethnic differences in melanoma mutational profiles between white and Japanese or East Asian populations. P-values were computed with the two-sided Mann–Whitney U-test and are shown when significant (p < 0.05). D Ethnic differences in driver subtypes between white and Japanese or East Asian populations. P-values were computed with two-sided Fisher’s exact test and are shown when significant (p < 0.05). CSD cumulative sun-damaged; irRECIST immune-related response evaluation criteria in solid tumors; CR complete response; PR partial response; LS long-term survival; SD stable disease; PD progressive disease; WT wildtype; ICI immune checkpoint inhibitor; SBS single-base substitution; TCGA the Cancer Genome Atlas; Shizuoka CC Shizuoka Cancer Center.