Abstract
Background
Immune checkpoint inhibitors (ICIs) have greatly improved advanced melanoma prognosis. However, the efficacy of ICIs in Japanese patients has been found to be lower than that in their white counterparts. We aimed to elucidate the genomic and transcriptomic features associated with response to ICIs in Japanese patients with melanoma.
Methods
A total of 129 tumor samples were collected from 78 patients with melanoma who received therapeutic regimens with or without ICI treatment. We performed exome and RNA sequencing and investigated the association between genomic and transcriptomic factors and the clinical efficacy of ICI.
Results
The number of somatic SNVs in Japanese patients with melanoma is lower than that in the TCGA white data owing to the biased distribution of WHO subtypes. The driver subtypes BRAF, NRAS, and NF1 are less prevalent, but the triple wildtype predominantly exists in this cohort. An exome-wide survey reveals no significant association of mutated genes with ICI response; however, transcriptomic analysis reveals inflammation-associated genes, including several chemokines and cytokines, that are highly expressed in clinically benefited patients. Follicular helper T cells, measured by immune cell composition analysis, are significantly enriched in clinically benefited patients (p = 0.0373). Through time-course transcriptome analysis, in addition to several cytotoxic T-cell genes, MARCO on tumor-associated macrophages is found to be induced by ICI treatment in clinically benefited patients (p = 0.0040). Protein expression of these genes is confirmed by immunohistochemical and multiplex immunofluorescence analyses.
Conclusions
To our knowledge, this is the first and largest genomic cohort study in Japanese patients with melanoma in which tumor samples were prospectively analyzed. Genomic and transcriptomic analyses reveal candidate biomarkers for ICI in Japan.
Plain Language Summary
Melanoma treatment has been improved by the introduction of drugs called Immune checkpoint inhibitors (ICIs). However, Japanese people often show lower response rates than white people. To understand why, we collected tumor and blood samples from Japanese people with melanoma and analyzed their DNA and RNA. DNA is a component of cells that is changed (mutated) compared to normal cells. We found that DNA from Japanese people tends to have fewer mutations that are associated with favorable responses to ICIs compared with DNA from white people. In contrast, certain features of the immune system could be used to predict which people would benefit from ICI treatment. Among them, we hypothesize that cells called “follicular helper T cells” and “MARCO-positive macrophages” may play particularly beneficial roles in Japanese patients.
Similar content being viewed by others
Introduction
Although immune checkpoint inhibitors (ICIs) have greatly improved advanced melanoma prognosis, response rates vary considerably among individuals and across ethnic groups. In white patients, the reported overall response rate (ORR) is 45% for anti-PD-1 antibody monotherapy and 58% for combination therapy with CTLA-4 inhibitors1. In contrast, Japanese patients showed markedly lower response rates, with ORR of only 34.8% and 26.3–43.3% for monotherapy2 and combination therapy3,4, respectively. The distribution of melanoma subtypes based on the World Health Organization (WHO) classification5 differs between Japanese and white patients. Specifically, cumulative sun damage (CSD)-type melanomas (low and high CSD), which tend to respond better to ICI treatment, are more common in white patients, whereas acral and mucosal melanomas, which tend to respond poorly to ICI treatment, are more prevalent in Japanese patients. These results suggest that the distribution of melanoma subtypes may explain the interethnic differences in ICI responses among patients with melanoma. However, to date, no study has assessed the genetic mutational profiles of Japanese patients with melanoma. In addition, many reports have indicated large individual differences in ICI responses, even among the same melanoma subtype. Several review articles focusing on melanoma in white patients have identified tumor tissue biomarkers associated with the efficacy of ICIs, including Tumor Infiltrating Lymphocytes (TILs)6, CD8+ TILs7, and tumor mutation burden (TMB)8. In addition, follicular helper T cells9 and tumor-associated macrophages (TAMs)10 in the tumor microenvironment have also been identified as potential biomarkers. Among TAM markers, macrophage receptor with collagenous structure (MARCO) has been reported to be associated with ICI response in white patients with melanoma11.
However, there are no established biomarkers for melanoma in Japanese patients due to the lack of studies with sufficient sample sizes.
In this study, we evaluate the genomic and transcriptomic profiles of blood and tumor samples from Japanese patients with melanoma, before and after ICI therapy, from multiple facilities and examine their association with response to ICIs.
Methods
Study structure
Patients from 14 academic and cancer hospitals in Japan were included in this study (Supplementary Table S1). Bioinformatical and statistical analyses were performed at the Cancer Precision Medicine Center of the Japanese Foundation for Cancer Research (Ariake, Tokyo, Japan). These institutions participated in the “Project for Cancer Research and Therapeutic Evolution” (P-CREATE) program, granted by the Japan Agency for Medical Research and Development (AMED). The follow-up duration to determine clinical response was at least 1 year.
Melanoma samples and histopathological diagnosis
Melanoma samples were collected by surgical excision or biopsy at the following time points: before ICI administration (before ICI), during ICI treatment (during ICI), and after discontinuation of ICI due to progression or toxicity (after ICI). Clinicopathological characteristics were obtained from medical records. Prior to the first sample collection, most patients had not received any ICIs, but might have received conventional chemotherapy (dacarbazine) or BRAF and MEK inhibitors (dabrafenib/trametinib). Ten patients whose prior ICI were ineffective and were sampled before receiving a second ICI treatment were included in the study (Fig. 1A, B). Sections from formalin-fixed paraffin-embedded (FFPE) tissues were used for pathological diagnoses. The tumors were classified based on the WHO classification5. Case and sample information with past therapeutic history is presented in Supplementary Tables S2–S4.
A REMARK diagram. Therapeutic response of the patients was classified with irRECIST with modification. B Schematic presentation of therapeutic histories of patients in the current study. irRECIST immune-related response evaluation criteria in solid tumors; QC quality check; ICI immune checkpoint inhibitor; CR complete response; PR partial response; LS long-term survival; SD stable disease; PD progressive disease; IFNβ interferon-beta; DTIC dacarbazine; DAV-feron, the combination therapy of dacarbazine, nimustine, vincristine, and local IFNβ; RT radiation therapy; BRAF/MEKi BRAF inhibitor and MEK inhibitor. “Other ICI” refers to an ICI agent different from that used in the prior systemic therapy.
Clinical response of the patients in the cohort to immune checkpoint inhibitors
From the initial 129 tumor samples from 78 patients, 7 samples from 3 cases were excluded from subsequent analyses owing to poor tumor content (tumor content < 0.2). A total of 112 and 10 tumors from 65 and 10 patients who received therapeutic regimens with and without ICIs (ipilimumab, nivolumab, or pembrolizumab), respectively, were rendered for further exome-seq and RNA-seq analyses. Among these cases, 20 cases without available data on pre-ICI treatment, and 6 cases with overall survival less than 60 days were excluded; data of the remaining 39 cases were used for subsequent binary comparison analyses. (Fig. 1A and Supplementary Table S2) The clinical response to ICIs was classified according to the immune-related Response Evaluation Criteria in Solid Tumors (irRECIST), as previously described12. After ICI treatment, some patients with stable disease (SD) or progressive disease (PD) have been observed to survive for longer than 1 year13. Based on this observation, SD or PD was subdivided into long-term survival (LS) and short-term survival using a cut-off of 1 year. The 5-tier classes of clinical response were then used as complete response (CR), partial response (PR), LS, SD, and PD in the current study. We further defined CR, PR, and LS as clinically benefited patients and SD and PD as non-benefited patients for binary comparisons. Exome-seq was successfully performed for all 39 cases, whereas RNA-seq was conducted for 35 cases, excluding 2 that failed quality check and 2 with insufficient tumor content for RNA analysis. (Fig. 1A and Supplementary Table S2)
Sample preparation for genomic and transcriptomic analysis
Specimens were divided into multiple pieces and processed either to snap-frozen fresh-frozen (FF) tissues for DNA and RNA sequencing or to FFPE tissues for histopathological and immunohistochemical examination. FF cancer tissues were cut into 10-µm-thick sections, and cancer cells were selectively enriched by laser-capture microdissection with an LMD7000 (Leica, Wetzlar, Germany) following the manufacturer’s protocol. DNA samples were extracted using the QIAamp DNA Micro Kit (Qiagen, Valencia, CA, USA) (Supplementary Table S3). Matched normal DNA samples were used for exome sequencing in all germline and somatic variant calling. Normal DNA was extracted from the buffy coat using the RiboPure Blood Kit (Thermo Fisher Scientific, Carlsbad, CA, USA). The quantity and quality were confirmed using a NanoDrop 2000 (Thermo Fisher Scientific) and Qubit 2.0 fluorometer (Thermo Fisher Scientific). A hundred and twenty-eight DNA specimens from 78 patients met the criteria for purity (OD260/280 nm > 1.4) and concentration (ratio of dsDNA/ssDNA > 0.18). RNA was extracted from the FF tumor specimens using a RNeasy Micro Kit (Qiagen, Hilden, Germany). Regarding RNA, 122 samples from 77 patients met the purity criteria (optical density at 260/280 nm > 1.69, RNA integrity number > 2.2, and DV200 > 54).
Library preparation and sequencing for exome and RNA sequencing analyses
The extracted DNA was subjected to exome analysis using SureSelect V5 or customs V5 Kit (Agilent Technologies, Santa Clara, CA, USA). mRNA libraries were generated using the TruSeq Stranded mRNA Library Prep Kit (Illumina, San Diego, CA, USA), following the manufacturer’s instructions. Sequencing of the captured DNA was conducted with an in-house HiSeq2500 or HiSeq2000 (Illumina) or outsourced to Macrogen Japan Corp. (Aomi, Tokyo).
Germline/somatic mutation call, single base substitution signature, and melanoma driver gene mutation
Sequenced reads were aligned to the reference human genome (hg19) using the Burrows–Wheeler Aligner (ver. 0.7.12)14. GATK (GenomeAnalysisTK, ver. 3.4-46) was used to recalibrate the variant quality score and perform local realignment15.
Somatic SNVs were called using VarScan (ver. 2.3.7)16, MuTect (ver. 1.1.5)17, and Karkinos2 (ver.0.1; http://sourceforge.net/projects/karkinos/) as previously reported18. VarScan (ver. 2.3.7), SomaticIndelDetector (ver. 2.3-9), and Karkinos2 (ver.0.1) were used to detect somatic indels. Somatic SNVs and indels were considered as genuine mutations if they were found at least twice among the three callers. Somatic copy number variants (CNVs) were detected using EXCAVATOR (ver. 2.2) with GISTIC (ver. 2.0.23)19,20.
Single base substitution (SBS) signatures were computed using Rsolnp (ver. 1.1.6) by minimizing the differences between the model (COSMIC mutation signature v2; downloaded from https://cancer.sanger.ac.uk/signatures/signatures_v2) and observed substitutions21. Germline SNVs and indels were called according to a previously described method22. None of the patients had pathogenic variants in the causal genes of hereditary melanoma syndrome.
Driver subtypes
Melanoma driver genes were curated using TumorPortal (http://www.tumorportal.org/; Supplementary Table S5)23.
T-cell receptor repertoire
The complement-determining region 3 of the T-cell receptor (TCR) β chain was amplified using the iRepertoire multiplex primer set (HTBI-M; iRepertoire, Huntsville, AL, USA) following the manufacturer’s instructions24. The Qiagen OneStep RT-PCR Kit (Qiagen) was used for reverse transcription. Amplification and library preparation were performed using the iR-Processor and iRock 2.0 (iRepertoire, Huntsville, AL, USA). Paired-end sequencing was performed on the purified libraries using the Illumina MiSeq v2 500-cycle Reagent Kit (Illumina), and a median read depth of 615,127 reads per sample was generated. Web tools provided by iRepertoire (http://www.irepertoire.com) were used to perform basic informatics analyses, such as barcode demultiplexing and filtering, V(D)J alignment, and CDR identification, and to calculate diversity indices24.
HLA genotyping and mutational analysis
HLA class I genotypes were determined via the OptiType algorithm (ver.1.3.1)25 using targeted re-sequencing data of normal samples. SNVs, indels, and CNVs in HLA-A, -B, and -C genes were identified using POLYSOLVER (v4) and LOHHLA (ver. 20171108)26,27.
Neoantigen prediction
Exome sequencing data were used to predict neoantigens. All 8- to 11-mer peptides, each harboring a substituted amino acid, were examined by filtering with a predicted binding affinity for HLA-A < 500 nM, as previously described28,29. Data were analyzed using NetMHCpanv2.8 software30.
Methodology used for transcriptomic analyses
RNA reads were aligned to the GRCh37 reference genome using Bowtie2-2.2.331. Data with % abundance (the percentage of reads aligned to abundant transcripts, including mitochondrial and ribosomal RNAs; computed by Picard toolkit 2.6.0 [Broad Institute. Picard toolkit https://broadinstitute.github.io/picard/ 2016]) >25, were excluded from further analyses in addition to the RNA quality check described under the subsection “sample preparation for genomic and transcriptomic analysis”.
Transcripts per million reads mapped (TPMs) as gene expression values were computed by RSEM-1.3.032 and annotated by ENSEMBL release 75.15. For further analysis, we transformed the TPMs by log10 after adding a pseudo-value of 0.01 to avoid an infinite value. ComBat (implemented in R package SVA ver. 3.30.1)33 was used to adjust for batch effects of TPM, which arose from the different-time library preparation and sequencing of RNA.
The binary comparison of gene expression between clinically benefited patients and non-benefited patients was conducted using significance analysis of microarrays (SAM) (SAM; siggenes, ver. v1.56.0 in R)34 in the two-class unpaired mode to identify differential expression between the two groups. To investigate whether ICI-induced gene expression changes would differ between clinically benefited patients and non-benefited patients samples, gene expression values from pre-treatment samples were subtracted from those of post-treatment samples. The resulting delta values were compared between the two groups using the Mann–Whitney U-test. Genes with a median expression value < 0.5 were excluded from the analysis.
The RNA-seq data were analyzed using CIBERSORT (ver. 1.05) to infer the immune cell types infiltrating the tumor35.
Immunohistochemistry
Regarding immunohistochemistry, 4-μm thick sections from FFPE tissue samples were manually stained using anti-MARCO polyclonal antibody (#PA5-64134, rabbit IgG, Invitrogen) with 1:100 dilution and counterstained with Giemsa stain.
Multiplex immunofluorescence with PhenoCycler® (CODEX)
Multiplex immunofluorescence was performed as previously described36. Briefly, 4-µm thick FFPE tissue sections were deparaffinized, rehydrated, and rendered to antigen retrieval in citrate buffer solution (10 mM, pH 6.0) using a pressure cooker. The tissues were subsequently stained by manual procedure with a cocktail of antibodies (CD20-BX007 with Alexa750, CD8-BX026 with Atto 550, CD4-BX003, CD68-BX015, PD-1-BX046, PD-L1-BX043 with Alexa Fluor 647 [Akoya Biosciences, Delaware, USA], MARCO-BX016, and MelanA-BX022 [Abcam, Cambridge, UK]) for 3 h at room temperature. MelanA (EPR20380, Abcam) was conjugated in-house, according to the manufacturer’s recommendations (Akoya Biosciences). Multiplex imaging was performed using a microfluidics instrument (PhenoCycler, Akoya Biosciences) with a fluorescence microscope (BZ-X700, Keyence, Osaka, Japan) and CODEX Instrument Manager software (Akoya Biosciences). The raw image files were processed using CODEX processor version 1.8 (Akoya Biosciences). The cell composition was quantified as follows: (1) a region of tissue cellular neighborhood was defined based on cellularity using the CODEX processor, (2) the region was labeled according to the cellularity (from low to high) as 1 and 2 for the samples before ICI treatment, and as 1, 2 and 3 for the samples after ICI treatment, (3) the composition of each antigen expressing cell was computed as the fold change in cell numbers within the neighborhood, (4) cell density was computed as the average of cell composition per region, and (5) the relative density of each antigen-expressing cell was estimated as the ratio of cell density of region 2 (or 3) to that of region 1.
Statistical analyses
The Mann–Whitney U-test, Wilcoxon signed rank test, McNemar test, and Fisher’s exact test were used to statistically evaluate the correlations between genomic or transcriptomic parameters and ICI-sensitive and resistant groups using GraphPad Prism (ver. 9.4.1) and R software (ver. 4.0.3). The Kaplan–Meier survival curves based on MARCO expression levels and log-rank tests for statistical significance were performed using GraphPad Prism. All statistical tests were performed using two-sided analyses.
Ethical approval
Patients with melanoma who underwent surgery and/or biopsy at the participating hospitals/institutes between 2014 and 2021 were recruited for participation in the study. Ethical approval was obtained from the Internal Review Boards of the participating institutions. All patients provided written informed consent. Ethical approval was obtained from the Internal Review Board of the National Cancer Center (approval number 2016-248). Written informed consent was obtained from all the recruited patients.
Results
Landscape of melanoma exomes in Japanese patients
To delineate the landscape of melanoma genomes in Japanese patients and identify potential genomic biomarker(s) associated with clinical response to ICIs, we conducted exome and RNA sequencing analyses of 129 tumors from 78 patients from 13 institutions in Japan. After excluding 7 tumors from 3 cases owing to poor tumor content (tumor content < 0.2), 122 tumors from 75 cases were processed for subsequent analyses, among which 65 cases had been treated with ICI for recurrent or advanced unresectable conditions. Samples collected before ICI treatment were available for 39 patients (Fig. 1A).
Fifty-eight of the 65 cases had sufficient information and evaluable follow-up duration (overall survival ≥ 60 days) for classification of clinical response to ICIs. In the 58 patients (clinically benefited patients, n = 39; non-benefited patients, n = 19), we statistically evaluated several clinicopathological attributes, including sex, age, WHO classification, clinical stage, ICI regimen, Driver subtype, prior BRAF-targeted therapy and serum lactate dehydrogenase25, and found no association with clinical response (Supplementary Table S2 and Table 1). The melanoma samples were classified based on the driver subtyping scheme using the mutational status of BRAF, RAS, and NF1 (Supplementary Fig. S1 and Fig. 2D), according to the method previously described37. As previously reported37, the triple wildtype subtype was significantly enriched in acral melanomas in the current cohort (Supplementary Fig. S1). However, the driver subtypes were not associated with the clinical response (p = 0.8726, Fisher’s exact test; Table 1).
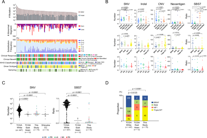
A Overview of genomic aberrations. Melanoma samples (n = 75 cases; the results from the first sample for one case are presented) were sorted according to the number of SNVs. Panels from top to bottom: bar plots for number of SNVs and indels; bar plots for number of segments with copy-number aberration (CN gain and loss); rates in percentage of nucleotide substitutions (C > A, C > G, C > T, T > A, T > C, and T > G); irRECIST; clinical benefit; WHO classification; driver subtype; and the timing of tumor sampling. B Group comparisons of the number of SNVs, indels, CNVs, neoantigens, and the ratio of SBS7 signature. Upper, middle, or lower panels indicate dot plots per WHO classification (n = 75 cases), driver subtype (n = 75 cases), or clinical response (n = 39 cases). P-values were computed with the two-sided Mann–Whitney U-test and are shown when significant (p < 0.05). C Ethnic differences in melanoma mutational profiles between white and Japanese or East Asian populations. P-values were computed with the two-sided Mann–Whitney U-test and are shown when significant (p < 0.05). D Ethnic differences in driver subtypes between white and Japanese or East Asian populations. P-values were computed with two-sided Fisher’s exact test and are shown when significant (p < 0.05). CSD cumulative sun-damaged; irRECIST immune-related response evaluation criteria in solid tumors; CR complete response; PR partial response; LS long-term survival; SD stable disease; PD progressive disease; WT wildtype; ICI immune checkpoint inhibitor; SBS single-base substitution; TCGA the Cancer Genome Atlas; Shizuoka CC Shizuoka Cancer Center.
Figure 2A shows an overview of the genomic aberration profiles of the 75 Japanese patients with melanoma. As anticipated, the number of SNVs, indels, CNVs, and neoantigens, and the ratio of SBS7 signature, a mutational signature generated by ultraviolet (UV) exposure21,38, exhibited significant correlations with the WHO classification and driver subtypes (Fig. 2B, upper and middle panels), indicating the robustness of our exome analyses and clinical information. Nevertheless, unlike previous genomic studies39, in which intimate links of TMBs (the total number of SNVs/indels in a sample) or neoantigens with clinical response to ICIs were observed, no clear association was observed in the current cohort (Fig. 2B, lower panels).
Melanoma samples from our cohort, Shizuoka Cancer Center, or the East Asian population in The Cancer Genome Atlas (TCGA) (TCGA; classified based on available demographic information), had significantly fewer SNVs than those from the white population in TCGA (Fig. 2C left)37,40. Coincidently, the majority of melanomas from our cohort or TCGA of the East Asian population had a significantly lower ratio of SBS7 signature than did those from TCGA of the white population (Fig. 2C right)37. These observations are consistent with previous etiological findings that UV-induced and non-UV-induced melanomas are predominant in white and East Asian populations, respectively41. The composition of driver subtypes also differed between white populations (TCGA of white patients) and East Asians (our cohort and TCGA of East Asians); BRAF and triple wildtype were the major subtypes in white and East Asian populations, respectively. (Supplementary Fig. S1 and Fig. 2D). These findings suggest different melanomagenic processes in different ethnicities.
As a reflection of the biased compositions of driver subtypes in WHO classifications, driver events for melanomas in Japanese patients were represented by TERT amplification, NRAS missense SNVs, EP300 amplification, BRAF missense SNVs, and CDKN2A homozygous deletions (Fig. 3 and Supplementary Table S5; n = 39; pre-ICI samples). However, no particular driver gene was detected to be associated with the clinical response to ICIs (Fig. 3). Moreover, exome-wide comparisons did not show association between any gene mutation and clinical response (Fig. 2B). As such, exome analyses revealed the characteristic genomic features of melanoma in Japanese patients but did not identify any genomic markers associated with susceptibility to ICI therapies.
Status of irRECIST, clinical benefit, WHO classification, driver subtype, and HLA-24:02 allele zygosity are also shown with color codes above the oncoprint. irRECIST immune-related response evaluation criteria in solid tumors; CR complete response; PR partial response; LS long-term survival; SD stable disease; PD progressive disease; CSD cumulative sun-damaged; WT wildtype; LOH loss of heterozygosity.
HLA type and somatic mutation
Using the exome data, the HLA class I of the patients was genotyped with OptiType. There were 10, 19, and 9 genotypes for HLA-A, -B, and -C subclasses, respectively. Among the subclasses, only HLA-A*24:02 exhibited significant enrichment in clinically benefited patients from ICI (Fig. 3 and Table 2; p = 0.0282 and odds ratio = 5.74 [95% confidence interval = 1.11–34.9] by Fisher’s exact test). No significant difference was found in HLA-B44 (p = 1, odds ratio = 1.154, 95% confidence interval = 0.1959–8.567); none of the patients had HLA-B62, both of which have been reported as favorable prognostic factors in white patients42. No somatic SNV and one loss of heterozygosity on class I HLA genes was detected in the samples using POLYSOLVER26 and LOHHLA27. Moreover, the somatic alteration was not associated with clinical response to ICIs (p = 0.359 by Fisher’s exact test).
Temporal pattern of genomic changes in the time-course analysis of treatment
Time-course exome data were available for 21 cases, among which 15 and 4 cases had paired samples before/during and before/after ICI treatment, respectively (Supplementary Figs. S2 and S3). In these 19 cases, ICI interventions did not significantly change the number of SNVs, indels, or CNVs, the ratio of mutational signatures, or the status of driver gene mutations. Nevertheless, in one patient (FM009) with long-term survival, the pair of samples exhibited substantial genomic changes (Fig. 4). This patient had been treated with dacarbazine, an alkylating agent, for 12 months as 1st line chemotherapy prior to sampling for this study and subsequently received nivolumab due to tumor progression (Fig. 4A). Although samples before dacarbazine treatment were not available, samples were obtained before and during nivolumab treatment (FM009T1 and FM009T2). Although FM009T1 had 3772 SNVs, the number of SNVs decreased to 194 in FM009T2 (a 19.4-fold reduction; Fig. 4B). The composition of mutational signatures drastically changed across the ICI treatment; the major component in FM009T1 was SBS11, a signature of alkylating agent exposure, whereas SBS7, a UV signature, became dominant in FM009T2 (Fig. 4C). Diversity index, a parameter of the complexity of the TCR repertoire, increased with nivolumab treatment (Fig. 4D). These observations might imply that dacarbazine and nivolumab treatment modified the melanoma genome by interacting with the immune microenvironment.
Samples of FM009T1 and FM009T2 were collected before and during ICI treatment. A The clinical course of FM009 and the site and timing of tumor specimen sampling. B Number of SNVs, indels and CNVs. C Proportion of SBS signatures. D Complexity of T-cell receptor repertoire. D5057 is used to indicate the complexity. ICI immune checkpoint inhibitor; LDH lactate dehydrogenase; 5-S-CD 5-S-cysteinyldopa; SD stable disease; PD progressive disease; Nivo nivolumab; Vem vemurafenib; SBS single base substitution; POLE polymerase ε mutated; HRD homologous recombination deficient; TCR T-cell receptor.
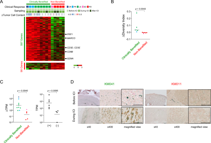
Transcriptomic features of clinically benefited and non-benefited cases to ICI treatment in Japanese patients with melanoma
Using transcriptomic analysis with RNA-seq, we identified 1135 and 735 genes whose expression levels correlated with clinically benefited and non-benefited patients, respectively (p < 0.05 by SAM; Fig. 5A). Further gene ontology enrichment analyses using DAVID 202243 revealed 25 and 102 pathway associations with clinically benefited and non-benefited patients, respectively. As in previous studies including white patients, the ontologies for clinically benefited patients included “inflammatory response” (p < 0.0001; 13 genes, such as IL1B, S100A9, S100A8, CHI3L1, and CCL13), and those for non-benefited patients included “cell adhesion” (p = 0.0055; 18 genes, such as PCDHGC5, APLP1, PCDHB2, FN1, and LAMC24), and “metalloprotease” (p = 0.0058; 9 genes, such as MMP1, MMP3, MMP10, CPA4, and AMZ1)44,45. In contrast, the enrichment of “regulator of G protein signaling superfamily” ontologies (p < 0.0163; 4 genes, such as RGS22, ADRBK2, RGS13, and RGS20) in clinically benefited patients has not been reported in association with melanoma or ICI treatment in white populations.
A Expression heatmap of the genes correlated with clinical response to ICIs. Red and green colors are used to indicate over- and under-expressed genes. We show the genes exhibiting p < 0.05 in the SAM of clinically benefited patients vs. non-benefited patients. P values were computed by the two-sided Mann–Whitney U-test. B Heatmap for the scores of tumor-infiltrating immune cells inferred by CIBERSORT35. The asterisk indicates the immune cell type that exhibited statistically significant correlation with clinical response (p = 0.0373 by two-sided Mann–Whitney U-test; see also Fig. 5C). C CIBERSORT score of follicular helper T cells. P-value was computed by two-sided Mann–Whitney U-test. D Complexity of T-cell receptor repertoire. As an index of the complexity, we show D50, the percent of dominant and unique T-cell clones that account for the cumulative 50% of the total CDR3s (complementary determining region 3s) counted in the sample57. Regarding D50, no significant difference was detected for clinical response to ICIs. Clinically benefited patients and non-benefited patients were defined as CR/PR/LS and SD/PD cases, respectively. ICI immune checkpoint inhibitor; SAM significance analysis of microarrays; irRECIST immune-related response evaluation criteria in solid tumors; CR complete response; PR partial response; LS long-term survival; SD stable disease; PD progressive disease; TCR T-cell receptor.
Immune cell composition analysis using CIBERSORT revealed that follicular helper T cells were significantly enriched in clinically benefited patients (Fig. 5B, C; p = 0.0373 by Mann–Whitney U-test). Although the complexity of the T-cell population infiltrating the tumor has been reported to correlate with ICI response in white populations13,46,47, diversity indices or other related parameters of the complexity of the TCR repertoire did not exhibit significant differences between clinically benefited and non-benefited patients in this study (Fig. 5D). These findings indicated the relevance of infiltrating immune cells in the response to ICI treatment.
Changes in expression by ICI treatment in Japanese patients with melanoma
Taking advantage of the fact that nine clinically benefited patients and five non-benefited patients had paired transcriptome data (before/during and before/after ICI treatment), we next sought genes that were induced in clinically benefited and non-benefited patients by ICI treatment (Fig. 6A). Using the Mann–Whitney U-test with the fold changes in the expression values, 597 and 98 genes were identified as significantly induced in clinically benefited and non-benefited patients, respectively (Fig. 6A). The induced genes in clinically benefited patients included markers of cytotoxic T cells, such as CD3D, CD3E, CD8B, PRF1, and GZMA, and TAMs, such as MARCO. However, genes presumably expressed in melanoma cells, including TCF15 and NKX2-2, were induced in non-benefited patients. These findings imply that immune cells relevant for tumor cell killing were accumulated by ICI treatment in clinically benefited patients. Gene ontology analyses with DAVID revealed 310 and 4 pathways associated with clinically benefited and non-benefited patients, which included “GO:0042110 T-cell activation” (p = 1.312 × 10−9; 13 genes, such as CD3E, CD2, CD7, CD8B, and CD48) and “KW-0010 Activator” (p = 0.0172; 5 genes, such as NFE4, TCF15, and NKX2-2), respectively. Delta diversity indices (defined by fold changes in diversity indices of the TCR repertoire before and after/during ICI treatment) were significantly increased in clinically benefited patients (Fig. 6B), which implied that the induced expression of T-cell markers was derived from the influx of multiple T-cell clones into the tissue, and not from the clonal expansion of T cells inside the tumor. These results were generally consistent with findings in previous reports focusing on white populations47. However, the induction of NFE4, TCF15, and NKX2-2 in the non-benefited patients has not been previously reported as biomarkers for melanoma or ICI treatment, suggesting that this may represent a finding unique to the Japanese population.
A Heatmaps for gene expression changes. Status for irRECIST, timing of sampling and change in the tumor cell content are shown above the heatmaps. Upper and lower heatmaps represent the genes significantly induced in clinically benefited and non-benefited patients, respectively (p < 0.05 by two-sided Mann–Whitney U-test). Green and red colors are used for increased and decreased expression of genes. B Changes in diversity index of TCR repertoire in clinically benefited (n = 5) and non-benefited (n = 6) patients. P-value was computed by two-sided Mann–Whitney U-test. C. MARCO expression. Left. Changes in the TPM value of the MARCO gene in clinically benefited (n = 9) and non-benefited (n = 5) patients. Right. TPM values of the MARCO gene in immunohistochemically positive (n = 6) and negative (n = 4) samples for MARCO protein. P-value was computed by two-sided Mann–Whitney U-test. D Distribution and expression level of MARCO protein in tumor samples from clinically benefited patient (KM041) and non-benefited patient (KM011) cases. Scale bar: 500 µm at ×40 magnification, and 50 µm at ×400 magnification (and in the magnified view).
Given the relevance of TAMs as regulators of the immune microenvironment in tumor cell killing, we focused on MARCO, a scavenger receptor expressed on TAMs. While MARCO expression was increased in clinically benefited patients, it remained unchanged or was even decreased in non-benefited patients following ICI treatment, with a significant difference in the expression change (p = 0.0040 by Mann–Whitney U-test in Fig. 6C, left). Immunohistochemical staining of the MARCO protein confirmed that MARCO gene expression correlated with MARCO protein expression (p = 0.0095, Fig. 6C right). The change in expression with ICI treatment at the RNA level seemed to be associated with the change in the number of infiltrated TAMs, with MARCO-expressing cells being increased and decreased in clinically benefited patient (KM041) and non-benefited patient (KM011), respectively (Fig. 6D). However, no significant differences in survival curves were observed based on MARCO expression levels before treatment or changes during the treatment course. (Supplementary Fig. S4)
To further confirm the association between infiltrated TAMs and clinical response to ICI, we performed multiplex fluorescent immunostaining of the before- and during-ICI treatment samples from a clinically benefited patient (KM041). Following ICI treatment, PD-1 and PD-L1 were induced and colocalized on Melan-A+ melanoma cells, with increased infiltration of CD4+ helper T cells, CD8+ cytotoxic T cells, CD68+ macrophages, and CD20+ B cells. Moreover, MARCO expression coincided with CD68 expression on the infiltrating TAMs in the post-treatment sample (Fig. 7).
Panels are images of immunofluorescent staining with labeled antibodies. DAPI (4’,6-diamidino-2-phenylindole) was used to stain the nucleus of the cells. “ALL” indicates a superimposed image made from all images, each of which were stained with an antibody or DAPI. (Scale bar: 20 µm)
Cellular neighborhood analyses using CODEX36 revealed two and three regions with different compositions of infiltrating inflammatory cells in the before- and during-treatment samples, respectively (Supplementary Fig. S5). Based on the density of the infiltrating cells, regions 1 (before) and 1 (during) and regions 2 (before), 2 (during), and 3 (during) were annotated as cold and hot regions, respectively. Compared to the cold regions, MARCO-expressing cells were more prevalent in the hot regions, with denser infiltration of CD4+, CD8+, and CD20+ cells. The relative density of each antigen-expressing cell was 1.403 (minimum 1.265–maximum 1.768) in the hot region of the pretreatment sample, and the relative density increased to 2.291 (1.973–5.485 in region 2) and 2.699 (1.7363–24.443 in region 3) in the hot regions of the during-treatment sample (Supplementary Fig. S5E). Although CD20+ cells showed maximum accumulation among the cells, all antigen-expressing cells, including MARCO+ cells, accumulated during ICI treatment (Supplementary Fig. S5E). These findings support the collaborative role of MARCO-expressing TAMs and CD4+, CD8+, and CD20+ lymphocytes in the host immune response to melanoma cells11.
Discussion
In this multicenter analysis of 129 tumor specimens from 78 patients, we found that, overall, melanoma in Japanese patients had lower TMB and fewer SNVs classified as the SBS7 signature compared with melanoma in white patients (Fig. 2B), which aligns with results in previous findings in the East Asian population37. In our subtype analysis, the CSD subtype (both low-CSD and high-CSD) in this cohort showed higher TMB and more SNVs with the SBS7 signature, similar to white cases, than the acral and mucosal subtypes (Fig. 2B, C). These results suggest that differences in genomic mutational profiles among racial groups may be influenced by the melanoma subtype. Moreover, the poor response to ICIs in Japanese patients with melanoma may be partly attributed to the high prevalence of acral and mucosal subtypes, which typically have lower TMBs and fewer driver mutations. This is supported by our observation that the four patients with high TMB in this study exhibited better clinical response to ICI therapy; however, the sample size was limited.
However, we also noticed many cases of low TMB in the clinically benefited patients group. Recently, Bai et al. have reported that prognosis following ICI treatment is poorer in Asians than in white populations, even for CSD-type melanoma (ORR; white 54% vs. East Asian/Hispanic/African 20%)48. Considering these factors, the variation in clinical responses may not be solely attributable to TMB or subtype differences, suggesting the presence of other biomarkers in Japanese patients. Therefore, we conducted further screening for novel melanoma biomarkers in Japanese patients with low TMB, focusing on immune-related genes, including HLA, TCRs, and TAMs.
Comparing between the clinically benefited and non-benefited patients, we found that HLA-A*24:02 allele carriers were significantly more frequent among clinically benefited patients (Table 2). HLA-A24, HLA-B44, and HLA-B62 has been reported to be associated with longer survival in white melanoma patients42, and HLA-A26 has correlated with ICI response in Japanese49. However, in our cohort, no significant difference was found between clinically benefited and non-benefited patients for HLA class I alleles other than HLA-A24. The lack of association in our cohort may be due to the low frequencies of HLA-A26, HLA-B44, and HLA-B62 in the Japanese population, reported as 11.5%, 7.12% and 8.33%, respectively50.
In the time-course analysis, gene expression of MARCO increased after ICI treatment, along with molecules associated with cytotoxic T cells, including CD3D, CD3E, CD8B, PRF1, and GZMA, in the clinically benefited patients group (Fig. 6A). Additionally, multiplex fluorescent immunostaining revealed an increase in MARCO-positive macrophages after treatment, with high infiltration of CD4+, CD8+, and CD20+ cells, which might have favored tumor immunity. However, immunohistostaining of MARCO was performed in only 10 samples (8 cases), and time-course staining could be performed in only two cases. Therefore, it should be noted that this analysis is limited by the small number of samples. We also assessed immune markers related to M1 and M2 macrophages, including CD68, CD163, CD169, CD206, and HLA-DR, based on the review by Alvaro et al.51. However, with the exception of MARCO, none of these genes showed significant differences between clinically benefited and non-benefited patients groups, as shown in Figs. 5A and 6A. MARCO is a scavenger receptor family and associate with phagocytosis and clearance of tumor cells52. Therefore, these MARCO+ cells are considered to be macrophages that have migrated to phagocytose tumors responding to ICI. In previous reports, MARCO is mainly expressed in M2-type TAMs, and is considered a poor prognostic factor in some cancers like lung cancer53 and hepatocellular carcinoma54. Treatment with anti-MARCO antibodies has been reported to restore NK cell activity via IFN-β signaling53, and in a mouse model, the combination of anti-MARCO and anti-PD-L1 antibodies exhibited tumor-suppressive effects54. On the other hand, it has also been reported that MARCO expression in the microenvironment is associated with a good prognosis in melanoma patients treated with ICIs11. In our present analysis, no significant association was observed between MARCO expression status (either high vs. low or increased vs. non-increased) and survival outcomes (Supplementary Fig. S5). Although inter-ethnic comparisons are of great interest, we were not able to identify any published studies directly comparing MARCO expression levels between Japanese cohorts and TCGA or other Western datasets. In our dataset, baseline MARCO expression did not differ between clinically benefited and non-benefited patients groups; the TCGA dataset does not include pre- and post-treatment data. Further investigation is warranted to clarify whether there would be a difference in MARCO expression levels between Japanese and white patients with melanoma, and whether MARCO could serve as a predictive biomarker for ICI efficacy in clinical practice, or as a potential therapeutic target in combination with ICIs.
In white populations, TMB is considered the most important biomarker. Other frequently reported biomarkers include myeloid-derived suppressor cells, circulating tumor cells, LDH, and PD-L16. However, these studies include very limited data of Japanese patients, generalizing the findings directly to the Japanese population is difficult. In fact, in our current analysis, no significant association was found between TMB or LDH and clinical benefit. Although studies focusing on ICI biomarkers in Japanese patients with melanoma are quite limited, Yamazaki et al. have identified serum IFN-γ, IL-6, and IL-10 as potential biomarkers of clinical response55. In our study, we focused on the tumor microenvironment; therefore, we did not analyze serum samples. However, transcriptome analysis of the tumor tissues revealed no significant differences in the expression of these molecules between the clinically benefited and non-benefited patients. Similarly, as serum biomarkers, Fujimura et al. reported that pre-treatment levels of soluble CD163 and CXCL5 were associated with response to nivolumab56; these cytokines are typically produced by TAMs. In our study, we identified MARCO+ TAMs as a potential biomarker. This suggests that our findings may be consistent with previous reports.
To the best of our knowledge, this is the largest study in Japan to prospectively analyze the genomic and transcriptomic profiles of tumor samples before and after ICI treatment of melanoma. Our findings indicated that TMB and neoantigens were not sufficient biomarkers in Japanese patients with melanoma owing to differences in genetic profiles between Japanese and white patients. In contrast, biomarkers, such as HLA-A24 and infiltration of follicular helper T cells or MARCO-expressing macrophages, have been suggested to be useful. However, this analysis includes cases wherein ICI was not administered as first-line therapy; therefore, the therapeutic efficacy of ICI might have not been exclusively reflected. Moreover, as this study was limited to genomic analyses, comprehensive profiling of molecular expression was not conducted. Further studies are needed to address these limitations.
Data availability
The raw data generated in this study were submitted to the National Bioscience Database Center (NBDC; https://biosciencedbc.jp/en/; under accession number JSUB001131 (exome FASTQ files)) and the NCBI Gene Expression Omnibus (GEO; https://www.ncbi.nlm.nih.gov/geo/; under accession number GSE282471 (RNA-seq TPM file)). The source data for each figure are also included in the supplementary files titled with the respective figure names.
References
Larkin, J. et al. Five-year survival with combined nivolumab and ipilimumab in advanced melanoma. N. Engl. J. Med. 381, 1535–1546 (2019).
Uhara, H. et al. Five-year survival with nivolumab in previously untreated Japanese patients with advanced or recurrent malignant melanoma. J. Dermatol. 48, 592–599 (2021).
Takahashi, A. et al. Real-world efficacy and safety data of nivolumab and ipilimumab combination therapy in Japanese patients with advanced melanoma. J. Dermatol. 47, 1267–1275 (2020).
Namikawa, K. et al. Efficacy and safety of nivolumab in combination with ipilimumab in Japanese patients with advanced melanoma: an open-label, single-arm, multicentre phase II study. Eur. J. Cancer 105, 114–126 (2018).
Bastian, B. C. The molecular pathology of melanoma: an integrated taxonomy of melanocytic neoplasia. Annu. Rev. Pathol. 9, 239–271 (2014).
Baltussen, J. C. et al. Predictive biomarkers for outcomes of immune checkpoint inhibitors (ICIs) in melanoma: a systematic review. Cancers 13, 6366 (2021).
Li, F. et al. The association between CD8+ tumor-infiltrating lymphocytes and the clinical outcome of cancer immunotherapy: a systematic review and meta-analysis. EClinicalMedicine 41, 101134 (2021).
Ning, B. et al. The predictive value of tumor mutation burden on clinical efficacy of immune checkpoint inhibitors in melanoma: a systematic review and meta-analysis. Front. Pharmacol. 13, 748674 (2022).
Hoellwerth, M., Koelblinger, P., Lang, R. & Harrer, A. Revisiting the role of the CXCL13/CXCR5-associated immune axis in melanoma: potential implications for anti-PD-1-related biomarker research. Life 13, 553 (2023).
Noonepalle, S. K. R. et al. Cell therapy using ex vivo reprogrammed macrophages enhances antitumor immune responses in melanoma. J. Exp. Clin. Cancer Res. 43, 263 (2024).
Dong, Q. et al. MARCO is a potential prognostic and immunotherapy biomarker. Int. Immunopharmacol. 116, 109783 (2023).
Nishino, M. et al. Optimizing immune-related tumor response assessment: does reducing the number of lesions impact response assessment in melanoma patients treated with ipilimumab? J. ImmunoTher. Cancer 2, 17 (2014).
Inoue, H. et al. Intratumoral expression levels of PD-L1, GZMA, and HLA-A along with oligoclonal T cell expansion associate with response to nivolumab in metastatic melanoma. Oncoimmunology 5, e1204507 (2016).
Li, H. & Durbin, R. Fast and accurate short read alignment with Burrows-Wheeler transform. Bioinformatics 25, 1754–1760 (2009).
DePristo, M. A. et al. A framework for variation discovery and genotyping using next-generation DNA sequencing data. Nat. Genet. 43, 491–498 (2011).
Koboldt, D. C. et al. VarScan 2: somatic mutation and copy number alteration discovery in cancer by exome sequencing. Genome Res. 22, 568–576 (2012).
Cibulskis, K. et al. Sensitive detection of somatic point mutations in impure and heterogeneous cancer samples. Nat. Biotechnol. 31, 213–219 (2013).
Gotoh, O. et al. Clinically relevant molecular subtypes and genomic alteration-independent differentiation in gynecologic carcinosarcoma. Nat. Commun. 10, 4965 (2019).
Alberto Magi, L. T. et al. EXCAVATOR: detecting copy number variants from whole-exome sequencing data. Genome Biol. 14, R120 (2013).
Mermel, C. H. et al. GISTIC2.0 facilitates sensitive and confident localization of the targets of focal somatic copy-number alteration in human cancers. Genome Biol. 12, R41 (2011).
Alexandrov, L. B. et al. Signatures of mutational processes in human cancer. Nature 500, 415–421 (2013).
Kaneyasu, T. et al. Prevalence of disease-causing genes in Japanese patients with BRCA1/2-wildtype hereditary breast and ovarian cancer syndrome. NPJ Breast Cancer 6, 25 (2020).
Lawrence, M. S. et al. Discovery and saturation analysis of cancer genes across 21 tumour types. Nature 505, 495–501 (2014).
Wang, C. et al. High throughput sequencing reveals a complex pattern of dynamic interrelationships among human T cell subsets. Proc. Natl. Acad. Sci. USA 107, 1518–1523 (2010).
Szolek, A. et al. OptiType: precision HLA typing from next-generation sequencing data. Bioinformatics 30, 3310–3316 (2014).
Shukla, S. A. et al. Comprehensive analysis of cancer-associated somatic mutations in class I HLA genes. Nat. Biotechnol. 33, 1152–1158 (2015).
McGranahan, N. et al. Allele-specific HLA loss and immune escape in lung cancer evolution. Cell 171, 1259–1271 (2017).
Kiyotani, K., Chan, H. T. & Nakamura, Y. Immunopharmacogenomics towards personalized cancer immunotherapy targeting neoantigens. Cancer Sci. 109, 542–549 (2018).
Choudhury, N. J. et al. Low T-cell receptor diversity, high somatic mutation burden, and high neoantigen load as predictors of clinical outcome in muscle-invasive bladder cancer. Eur. Urol. Focus 2, 445–452 (2016).
Nielsen, M. et al. NetMHCpan, a method for quantitative predictions of peptide binding to any HLA-A and -B locus protein of known sequence. PLoS ONE 2, e796 (2007).
Langmead, B., Trapnell, C., Pop, M. & Salzberg, S. L. Ultrafast and memory-efficient alignment of short DNA sequences to the human genome. Genome Biol. 10, R25 (2009).
Dewey, B. L.aC. N. RSEM: accurate transcript quantification from RNA-seq data with or without a reference genome. BMC Bioinform. 12, 323 (2011).
Johnson, W. E., Li, C. & Rabinovic, A. Adjusting batch effects in microarray expression data using empirical Bayes methods. Biostatistics 8, 118–127 (2007).
Tusher, V. G. et al. Significance analysis of microarrays applied to the ionizing radiation response. PNAS 98, 5116–5121 (2001).
Becht, E. et al. Estimating the population abundance of tissue-infiltrating immune and stromal cell populations using gene expression. Genome Biol. 17, 218 (2016).
Kennedy-Darling, J. et al. Highly multiplexed tissue imaging using repeated oligonucleotide exchange reaction. Eur. J. Immunol. 51, 1262–1277 (2021).
Cancer Genome Atlas Network. Genomic classification of cutaneous melanoma. Cell 161, 1681–1696 (2015).
Alexandrov, L. B. et al. The repertoire of mutational signatures in human cancer. Nature 578, 94–101 (2020).
Snyder, A. et al. Genetic basis for clinical response to CTLA-4 blockade in melanoma. N. Engl. J. Med. 371, 2189–2199 (2014).
Nagashima, T. et al. Japanese version of the Cancer Genome Atlas, JCGA, established using fresh frozen tumors obtained from 5143 cancer patients. Cancer Sci. 111, 687–699 (2020).
Chiu, Y. J. et al. Genomic profiling with whole-exome sequencing revealed distinct mutations and novel pathways in Asian melanoma. J. Dermatol. 49, 1299–1309 (2022).
Chowell, D. et al. Patient HLA class I genotype influences cancer response to checkpoint blockade immunotherapy. Science 359, 582–587 (2018).
Sherman, B. T. et al. DAVID: a web server for functional enrichment analysis and functional annotation of gene lists (2021 update). Nucleic Acids Res. 50, W216–W221 (2022).
D’Arcy, C. & Kiel, C. Cell adhesion molecules in normal skin and melanoma. Biomolecules 11, 1213 (2021).
Frohlich, E. Proteases in cutaneous malignant melanoma: relevance as biomarker and therapeutic target. Cell. Mol. Life Sci. 67, 3947–3960 (2010).
Hogan, S. A. et al. Peripheral blood TCR repertoire profiling may facilitate patient stratification for immunotherapy against melanoma. Cancer Immunol. Res. 7, 77–85 (2019).
Yusko, E. et al. Association of tumor microenvironment T-cell repertoire and mutational load with clinical outcome after sequential checkpoint blockade in melanoma. Cancer Immunol. Res. 7, 458–465 (2019).
Bai, X. et al. Benefit and toxicity of programmed death-1 blockade vary by ethnicity in patients with advanced melanoma: an international multicentre observational study. Br. J. Dermatol. 187, 401–410 (2022).
Ishida, Y. et al. HLA-A*26 is correlated with response to nivolumab in Japanese melanoma patients. J. Investig. Dermatol. 137, 2443–2444 (2017).
Ikeda, N. et al. Determination of HLA-A, -C, -B, -DRB1 allele and haplotype frequency in Japanese population based on family study. Tissue Antigens 85, 252–259 (2015).
Lopez-Janeiro, A., Padilla-Ansala, C., de Andrea, C. E., Hardisson, D. & Melero, I. Prognostic value of macrophage polarization markers in epithelial neoplasms and melanoma. A systematic review and meta-analysis. Mod. Pathol. 33, 1458–1465 (2020).
Kazakova, E., Iamshchikov, P., Larionova, I. & Kzhyshkowska, J. Macrophage scavenger receptors: tumor support and tumor inhibition. Front. Oncol. 12, 1096897 (2022).
La Fleur, L. et al. Targeting MARCO and IL37R on immunosuppressive macrophages in lung cancer blocks regulatory T cells and supports cytotoxic lymphocyte function. Cancer Res. 81, 956–967 (2021).
Ding, L. et al. Blocking MARCO(+) tumor-associated macrophages improves anti-PD-L1 therapy of hepatocellular carcinoma by promoting the activation of STING-IFN type I pathway. Cancer Lett. 582, 216568 (2024).
Yamazaki, N. et al. Cytokine biomarkers to predict antitumor responses to nivolumab suggested in a phase 2 study for advanced melanoma. Cancer Sci. 108, 1022–1031 (2017).
Fujimura, T. et al. Association of baseline serum levels of CXCL5 with the efficacy of nivolumab in advanced melanoma. Front. Med. 6, 86 (2019).
Hou, D. et al. Immune repertoire diversity correlated with mortality in avian influenza A (H7N9) virus infected patients. Sci. Rep. 6, 33843 (2016).
Acknowledgements
This work was supported by the Japan Agency for Medical Research and Development (grant number JP cm0106301). This grant was allocated to S.F., R.O., and A.T. as a sub-research project for the “Establishment of predictive methods for cancer immunotherapy based on the evaluation of cancer cells and immune responses” in Hiroyoshi Nishikawa, M.D. Ph.D. (Division of Cancer Immunology, Exploratory Oncology Research and Clinical Trial Center (EPOC), National Cancer Center). We thank Siew Kee Low, Yusuke Nakamura, Koichiro Inaki, and Yasuo Uemura for helpful discussions; Sayuri Amino, Rie Furuya, and Junko Kanayama for technical assistance; Minako Hoshida and Mariko Kawamura for administrative assistance; Mayuko Kosugi and Yuki Ota for analytical assistance and editing of figures and tables; Editage (www.editage.jp) for English language editing; and Rebecca Jackson for editing the draft of this manuscript.
Author information
Authors and Affiliations
Contributions
T.K., N.T., K.K., H.Y., S.F., and S.M. (23) analyzed the data and wrote the paper. T.K., T.M., Y.K., R.O., J.A., S.M. (16), H.U., H.K., K.N., A.K., A.T., T.F., Y.F., T.I., K.K., S.M. (23), K.Y., N.Y., and S.F. collected the specimens and provided clinical information. T.K. and S.F. evaluated the immunohistochemical staining results. T.N. and S.F. conceived the study and wrote the manuscript.
Corresponding authors
Ethics declarations
Competing interests
The authors declare no competing interests.
Peer review
Peer review information
Communications Medicine thanks Yuting Li and the other anonymous reviewer(s) for their contribution to the peer review of this work. A peer review file is available.
Additional information
Publisher’s note Springer Nature remains neutral with regard to jurisdictional claims in published maps and institutional affiliations.
Supplementary information
Rights and permissions
Open Access This article is licensed under a Creative Commons Attribution-NonCommercial-NoDerivatives 4.0 International License, which permits any non-commercial use, sharing, distribution and reproduction in any medium or format, as long as you give appropriate credit to the original author(s) and the source, provide a link to the Creative Commons licence, and indicate if you modified the licensed material. You do not have permission under this licence to share adapted material derived from this article or parts of it. The images or other third party material in this article are included in the article’s Creative Commons licence, unless indicated otherwise in a credit line to the material. If material is not included in the article’s Creative Commons licence and your intended use is not permitted by statutory regulation or exceeds the permitted use, you will need to obtain permission directly from the copyright holder. To view a copy of this licence, visit http://creativecommons.org/licenses/by-nc-nd/4.0/.
About this article
Cite this article
Kimura, T., Tanaka, N., Maekawa, T. et al. Genomic and transcriptomic analyses of melanoma in Japanese patients reveal candidate biomarkers for immune checkpoint inhibitor responders. Commun Med 6, 78 (2026). https://doi.org/10.1038/s43856-025-01341-4
Received:
Accepted:
Published:
Version of record:
DOI: https://doi.org/10.1038/s43856-025-01341-4









