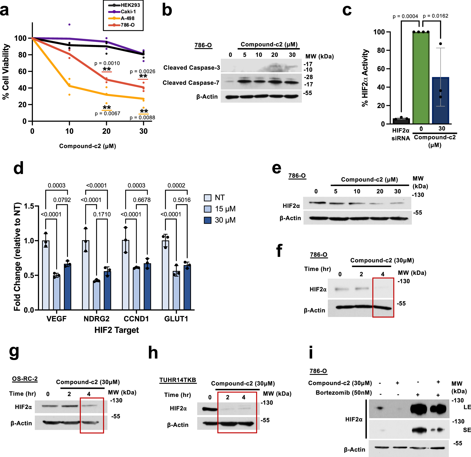
Fig. 2: Compound-c2 mediated inhibition and proteasomal degradation of HIF2α.

a Two VHL-null ccRCC cell lines (A498, 786-O), VHL-positive ccRCC cell line (Caki-1), and normal kidney HEK293 cells were treated with the indicated amounts of Compound-c2 for 24 h. The effect of Compound-c2 on cell viability was assessed by MTT assay for three independent experiments. A Student’s t test (two-tailed) was performed to assess statistical significance compared to DMSO vehicle control (**P < 0.01). b 786-O cells were treated with the indicated amounts of Compound-c2 for 24 h. Induction of apoptosis was assessed by immunoblotting. β-actin was used as a loading control. c Luminescence from 786-O cells transiently expressing VEGF-luciferase reporter for 24 h, treated with 30 µM of Compound-c2 for an additional 8 h. siRNA targeting HIF2α was used as a control. Error bars represent the standard deviation (S.D.) of three independent experiments. One-way analysis of variance (ANOVA) with Tukey’s post hoc test was used to determine statistical significance (*P < 0.05, ***P < 0.001). d VEGF, NDRG2, CCND1, GLUT1, and ACTB mRNA expression was determined by RT-qPCR in 786-O cells following treatment with the indicated amounts of Compound-c2 for 24 h. Bars represent the ratio of HIF2α target mRNA:ACTB mRNA normalized to the NT control. Error bars represent the standard deviation (S.D.) of three replicates. Two-way analysis of variance (ANOVA) with Tukey’s post hoc test was used to determine statistical significance. e 786-O cells were treated with the indicated amounts of Compound-c2 for 24 h. The stability of HIF2α was assessed by immunoblotting. β-actin was used as a loading control. f 786-O cells were treated with 30 μM Compound-c2 for the indicated durations. The stability of HIF2α was assessed by immunoblotting. β-actin was used as a loading control. g 30 μM Compound-c2 was used to treat OS-RC-2 cells for the indicated length of time. The stability of HIF2α was assessed by immunoblotting. β-actin was used as a loading control. h 30 μM Compound-c2 was used to treat TUHR14TKB cells for the indicated length of time. The stability of HIF2α was assessed by immunoblotting. β-actin was used as a loading control. i 50 nM Bortezomib was added to 786-O cells for 1 h followed by addition of 30 µM Compound-c2 for 4 h. 786-O cells were also treated individually with Bortezomib or Compound-c2. The stability of HIF2α was assessed by immunoblotting. β-actin was used as a loading control. LE, long exposure. SE, short exposure.