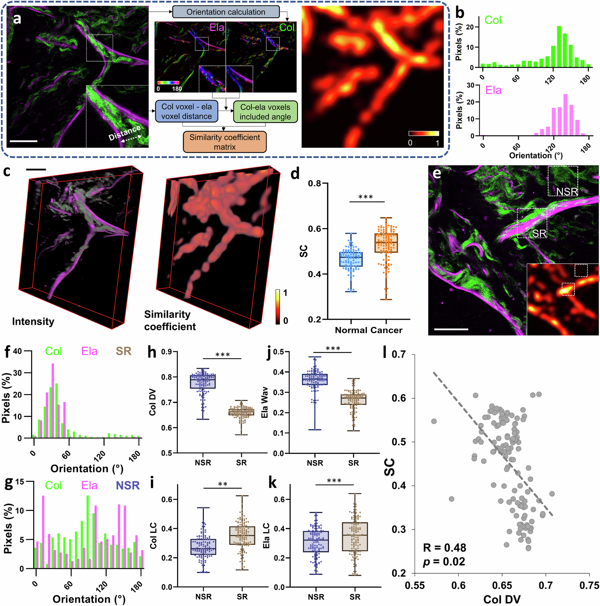
Fig. 2: 3D similarity coefficient (SC) evaluation of collagen and elastin fibers in lung tissues.

a Quantification process of 3D SC. b \(\theta \) distributions of collagen and elastin fibers within dotted area in (a). c Representative 3D stacks of MPM intensity and corresponding SC maps. Scale bar: 100 μm. d Box plots comparing SC in normal and cancer samples. n = 222 patients. ***p = 4.8e−14. e Demonstration of similar region (SR) and non-similar region (NSR) with corresponding SC map. f \(\theta \) distributions of both fiber components within SR. g \(\theta \) distributions within NSR. Box plots comparing h collagen directional variance (***p = 2.6e−16), i collagen local coverage (**p = 0.006), j elastin waviness (***p = 5.2e−15), and k elastin local coverage (***p = 1.8e−9) between NSR and SR. Each point corresponds to a tissue sample. n = 222 patients. l Scatter plot showing correlation between collagen alignment and SC. DV directional variance, Wav waviness, LC local coverage, Thi thickness, Ela elastin, Col collagen. Two-tailed Mann–Whitney tests were used to determine significant differences.