Extended Data Fig. 7: Analysis of Doxorubicin Treatment in Antibody Depleted Mice Cont.
From: Cytotoxic T cells drive doxorubicin-induced cardiac fibrosis and systolic dysfunction

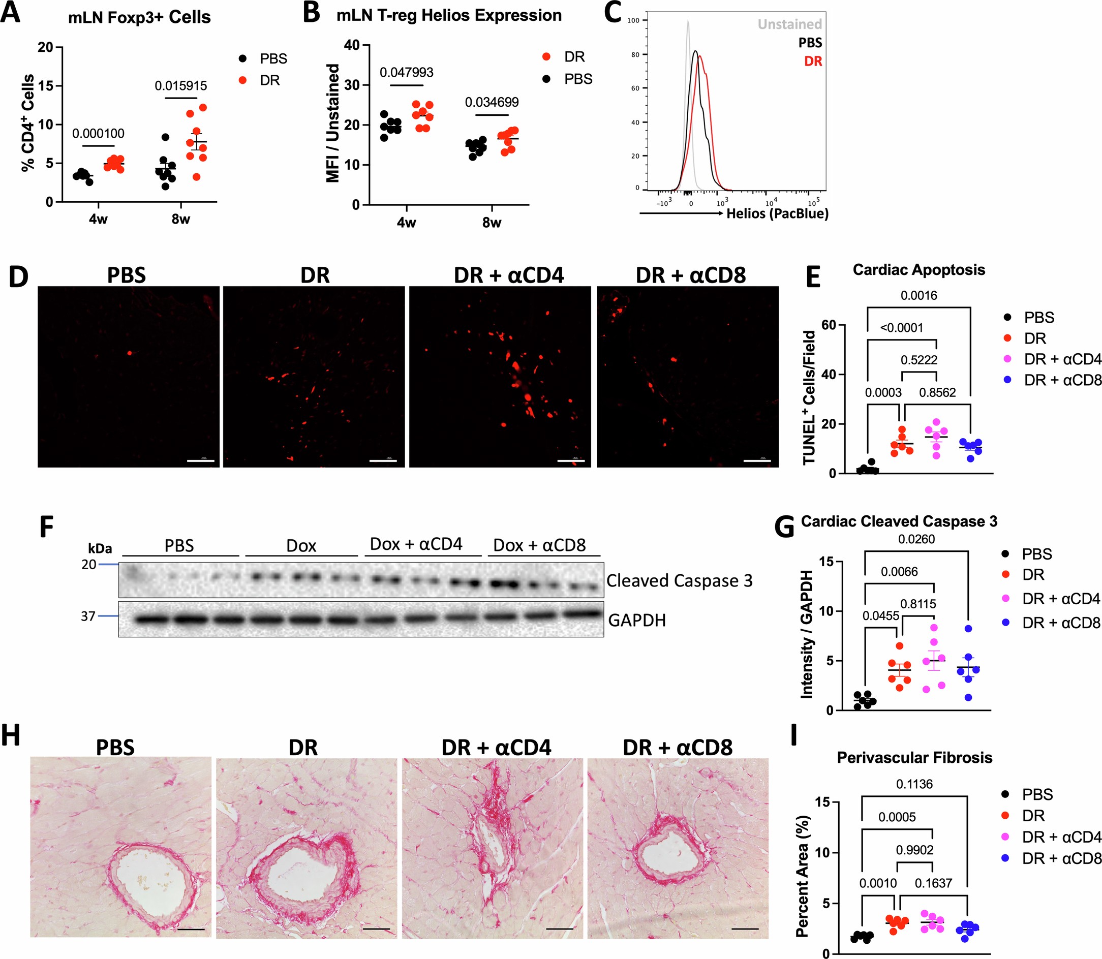
A–C. WT mice were treated with Doxorubicin for 4 or 8 weeks (n = 7–9 mice / group), mLN were digested and analyzed by flow cytometry, (gating strategy in Supplementary Fig. 6). A. Frequency of Foxp3+CD4+ T-cells. B. Relative intensity of Helios expression in Foxp3+CD4+ T-cells, with representative plots for Helios staining in C. D-I. WT mice were treated with Doxorubicin alongside CD4 and CD8 antibody depletion (see Fig. 4, n = 6 mice / group). D-E. Cardiac sections were stained with TUNEL, representative images in D. with scale bars of 50 μm, quantified using ImageJ in E. F-G. Cardiac lysate was analyzed by western blotting for cleaved caspase 3, representative blot for n = 3 mice shown in F. quantified for n = 6 mice in G. H-I Cardiac sections were stained with picrosirius red, representative images in h. with scale bars of 50 μm, quantified using imageJ in I. All data shown are mean±SEM. Statistical analysis by 2 sided T-test (A-B), or 1-way ANOVA with Tukey’s multiple comparison test (E-I), exact p-values shown.