Abstract
Doxorubicin, the most prescribed chemotherapeutic drug, causes dose-dependent cardiotoxicity and heart failure. However, our understanding of the immune response elicited by doxorubicin is limited. Here we show that an aberrant CD8+ T cell immune response following doxorubicin-induced cardiac injury drives adverse remodeling and cardiomyopathy. Doxorubicin treatment in non-tumor-bearing mice increased circulating and cardiac IFNγ+CD8+ T cells and activated effector CD8+ T cells in lymphoid tissues. Moreover, doxorubicin promoted cardiac CD8+ T cell infiltration and depletion of CD8+ T cells in doxorubicin-treated mice decreased cardiac fibrosis and improved systolic function. Doxorubicin treatment induced ICAM-1 expression by cardiac fibroblasts resulting in enhanced CD8+ T cell adhesion and transformation, contact-dependent CD8+ degranulation and release of granzyme B. Canine lymphoma patients and human patients with hematopoietic malignancies showed increased circulating CD8+ T cells after doxorubicin treatment. In human cancer patients, T cells expressed IFNγ and CXCR3, and plasma levels of the CXCR3 ligands CXCL9 and CXCL10 correlated with decreased systolic function.

This is a preview of subscription content, access via your institution
Access options
Subscribe to this journal
Receive 12 digital issues and online access to articles
$119.00 per year
only $9.92 per issue
Buy this article
- Purchase on SpringerLink
- Instant access to the full article PDF.
USD 39.95
Prices may be subject to local taxes which are calculated during checkout








Similar content being viewed by others
Data availability
The data, methods, and materials will be available to other researchers for the purposes of reproducing the results or replicating procedures. Detailed methods, all raw source data, and any associated references are provided in the supplementary material.
References
Chatterjee, K., Zhang, J., Honbo, N. & Karliner, J. S. Doxorubicin cardiomyopathy. Cardiology 115, 155–162 (2010).
Nebigil, C. G. & Désaubry, L. Updates in anthracycline-mediated cardiotoxicity. Front. Pharmacol. 9, 1262 (2018).
Bennett, P., Williamson, P. & Taylor, R. Review of canine lymphoma treated with chemotherapy—outcomes and prognostic factors. Vet. Sci. 10, 342 (2023).
Henriksen, P. A. Anthracycline cardiotoxicity: an update on mechanisms, monitoring and prevention. Heart 104, 971–977 (2018).
Brown, S., Okwuosa, T. M., Barac, A. & Volgman, A. S. The role of angiotensin‐converting enzyme inhibitors and β‐blockers in primary prevention of cardiac dysfunction in breast cancer patients. J. Am. Heart Assoc. 9, e015327 (2020).
Elster, S. K., Braunwald, E. & Wood, H. F. A study of C-reactive protein in the serum of patients with congestive heart failure. Am. Heart J. 51, 533–541 (1956).
Deswal, A. et al. Cytokines and cytokine receptors in advanced heart failure. Circulation 103, 2055–2059 (2001).
Mercuro, G. et al. Early epirubicin-induced myocardial dysfunction revealed by serial tissue Doppler echocardiography: correlation with inflammatory and oxidative stress markers. Oncologist 12, 1124–1133 (2007).
Yu, L.-R. et al. Immune response proteins as predictive biomarkers of doxorubicin-induced cardiotoxicity in breast cancer patients. Exp. Biol. Med. 243, 248–255 (2018).
Liang, S. et al. TLR2 and TLR3 expression as a biomarker for the risk of doxorubicin-induced heart failure. Toxicol. Lett. 295, 205–211 (2018).
Sritharan, S. & Sivalingam, N. A comprehensive review on time-tested anticancer drug doxorubicin. Life Sci. 278, 119527 (2021).
Ngwenyama, N. et al. Isolevuglandin-modified cardiac proteins drive CD4+ T cell activation in the heart and promote cardiac dysfunction. Circulation 143, 1242–1255 (2021).
Smolgovsky, S., Ibeh, U., Tamayo, T. P. & Alcaide, P. Adding insult to injury—inflammation at the heart of cardiac fibrosis. Cell. Signal. 77, 109828 (2021).
Brassington, K. et al. Crosstalk between cytotoxic CD8+ T cells and stressed cardiomyocytes triggers development of interstitial cardiac fibrosis in hypertensive mouse hearts. Front. Immunol. 13, 1040233 (2022).
Ngwenyama, N. et al. Antigen presentation by cardiac fibroblasts promotes cardiac dysfunction. Nat. Cardiovasc. Res. 1, 761–774 (2022).
Theall, B. & Alcaide, P. The heart under pressure: immune cells in fibrotic remodeling. Curr. Opin. Physiol. 25, 100484 (2022).
Nevers, T. et al. Left ventricular T-cell recruitment contributes to the pathogenesis of heart failure. Circ. Heart Fail. 8, 776–787 (2015).
Hofmann, U. & Frantz, S. Role of lymphocytes in myocardial injury, healing, and remodeling after myocardial infarction. Circ. Res. 116, 354–367 (2015).
Zarak-Crnkovic, M. et al. Heart non-specific effector CD4+ T cells protect from postinflammatory fibrosis and cardiac dysfunction in experimental autoimmune myocarditis. Basic Res. Cardiol. 115, 6 (2019).
Axelrod, M. L. et al. T cells specific for α-myosin drive immunotherapy-related myocarditis. Nature 611, 818–826 (2022).
Forte, E. et al. Cross-priming dendritic cells exacerbate immunopathology after ischemic tissue damage in the heart. Circulation 143, 821–836 (2021).
Fanti, S. et al. Circulating c-Met-expressing memory T cells define cardiac autoimmunity. Circulation 146, 1930–1945 (2022).
Bayer, A. L. et al. T-cell MyD88 is a novel regulator of cardiac fibrosis through modulation of T-cell activation. Circ. Res. 133, 412–429 (2023).
Bhagat, A., Shrestha, P. & Kleinerman, E. S. The innate immune system in cardiovascular diseases and its role in doxorubicin-induced cardiotoxicity. Int. J. Mol. Sci. 23, 14649 (2022).
Tanaka, R. et al. Reactive fibrosis precedes doxorubicin‐induced heart failure through sterile inflammation. ESC Heart Fail. 7, 588–603 (2020).
Shamseddine, A. et al. Innate immune signaling drives late cardiac toxicity following DNA-damaging cancer therapies. J. Exp. Med. 220, e20220809 (2022).
Bhagat, A. et al. Doxorubicin-induced cardiotoxicity is mediated by neutrophils through release of neutrophil elastase. Front. Oncol. 12, 947604 (2022).
Wang, J. et al. Exercise inhibits doxorubicin-induced cardiotoxicity via regulating B cells. Circ. Res. 134, 550–568 (2024).
Clarke et al. Characterization of the ovalbumin-specific TCR transgenic line OT-I: MHC elements for positive and negative selection. Immunol. Cell Biol. 78, 110–117 (2000).
Kirabo, A. et al. DC isoketal-modified proteins activate T cells and promote hypertension. J. Clin. Invest. 124, 4642–4656 (2014).
Nevers, T. et al. Th1 effector T cells selectively orchestrate cardiac fibrosis in nonischemic heart failure. J. Exp. Med. 214, 3311–3329 (2017).
Liu, J. et al. Circulating hemopexin modulates anthracycline cardiac toxicity in patients and in mice. Sci. Adv. 8, eadc9245 (2022).
Wang, Z. et al. Inhibition of TRPA1 attenuates doxorubicin-induced acute cardiotoxicity by suppressing oxidative stress, the inflammatory response, and endoplasmic reticulum stress. Oxid. Med. Cell. Longev. 2018, e5179468 (2018).
Ye, S. et al. LCZ696 attenuated doxorubicin-induced chronic cardiomyopathy through the TLR2–MyD88 complex formation. Front. Cell Dev. Biol. 9, 654051 (2021).
Guo, L. et al. Irigenin treatment alleviates doxorubicin (DOX)-induced cardiotoxicity by suppressing apoptosis, inflammation and oxidative stress via the increase of miR-425. Biomed. Pharmacother. 125, 109784 (2020).
Togashi, Y., Shitara, K. & Nishikawa, H. Regulatory T cells in cancer immunosuppression—implications for anticancer therapy. Nat. Rev. Clin. Oncol. 16, 356–371 (2019).
Valentini, N., Requejo Cier, C. J. & Lamarche, C. Regulatory T-cell dysfunction and its implication for cell therapy. Clin. Exp. Immunol. 213, 40–49 (2023).
Learmonth, M., Corker, A., Dasgupta, S. & DeLeon-Pennell, K. Y. Regulation of cardiac fibroblasts by lymphocytes after a myocardial infarction: playing in the major league. Am. J. Physiol. Heart Circ. Physiol. 325, H553–H561 (2023).
Shen, Y. et al. Granzyme B deficiency protects against angiotensin II-induced cardiac fibrosis. Am. J. Pathol. 186, 87–100 (2016).
Santos-Zas, I. et al. Cytotoxic CD8+ T cells promote granzyme B-dependent adverse post-ischemic cardiac remodeling. Nat. Commun. 12, 1483 (2021).
Schips, T. G. et al. FoxO3 induces reversible cardiac atrophy and autophagy in a transgenic mouse model. Cardiovasc. Res. 91, 587–597 (2011).
Pandya, K., Kim, H.-S. & Smithies, O. Fibrosis, not cell size, delineates β-myosin heavy chain reexpression during cardiac hypertrophy and normal aging in vivo. Proc. Natl Acad. Sci. USA 103, 16864–16869 (2006).
Huber, S. A. Doxorubicin-induced alterations in cultured myocardial cells stimulate cytolytic T lymphocyte responses. Am. J. Pathol. 137, 449–456 (1990).
Ngwenyama, N. et al. CXCR3 regulates CD4+ T cell cardiotropism in pressure overload-induced cardiac dysfunction. JCI Insight 4, e125527 (2019).
Farhood, B., Najafi, M. & Mortezaee, K. CD8+ cytotoxic T lymphocytes in cancer immunotherapy: a review. J. Cell. Physiol. 234, 8509–8521 (2019).
Ali, H. R. et al. Association between CD8+ T-cell infiltration and breast cancer survival in 12,439 patients. Ann. Oncol. 25, 1536–1543 (2014).
Mattarollo, S. R. et al. Pivotal role of innate and adaptive immunity in anthracycline chemotherapy of established tumors. Cancer Res. 71, 4809–4820 (2011).
Ni, C. et al. Doxorubicin-induced cardiotoxicity involves IFNγ-mediated metabolic reprogramming in cardiomyocytes. J. Pathol. 247, 320–332 (2019).
Ma, P. et al. Temporary blockade of interferon-γ ameliorates doxorubicin-induced cardiotoxicity without influencing the anti-tumor effect. Biomed. Pharmacother. 130, 110587 (2020).
Yang, D., Liu, J., Qian, H. & Zhuang, Q. Cancer-associated fibroblasts: from basic science to anticancer therapy. Exp. Mol. Med. 55, 1322–1332 (2023).
Chandler, C., Liu, T., Buckanovich, R. & Coffman, L. The double edge sword of fibrosis in cancer. Transl. Res. J. Lab. Clin. Med. 209, 55–67 (2019).
Ba, Y. et al. Current management of chemotherapy-induced neutropenia in adults: key points and new challenges. Cancer Biol. Med. 17, 896–909 (2020).
Mombaerts, P. et al. Mutations in T-cell antigen receptor genes α and β block thymocyte development at different stages. Nature 360, 225–231 (1992).
Richards, D. A. et al. Distinct phenotypes induced by three degrees of transverse aortic constriction in mice. Sci. Rep. 9, 5844 (2019).
Warden, C. et al. Direct detection of isolevuglandins in tissues using a D11 scFv–alkaline phosphatase fusion protein and immunofluorescence. JoVE J. Vis. Exp. https://doi.org/10.3791/62603 (2021).
Dittrich, K. et al. Baseline tumor gene expression signatures correlate with chemoimmunotherapy treatment responsiveness in canine B cell lymphoma. PLoS ONE 18, e0290428 (2023).
McLinden, G. P. et al. Safety and biologic activity of a canine anti‐CD20 monoclonal antibody in dogs with diffuse large B‐cell lymphoma. J. Vet. Intern. Med. 38, 1666–1674 (2024).
Rue, S. M. et al. Identification of a candidate therapeutic antibody for treatment of canine B-cell lymphoma. Vet. Immunol. Immunopathol. 164, 148–159 (2015).
Seelig, D. M. et al. Canine T‐zone lymphoma: unique immunophenotypic features, outcome, and population characteristics. J. Vet. Intern. Med. 28, 878–886 (2014).
Acknowledgements
We thank the Tufts University Histology Core, Flow Cytometry Core, and CMS Animal Facility for their support in this work. We also thank our collaborators at Beth Israel Deaconess Medical Center (BIDMC) and Colorado State University (CSU) and the support of their institutions. We would also like to acknowledge S. Sharma, from Tufts University School of Medicine, for the use of the microscope to image full heart cross-section. All graphic figures were created with BioRender.com. This work was supported by National Institute of Health (NIH) grants R01 HL144477 and HL165725 (P.A.), Tufts Springboard Tier 1 grant (P.A. and C.L.), American Heart Association (AHA) Pre-Doctoral Fellowship 906361 (A.L.B.), NIH F30 grant HL162200 (A.L.B.), NIH 3R01HL144477-04S1 grant (M.A.Z.), NIH F31 grant HL159907A (S.S.), AHA Pre-Doctoral grant 906561 (S.S.), NIH U01CA272268 (C.L. and A. Avery), NIH K08HL145019 (A. Asnani) and NIH R01 HL163172 (A. Asnani).
Author information
Authors and Affiliations
Contributions
A.L.B. designed the project, performed experiments, analyzed data, and wrote the manuscript. M.A.Z., S.S., Z.L.R. and M.S. performed experiments, provided intellectual support and edited the paper. K.K. provided intellectual and technical support and edited the paper. A. Ariza and A. Asnani recruited human patients and assisted in collecting patient data, provided intellectual support and edited the paper. A. Avery and C.L. recruited and treated canine patients, collected and analyzed flow cytometry data and provided intellectual support. P.A. designed the project, provided intellectual support and contributed to writing and editing the manuscript.
Corresponding author
Ethics declarations
Competing interests
The authors have no competing interests to declare.
Peer review
Peer review information
Nature Cardiovascular Research thanks Ji Chen, and the other, anonymous, reviewer(s) for their contribution to the peer review of this work.
Additional information
Publisher’s note Springer Nature remains neutral with regard to jurisdictional claims in published maps and institutional affiliations.
Extended data
Extended Data Fig. 1 Doxorubicin Effects on Cardiac and Circulating Myeloid Populations.
WT mice were treated with PBS or 5.0 mg/kg DR for 4 or 8 weeks (n = 7–10 mice / group). A. Hearts were digested and analyzed by flow cytometry, shown is the gating strategy used for T-cells and myeloid populations, and quantification by frequency or total cell number for CD11b+ cells (B,F), CD11b+CCR2+ cells (C,G), CD11b+Ly6G- cells (D,H), or CD11b+MertK+ cells (E, I). J. Whole blood was analyzed by flow cytometry, shown is gating strategy for T-cells and myeloid populations, and quantification for CD11b+CCR2+ cells (K), or CD11b+Ly6G- cells (L). All data shown are mean±SEM. Statistical analysis by 2-way ANOVA with Sidak’s multiple comparison test, exact p-values shown.
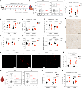
Extended Data Fig. 2 Female Mice Treated with Doxorubicin Exhibit Cardiotoxicity and Cardiac CD8+ T-cell Infiltration.
A. Schematic of DR treatment in female mice (n = 7 mice / group). B-C. Echocardiography was used to measure ejection fraction and wall thickness one day prior to tissue collection. D. Whole heart weight normalized to tibia length. E-F. Formalin fixed cardiac samples were stained with TUNEL, representative images shown in E with scale bars of 50 μm quantified using ImageJ in F. G-J. Hearts were enzymatically and mechanically digested and analyzed for cardiac T-cells by flow cytometry (gating strategy in Supplementary Fig. 1). Quantification by frequency shown in G, I and by total cell number in H, J. K-L. Whole blood was analyzed by flow cytometry for circulating T-cells (gating strategy in Supplementary Fig. 1) quantified in K-L. All data shown are mean±SEM. Statistical analysis by 2 sided T-tests, exact p-values shown.
Extended Data Fig. 3 Gating Strategies for Lymphoid Organ Effector Populations.
WT mice were treated with PBS or 5.0 mg/kg DR for 4 or 8 weeks (n = 7–10 mice / group). A. Mediastinal lymph nodes or spleens were digested and analyzed by flow cytometry. Shown is gating strategy for effector and memory T-cells. B–E. Quantification of memory CD8+ T-cells by frequency (B,D) and total number (C,E) in the mLN and spleen. F. Representative plots for CD4+ effector T-cells from 8 week treated mice (gated on CD45+CD11b-CD4+ cells), with quantification for mLN (G-H) or splenic T-cells (I-J). K-N. Quantification of mLN and splenic effector CD8+ T-cells from female mice treated with DR for 4 weeks. All data shown are mean±SEM. Statistical analysis by 2-way ANOVA with Sidak’s multiple comparison test (B-J) or unpaired 2 sided T-test (K-N), exact p-values shown
Extended Data Fig. 4 Lymphoid T-cells Do Not Increase Exhaustion Markers in Response to Doxorubicin.
WT mice were treated with PBS or 5.0 mg/kg DR for 4 or 8 weeks (n = 7–9 mice per group), and mediastinal lymph nodes or spleens were digested and analyzed by flow cytometry. A. Gating strategy for T-cell PD-1 and CTLA-4 expression. B-C Quantification of relative mLN CD4+ T-cell PD-1 and CTLA-4 expression, with representative plots shown in D-E. F-G. Quantification of relative mLN CD8+ T-cell PD1 and CTLA-4 expression. H-I. Quantification of relative splenic CD4+ T-cell PD-1 and CTLA-4 expression. J-K. Quantification of relative splenic CD8+ T-cell PD-1 and CTLA-4 expression. All data shown are mean±SEM. Statistical analysis by 2-way ANOVA with Sidak’s multiple comparison test, exact p-values shown.
Extended Data Fig. 5 Doxorubicin Increases Multiple Helper T-cell Subtypes in Lymphoid Organs.
A. Schematic showing helper T-cell differentiation and transcription factors probed to quantify each subtype (n = 7–9 mice / group). B. Gating strategy used to identify T-cell transcription factors in digested mediastinal lymph nodes (mLN) or spleens form PBS or DR-treated mice, with quantification of mLN Th17 cells (C), mLN Th2 cells (D), splenic Th17 cells (E), or splenic Th2 cells (F). G. Representative plots of splenic CD4+ Tbx21 staining from 8 week treated mice (gated on CD45+CD11b-CD4+ cells), with quantification for splenic Th1 cells (H) or mLN Th1 cells (I). All data shown are mean±SEM. Statistical analysis by 2-way ANOVA with Sidak’s multiple comparison test, exact p-values shown.
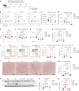
Extended Data Fig. 6 Analysis of Doxorubicin Treatment in Antibody Depleted Mice.
WT mice were treated with Doxorubicin alongside anti-CD4 and anti-CD8 antibody depletion (see Fig. 4, n = 6 mice / group). A–C. mLN were digested and analyzed by flow cytometry, representative plots shown in A with quantified CD4+ T-cells (B) or CD8+ T-cells (C). D-F. Spleens were digested and analyzed by flow cytometry, representative plots shown in D with quantified CD4+ T-cells (E) or CD8+ T-cells (F). G-H. Cardiac sections were stained with wheat-germ agglutinin to measure cardiomyocyte area, representative images in G with scale bars of 50 μm, quantified using ImageJ in H. I-J. Cardiac sections were stained with anti-CD8 and analyzed by immunofluorescence, representative image identifying CD8+ T-cells shown in I. T-cells were counted manually and quantified in J. All data shown are mean±SEM. Statistical analysis by 1-way ANOVA with Tukey’s multiple comparison test, ns = no significance, exact p-values shown.
Extended Data Fig. 7 Analysis of Doxorubicin Treatment in Antibody Depleted Mice Cont.
A–C. WT mice were treated with Doxorubicin for 4 or 8 weeks (n = 7–9 mice / group), mLN were digested and analyzed by flow cytometry, (gating strategy in Supplementary Fig. 6). A. Frequency of Foxp3+CD4+ T-cells. B. Relative intensity of Helios expression in Foxp3+CD4+ T-cells, with representative plots for Helios staining in C. D-I. WT mice were treated with Doxorubicin alongside CD4 and CD8 antibody depletion (see Fig. 4, n = 6 mice / group). D-E. Cardiac sections were stained with TUNEL, representative images in D. with scale bars of 50 μm, quantified using ImageJ in E. F-G. Cardiac lysate was analyzed by western blotting for cleaved caspase 3, representative blot for n = 3 mice shown in F. quantified for n = 6 mice in G. H-I Cardiac sections were stained with picrosirius red, representative images in h. with scale bars of 50 μm, quantified using imageJ in I. All data shown are mean±SEM. Statistical analysis by 2 sided T-test (A-B), or 1-way ANOVA with Tukey’s multiple comparison test (E-I), exact p-values shown.
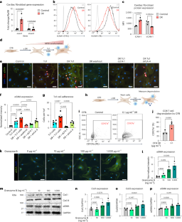
Extended Data Fig. 8 Tcra−/− mice Are Partially Protected from Doxorubicin Cardiomyopathy.
Age matched WT or Tcra−/− mice were treated with DR or PBS for 4 weeks (n = 6–8 mice / group). A-B. Echocardiography was used to measure ejection fraction and wall thickness one day prior to tissue collection. C. Whole heart weight normalized to tibia length. D. Frozen cardiac samples were stained with Wheat Germ Agglutinin (WGA), representative images shown in D with scale bars of 50 μm quantified using ImageJ in E-F. G-H. Formalin fixed cardiac samples were stained with TUNEL, representative images shown in G with scale bars of 50 μm quantified using ImageJ in H (TCR samples compared to 4w WT from Fig. 1). I-K. Cardiac lysate from PBS or 8w DR treated mice was analyzed by western blot for SERCA or IsoLG expression, representative blots for n = 3 mice show in I with quantification from n = 6 mice in J-K. L. Cardiac RNA was analyzed by RT-qPCR for alpha and beta myosin. M. Frozen cardiac samples were stained with DCFDA, representative images shown in M. with scale bars of 50 μm quantified using ImageJ in N-O. All data shown are mean±SEM. Statistical analysis by 2-way ANOVA with Sidak’s multiple comparison test.
Extended Data Fig. 9 Adoptive Transfer of Tc1 Cells Restores Doxorubicin Cardiotoxicity.
A. Schematic of DR treatment in Tcra−/− mice alongside adoptive transfer of Tc1 cells (n = 6 mice / group). B-C. Echocardiography was used to measure ejection fraction and wall thickness one day prior to tissue collection. D. Whole heart weight normalized to tibia length. E. Gating strategy for identification of CD8+ T-cells in the heart of lymphoid organs. Quantification of CD8+ T-cell number in the mediastinal lymph nodes (F), spleen (G), or heart (H). I-L. Formalin fixed cardiac samples were stained with picrosirius red, representative images shown in I/K. with scale bars of 50 μm quantified using ImageJ in the interstitial region (J), or perivascular region (L). m-n. Formalin fixed cardiac samples were stained with TUNEL, representative images shown in M. with scale bars of 50 μm quantified using ImageJ (N). All data shown are mean±SEM. Statistical analysis by 2 sided T-tests, exact p-values shown.
Extended Data Fig. 10 Gating Strategy for Patient Blood, Human T-cell Granzyme B Expression.
Whole blood was analyzed by flow cytometry from canine or human patients before or after anthracycline initiation. A. Gating strategies for T-cells from canine patients. B. Gating strategies for T-cells and additional markers from human patients. C. Representative plots for CD8 T-cell Granzyme B expression (gated on CD45+CD3+CD8+ cells), with quantification in D. Data from n = 5 patients shown paired before/after treatment. Statistical analysis by paired 2 sided T-test, p-value shown.
Supplementary information
Supplementary Information
Supplementary Figs. 1–3.
Supplementary Tables 1–5
(Legends in each tab).
Supplementary Data 3.
Source data for Supplementary Figs. 1–3.
Source data
Source Data Fig. 1
Statistical source data.
Source Data Fig. 2
Statistical source data.
Source Data Fig. 3
Statistical source data.
Source Data Fig. 4
Statistical source data.
Source Data Fig. 5
Statistical source data.
Source Data Fig. 6
Statistical source data.
Source Data Fig. 7
Statistical source data.
Source Data Fig. 8
Statistical source data.
Source Data Extended Data Fig. 1
Statistical source data.
Source Data Extended Data Fig. 2
Statistical source data.
Source Data Extended Data Fig. 3
Statistical source data.
Source Data Extended Data Fig. 4
Statistical source data.
Source Data Extended Data Fig. 5
Statistical source data.
Source Data Extended Data Fig. 6
Statistical source data.
Source Data Extended Data Fig. 7
Statistical source data.
Source Data Extended Data Fig. 8
Statistical source data.
Source Data Extended Data Fig. 9
Statistical source data.
Source Data Extended Data Fig. 10
Statistical source data.
Rights and permissions
Springer Nature or its licensor (e.g. a society or other partner) holds exclusive rights to this article under a publishing agreement with the author(s) or other rightsholder(s); author self-archiving of the accepted manuscript version of this article is solely governed by the terms of such publishing agreement and applicable law.
About this article
Cite this article
Bayer, A.L., Zambrano, M.A., Smolgovsky, S. et al. Cytotoxic T cells drive doxorubicin-induced cardiac fibrosis and systolic dysfunction. Nat Cardiovasc Res 3, 970–986 (2024). https://doi.org/10.1038/s44161-024-00507-y
Received:
Accepted:
Published:
Version of record:
Issue date:
DOI: https://doi.org/10.1038/s44161-024-00507-y
This article is cited by
-
Plasma exosomal hsa-miR-339-5p is associated with NOD-like receptor family CARD domain-containing 5 in heart failure with reduced ejection fraction
Scientific Reports (2026)
-
T cells in cardiovascular disease: solved and unsolved mysteries
Science China Life Sciences (2026)
-
CD160+ intraepithelial lymphocytes and CCRL2+ macrophages drive differential repair in cardiac and liver injuries
Cellular & Molecular Immunology (2025)
-
The immune system in cardiovascular diseases: from basic mechanisms to therapeutic implications
Signal Transduction and Targeted Therapy (2025)
-
Temporal analysis of doxorubicin-induced cardiac toxicity and hypertrophy
npj Systems Biology and Applications (2025)


