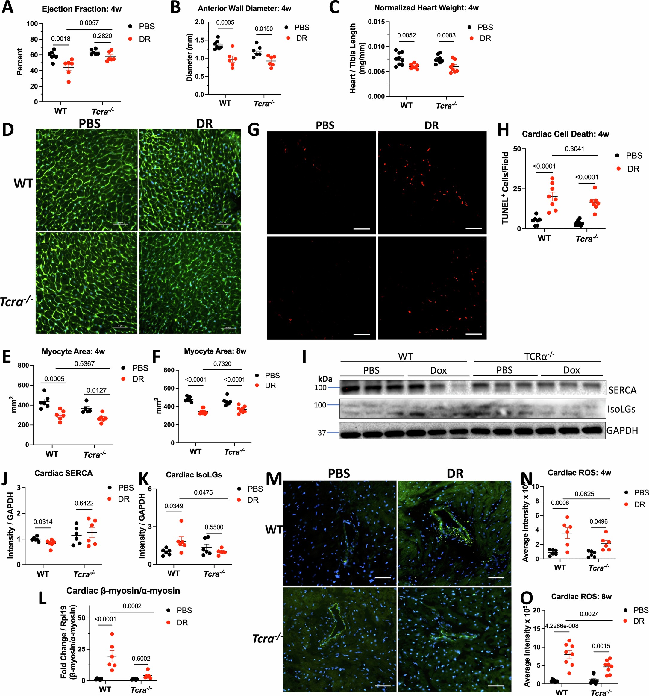
Extended Data Fig. 8: Tcra−/− mice Are Partially Protected from Doxorubicin Cardiomyopathy.
From: Cytotoxic T cells drive doxorubicin-induced cardiac fibrosis and systolic dysfunction

Age matched WT or Tcra−/− mice were treated with DR or PBS for 4 weeks (n = 6–8 mice / group). A-B. Echocardiography was used to measure ejection fraction and wall thickness one day prior to tissue collection. C. Whole heart weight normalized to tibia length. D. Frozen cardiac samples were stained with Wheat Germ Agglutinin (WGA), representative images shown in D with scale bars of 50 μm quantified using ImageJ in E-F. G-H. Formalin fixed cardiac samples were stained with TUNEL, representative images shown in G with scale bars of 50 μm quantified using ImageJ in H (TCR samples compared to 4w WT from Fig. 1). I-K. Cardiac lysate from PBS or 8w DR treated mice was analyzed by western blot for SERCA or IsoLG expression, representative blots for n = 3 mice show in I with quantification from n = 6 mice in J-K. L. Cardiac RNA was analyzed by RT-qPCR for alpha and beta myosin. M. Frozen cardiac samples were stained with DCFDA, representative images shown in M. with scale bars of 50 μm quantified using ImageJ in N-O. All data shown are mean±SEM. Statistical analysis by 2-way ANOVA with Sidak’s multiple comparison test.