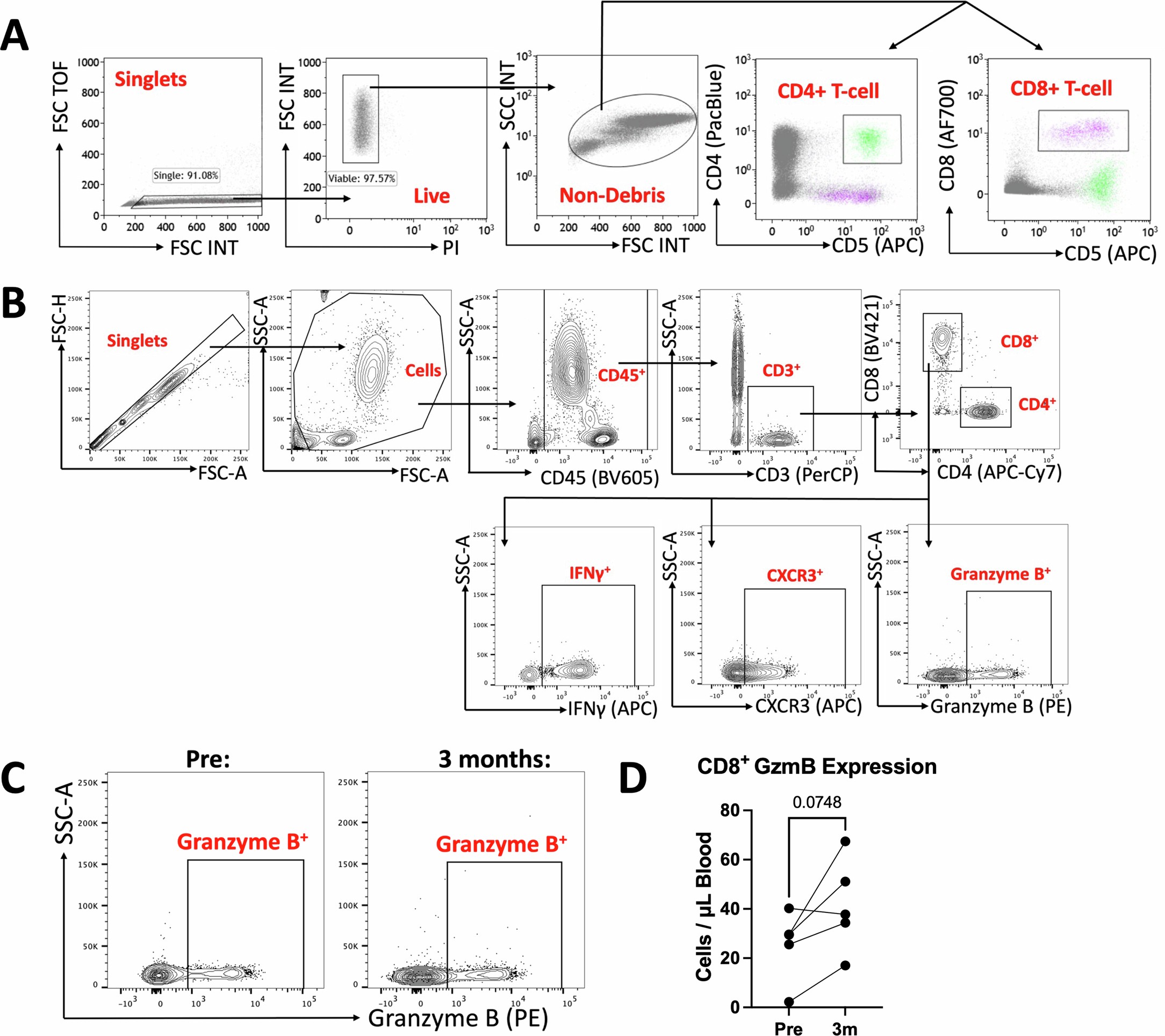
Extended Data Fig. 10: Gating Strategy for Patient Blood, Human T-cell Granzyme B Expression.
From: Cytotoxic T cells drive doxorubicin-induced cardiac fibrosis and systolic dysfunction

Whole blood was analyzed by flow cytometry from canine or human patients before or after anthracycline initiation. A. Gating strategies for T-cells from canine patients. B. Gating strategies for T-cells and additional markers from human patients. C. Representative plots for CD8 T-cell Granzyme B expression (gated on CD45+CD3+CD8+ cells), with quantification in D. Data from n = 5 patients shown paired before/after treatment. Statistical analysis by paired 2 sided T-test, p-value shown.