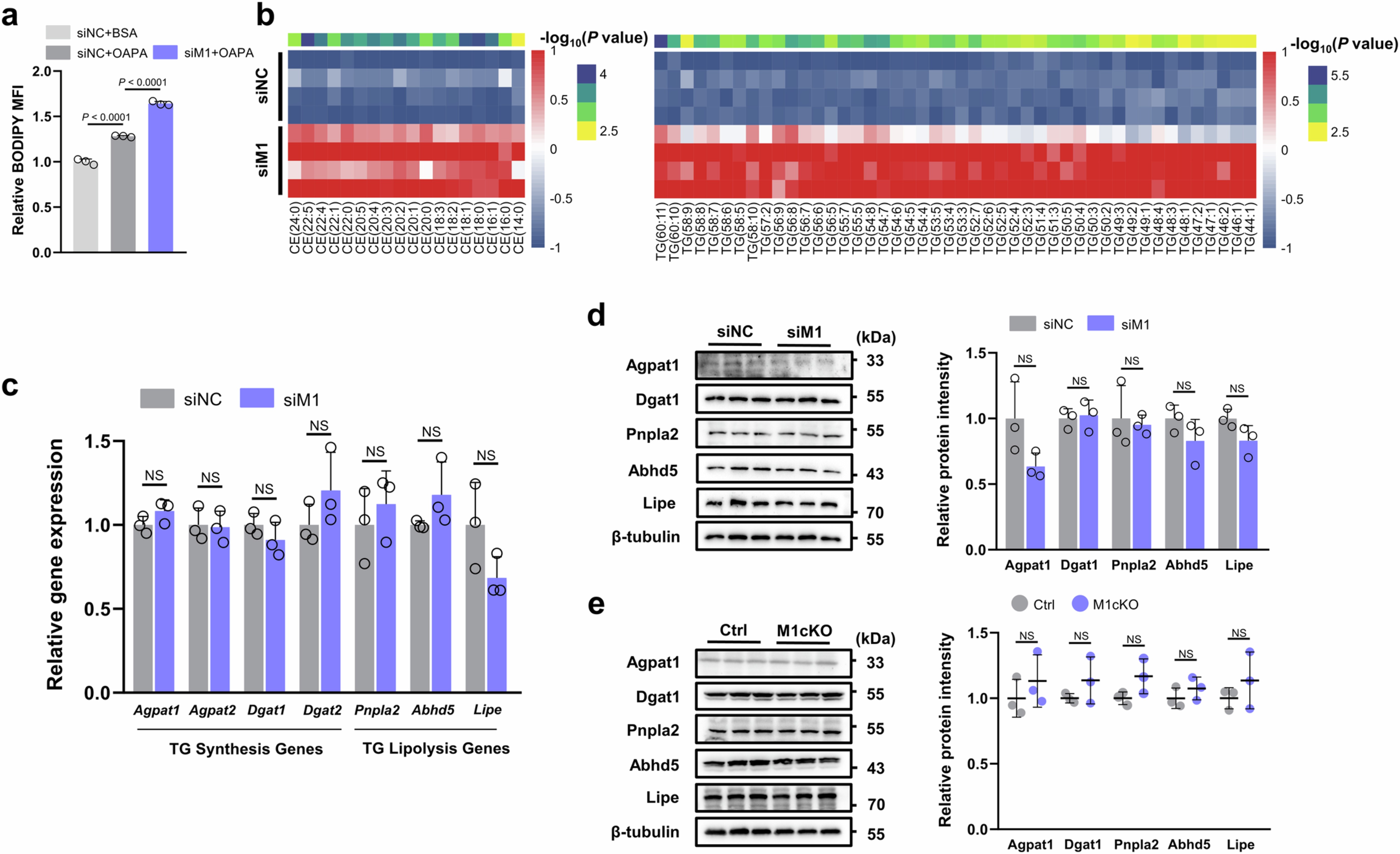
Extended Data Fig. 3: Mettl1 alters the accumulation of lipid substances but not through enzymes involved in TG turnover.

a. The mean fluorescence intensity (MFI) of BODIPY measured by flow cytometry analysis in control and M1KD NRVMs under BSA or OAPA treatment (n = 3 biological replicates for each group). b. Heat map of normalized triglycerides (TG) and cholesteryl esters (CE) concentration identified by combining liquid chromatography with tandem mass spectrometry (LC-MS/MS) in control and M1KD NRVMs under OAPA treatment. c. mRNA expression of TG synthesis genes and TG lipolysis genes measured by qRT-PCR in control and M1KD NRVMs under OAPA treatment (n = 3 biological replicates for each group). d-e. Western blotting and quantification of TG synthesis proteins and TG lipolysis proteins in control and M1KD NRVMs under OAPA treatment (d) (n = 3 biological replicates for each group) and in control and M1cKO mouse hearts (e) (n = 3 hearts for each group). Statistical analysis was evaluated using unpaired two-tailed Student’s t-test. The values are mean ± s.d. NS, not significant. Uncropped blots for d and e are provided in Source data.