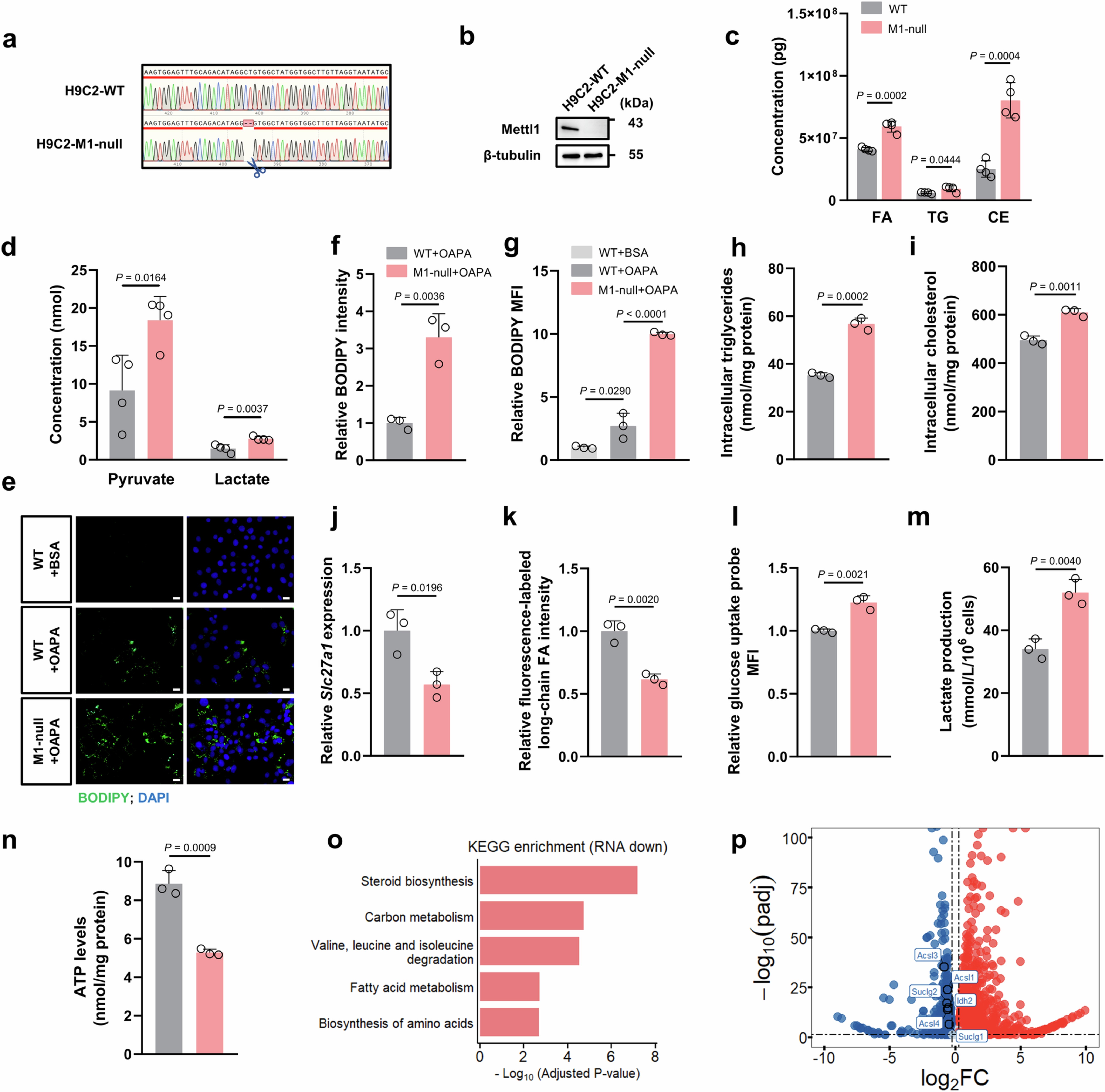
Extended Data Fig. 4: Mettl1 regulates fatty acid metabolism in H9C2 cardiomyocytes.

a. Sequence confirmation of CRISPR/Cas9-mediated gene editing in Mettl1 in H9C2 CMs. b. Western blot analysis of the Mettl1 in WT and Mettl1-knockout (M1-null) H9C2 CMs (n = 1 biological replicate for each group, observed in 3 independent experiments). c. Quantification of indicated lipids by LC-MS/MS in WT and M1-null H9C2 CMs (n = 4 biological replicates for each group). d. Quantification of indicated metabolites by LC-MS/MS in WT and M1-null H9C2 CMs (n = 4 biological replicates for each group). e-f. Representative images of BODIPY staining indicating the accumulation of neutral lipid droplets (green dots) in WT and M1-null H9C2 CMs under BSA or OAPA treatment (e) and quantification of BODIPY intensity (f). The nucleus was stained with DAPI. Scale bar, 20 µm. g. The mean fluorescence intensity (MFI) of BODIPY measured by flow cytometry analysis in WT and M1-null H9C2 CMs under BSA or OAPA treatment. h-i. Triglyceride (h) and cholesterol (i) levels in WT and M1-null H9C2 CMs under OAPA treatment. j. mRNA expression of slc27a1 measured by qRT-PCR in WT and M1-null H9C2 CMs under OAPA treatment. k. Measurement of fluorescence-labeled long-chain fatty acids uptaken by WT and M1-null H9C2 CMs under OAPA treatment. l. Measurement of intracellular fluorescence-labeled glucose uptake by WT and M1-null H9C2 CMs under OAPA treatment. m. Extracellular lactate levels in WT and M1-null H9C2 CMs under OAPA treatment. n. ATP contents in WT and M1-null H9C2 CMs under OAPA treatment. n = 3 biological replicates for each group in (f-n). o. KEGG pathway enrichment analysis using the differentially expressed genes (DEGs) in M1-null H9C2 CMs under OAPA treatment. p. Volcano plot of DEGs in M1-null H9C2 CMs under OAPA treatment. Statistical analysis was evaluated using unpaired two-tailed Student’s t-test in c, d, f, h-n; and one-way ANOVA with Tukey’s multiple comparisons test in g. The values are mean ± s.d. Uncropped blots for b are provided in Source data.