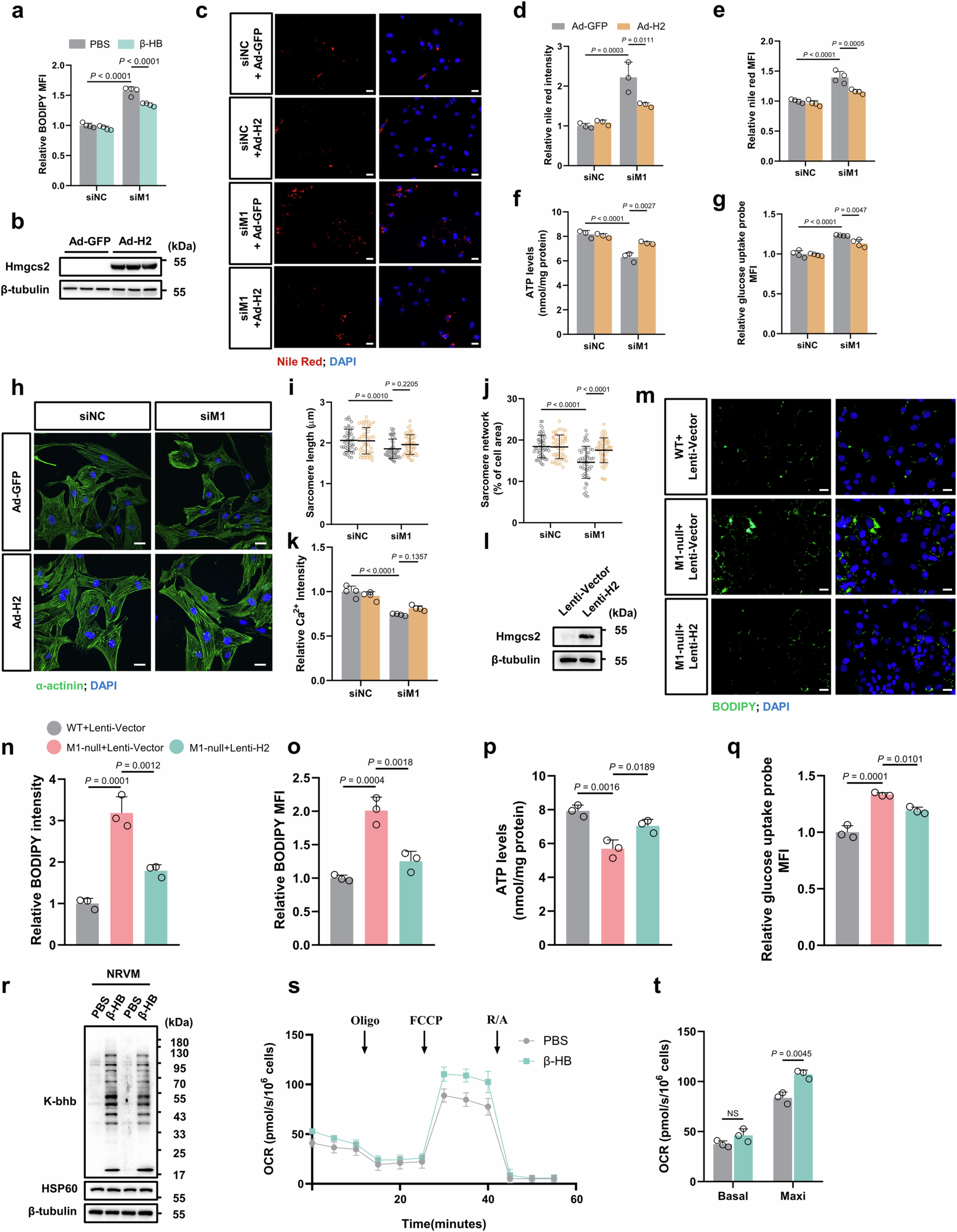
Extended Data Fig. 8: Hmgcs2 overexpression rescues the impaired fatty acid metabolism and immaturity in CM induced by loss of Mettl1.

a. The mean fluorescence intensity (MFI) of BODIPY measured by flow cytometry analysis in OAPA-treated control and M1KD NRVMs supplied with PBS or β-HB (n = 4 biological replicates for each group). b. Western blot analysis of Hmgcs2 in NRVMs infected with Ad-GFP or Ad-Hmgcs2 (Ad-H2) (n = 3 biological replicates for each group, observed in 3 independent experiments). c-d. Representative images of nile red staining indicating the accumulation of neutral lipid droplets (red dots) in OAPA-treated control and M1KD NRVMs infected with Ad-GFP or Ad-H2 (c) and quantification of nile red intensity (d). The nucleus was stained with DAPI. Scale bar, 20 µm. n = 3 biological replicates for each group. e. The mean fluorescence intensity (MFI) of nile red measured by flow cytometry analysis in OAPA-treated control and M1KD NRVMs infected with Ad-GFP or Ad-H2 (n = 4 biological replicates for each group). f-g. Measurement of ATP contents (f) (n = 3 biological replicates for each group) and intracellular fluorescence-labeled glucose (g) (n = 4 biological replicates for each group) in OAPA-treated control and M1KD NRVMs infected with Ad-GFP or Ad-H2. h. Representative confocal images of OAPA-treated control and M1KD NRVMs infected with Ad-GFP or Ad-H2 stained for α-actinin and DAPI. Scale bars, 20 μm. i-j. Quantification of sarcomere length (i) and sarcomere network (j) in confocal images (n = 50 CMs from 3 biological replicates). k. The mean fluorescence intensity (MFI) of Ca2+ measured by flow cytometry analysis in OAPA-treated control and M1KD NRVMs infected with Ad-GFP or Ad-H2 (n = 4 biological replicates for each group). l. Western blot analysis of Hmgcs2 in H9C2 CMs infected with lenti-vector or lenti-Hmgcs2 (lenti-H2) (n = 1 biological replicate for each group, observed in 3 independent experiments)). m-n. Representative images of BODIPY staining indicating the accumulation of neutral lipid droplets (green dots) in OAPA-treated WT and M1-null H9C2 CMs infected with lenti-vector or lenti-H2 (m) and quantification of BODIPY intensity (n). The nucleus was stained with DAPI. Scale bar, 20 µm. o. The mean fluorescence intensity (MFI) of BODIPY measured by flow cytometry analysis in OAPA-treated WT and M1-null H9C2 CMs infected with lenti-vector or lenti-H2. p-q Measurement of ATP contents (p) and intracellular fluorescence-labeled glucose (q) in OAPA-treated WT and M1-null H9C2 CMs infected with lenti-vector or lenti-H2. n = 3 biological replicates for each group in (n-q). r. Western blotting of protein K-bhb in PBS or β-HB-treated NRVMs (n = 2 biological replicates for each group, observed in 3 independent experiments). s. Oxygen consumption rate (OCR) detected by O2K analysis in PBS or β-HB-treated NRVMs (supplemented with OAPA) (n = 3 biological replicates for each group). t. Quantification of basal and maximal OCRs in the O2K analysis data (n = 3 biological replicates for each group). Statistical analysis was evaluated using unpaired two-tailed Student’s t-test in t; and one-way ANOVA with Tukey’s multiple comparisons test in a, d-g, i-k, and n-q. The values are mean ± s.d. Uncropped blots for b, l and r are provided in Source data.