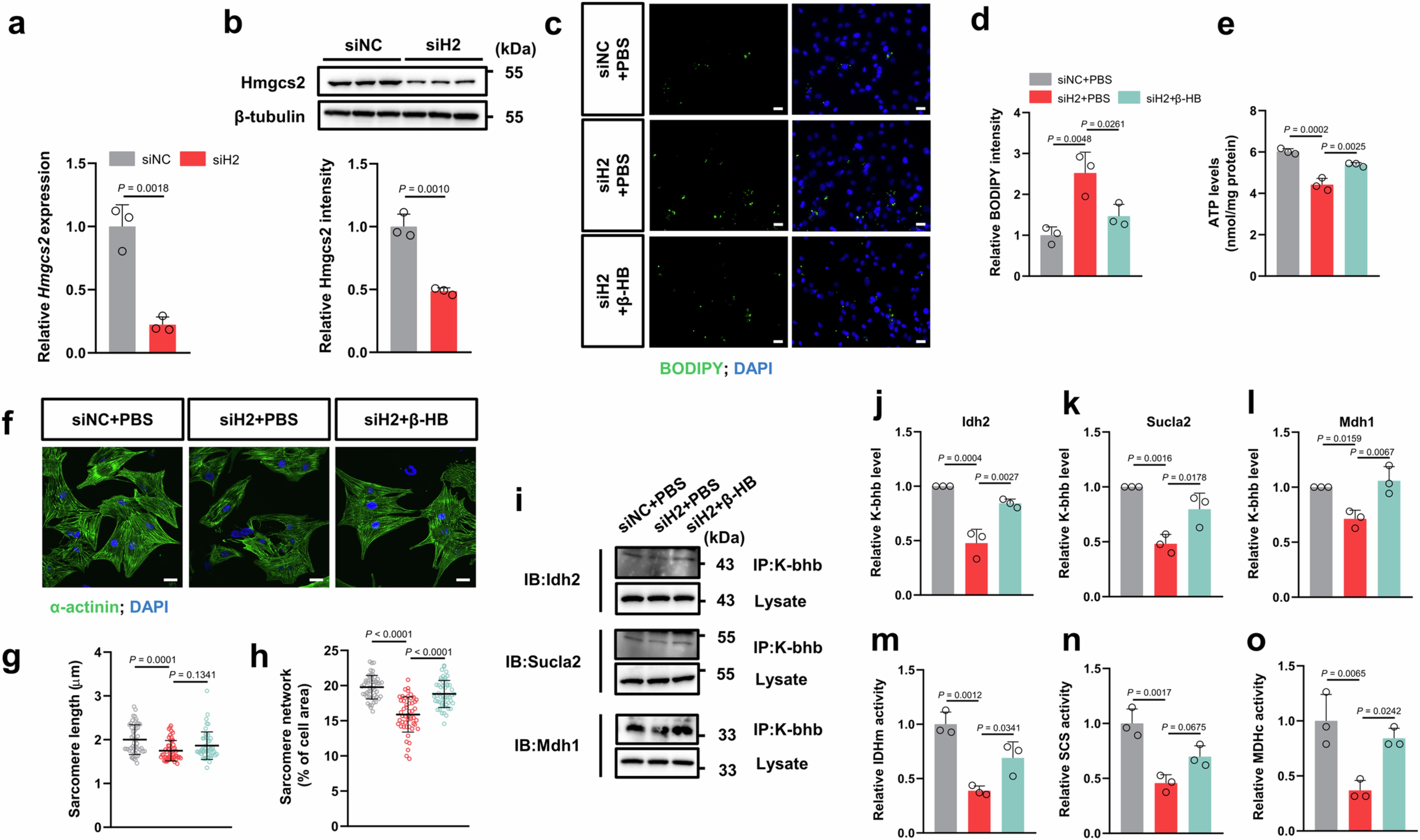
Extended Data Fig. 10: β-HB supplementation rescues the impaired fatty acid metabolism and immaturity in Hmgcs2-KD NRVMs.

a. mRNA expression of Hmgcs2 measured by qRT-PCR in NRVMs transfected with negative control siRNA (siNC) or Hmgcs2 siRNA (siH2) (control and Hmgcs2-KD NRVMs hereafter). n = 3 biological replicates for each group. b. Western blotting and quantification of Hmgcs2 in control and Hmgcs2-KD NRVMs (n = 3 biological replicates for each group). c-d. Representative images of BODIPY staining indicating the accumulation of neutral lipid droplets (green dots) in OAPA-treated control and Hmgcs2-KD NRVMs supplemented with PBS or β-HB (c) and quantification of BODIPY intensity (d). The nucleus was stained with DAPI. Scale bar, 20 µm; n = 3 biological replicates for each group. e. Measurement of ATP contents in OAPA-treated control and Hmgcs2-KD NRVMs supplemented with PBS or β-HB (n = 3 biological replicates for each group). f. Representative confocal images of OAPA-treated control and Hmgcs2-KD NRVMs supplemented with PBS or β-HB stained for α-actinin and DAPI. Scale bars, 20 μm. g-h. Quantification of sarcomere length (g) and sarcomere network (h) in confocal image data (n = 50 CMs from 3 biological replicates). i-l. Immunoprecipitation assays (i) and quantification (j-l) of OAPA-treated control and Hmgcs2-KD NRVMs supplemented with PBS or β-HB. IP: anti-K-hbb; IB: Idh2, Sucla2 and Mdh1. n = 3 biological replicates for each group. m-o. Relative enzyme activities of mitochondrial IDH (IDHm) (m), succinyl-CoA synthetase (SCS) (n) and cytoplasmic MDH (o) in control and Hmgcs2-KD NRVMs supplemented with PBS or β-HB (n = 3 biological replicates for each group). Statistical analysis was evaluated using unpaired two-tailed Student’s t-test in a and b; and one-way ANOVA with Tukey’s multiple comparisons test in d, e, g, h, and j-o. The values are mean ± s.d. Uncropped blots for b and i are provided in Source data.