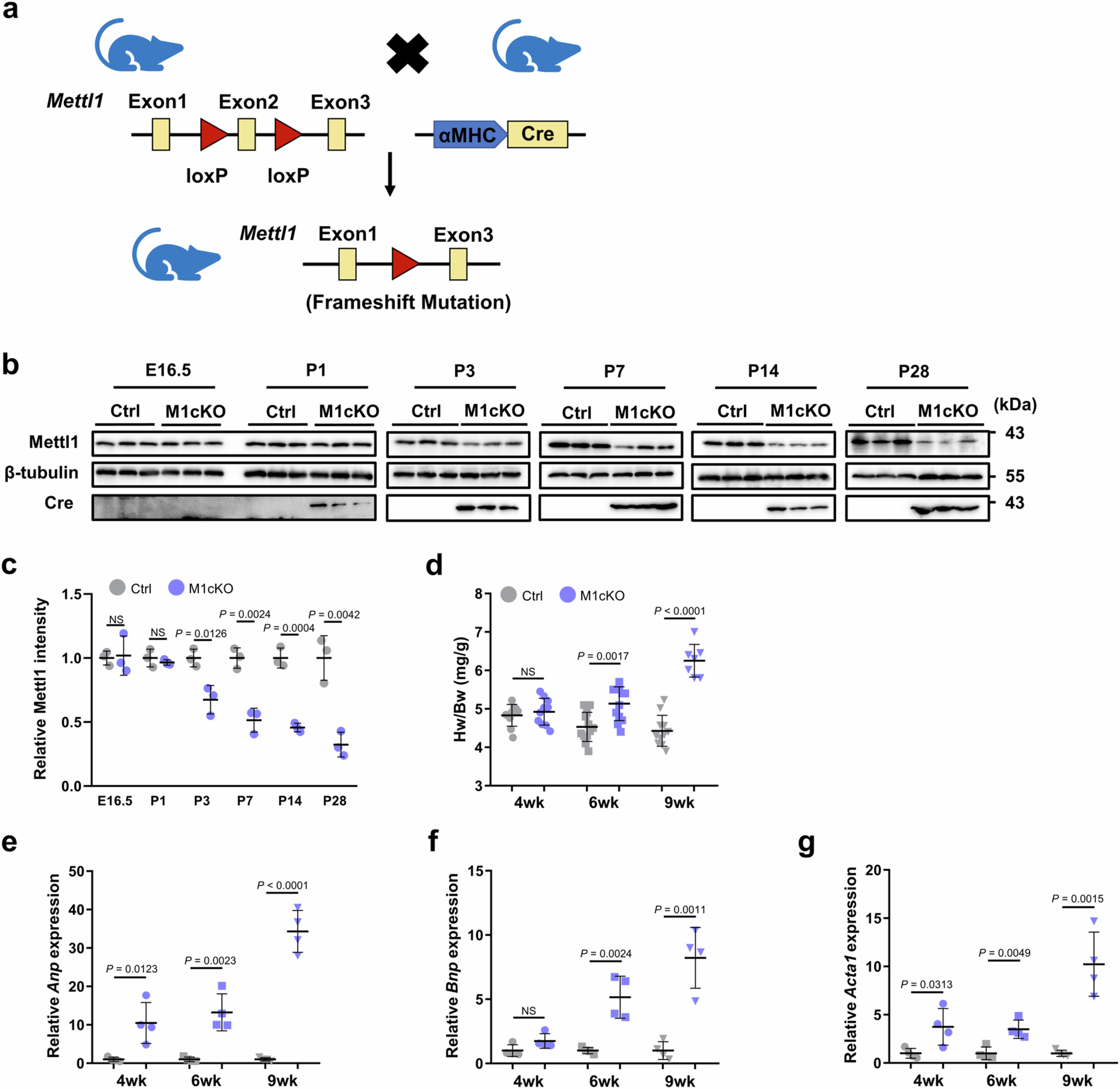
Extended Data Fig. 1: M1cKO mice with immature cardiomyocyte develop heart failure.

a. Schematic of construction mice with cardiomyocyte-specific Mettl1 deletion. b-c. Western blotting of Mettl1 and Cre protein (b), and quantification of Mettl1 protein (c) in mouse hearts at indicated time points (n = 3 hearts for each group). d. Time course of change in heart-to-body weight ratio (Hw/Bw) of control and M1cKO mouse hearts (nctrl-4wk = 10 mice, nM1cKO-4wk = 10 mice, nctrl-6wk = 12 mice, nM1cKO-6wk = 12 mice, nctrl-9wk = 11 mice, nM1cKO-9wk = 7 mice). e-g. Time course of change in mRNA expression of Anp, Bnp, and Acta1 measured by qRT-PCR of control and M1cKO mouse hearts (n = 4 hearts for each group). Statistical analysis was evaluated using unpaired two-tailed Student’s t-test. The values are mean ± s.d. NS, not significant. Uncropped blots for b are provided in Source data.