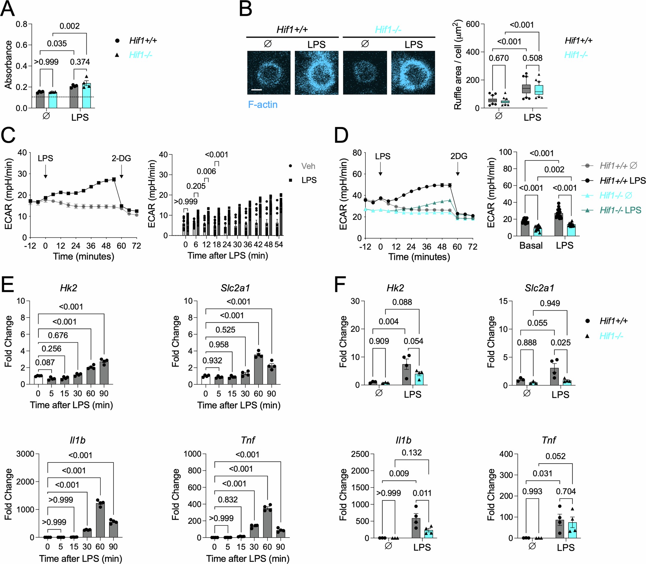
Extended Data Fig. 8: Role of Hypoxia inducible factor 1 (HIF)-1α in Rac1 activation, membrane ruffling, glycolysis, and transcription after TLR4 stimulation.

A Rac1-GTP levels in bone marrow derived macrophages (BMDMs) after 1 hour of TLR4 stimulation with lipopolysaccharide (LPS). Dashed line represents background absorbance level (n = 4 for all groups, two-way ANOVA with Tukey’s test, two independent experiments). B F-actin immunostaining of BMDMs after 1 hour of TLR4 stimulation with quantification of membrane ruffling area (μm2) (n = 30 for all groups, whiskers 10-90 percentile, two-way ANOVA with Tukey’s test, two independent experiments). C Extracellular acidification rate (ECAR) in BMDMs after TLR4 stimulation with LPS (n = 12 vehicle and n = 16 LPS, two-way ANOVA with Tukey’s test, two independent experiments). D ECAR of Hif1 + /+ and Hif1-/- BMDMs after TLR4 stimulation (n = 14 unstimulated and n = 16 LPS, two-way ANOVA with Tukey’s test, two independent experiments). E Gene expression in BMDMs after TLR4 stimulation (n = 4 for all groups, one-way ANOVA with Dunnett’s test, two independent experiments). F Gene expression in Hif1 + /+ and Hif1-/- BMDMs after 3 hours of TLR4 stimulation (n = 3 unstimulated and n = 4 LPS, two-way ANOVA with Tukey’s test, two independent experiments). Data presented as mean ± SEM.