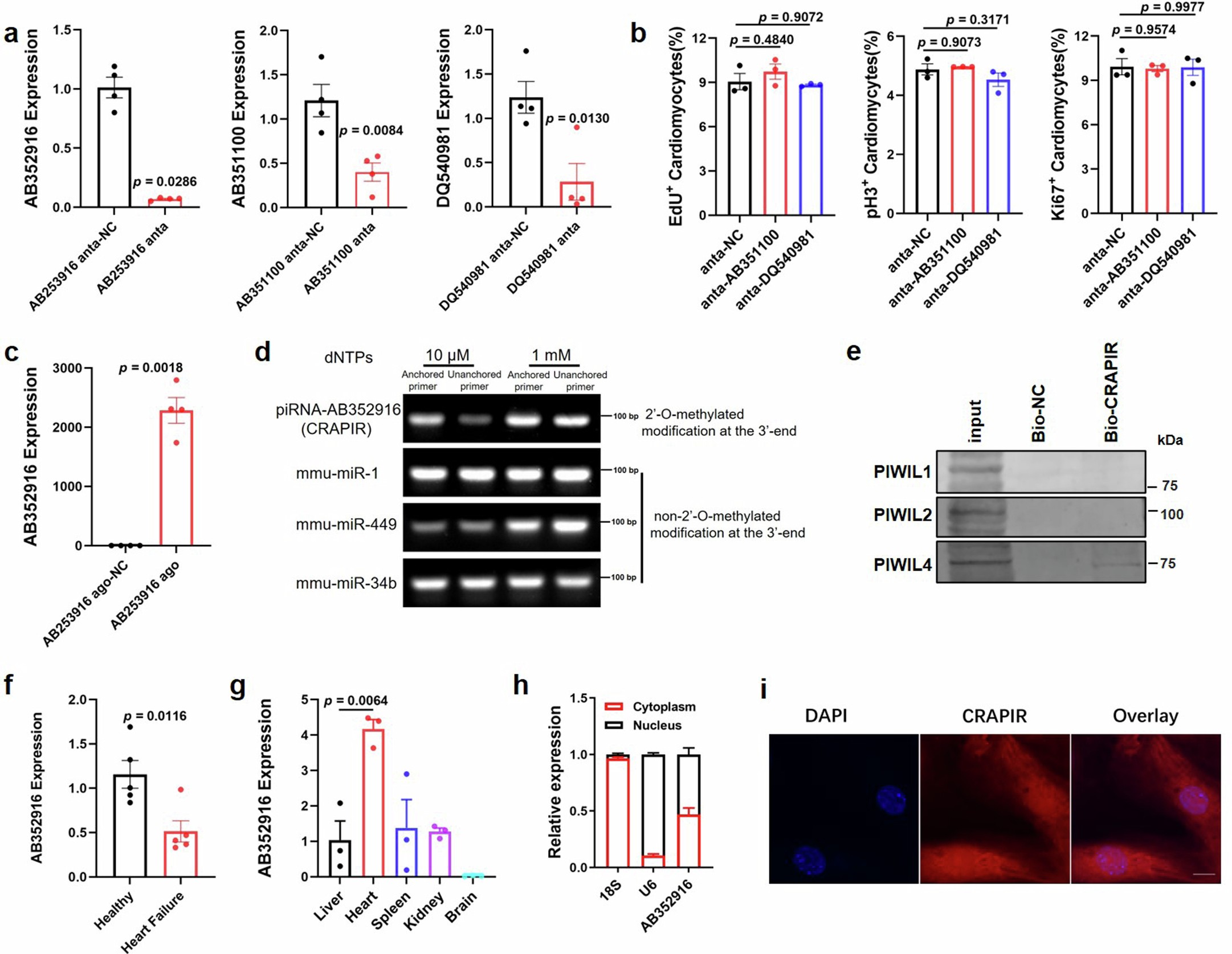
Extended Data Fig. 2: The verification of piRNA AB352916 expression and features.

a, The expression of AB352916, DQ540981 and AB351100 in cardiomyocytes after transfecting with their antagomirs (n=4 independent experiment). b, The effects of DQ540981 and AB351100 antangomir on cardiomyocyte proliferation (n=3 independent experiment). c, The expression of AB352916 in cardiomyocytes after transfected with agomir (n=4 independent experiment). d, Detection of 2′‐O‐methylation at the 3′ end of AB352916 and miRNAs using RTL‐P approach. This experiment was repeated three times independently. e, The detection of the binding of PIWI proteins to CRAPIR using RNA pull down analysis and Western blot. This experiment was repeated three times independently. f, The expression of AB352916 in cardiomyocytes isolated from failing mouse hearts (n=5 biological replicates). g, The expression of AB352916 in different tissues (n=3 mice). h, The distribution of AB352916 between the nucleus and cytoplasm in cardiomyocytes (n=3 biological replicates). i, The distribution of AB352916 between the nucleus and cytoplasm analyzed using FISH. Scale bar: 5 μm. This experiment was repeated three times independently. Data are presented as mean ± s.e.m. Statistical analyses were performed by Two-tailed Student’s t test with (a, c) or without Welch’s correction (a, f, g), one-way ANOVA followed by Tukey’s Multiple Comparison tests (b). ago-NC, negative control for agomir; anta-NC, negative control for antagomir.